风电头条获悉,2月14日,河北省发展和改革委员会发布关于公开征求《河北省风电和光伏发电项目投资主体招标文件示范文本》意见的公告。
内容指出,为深入落实省委、省政府关于风电、光伏发电项目投资主体招标工作的有关要求,构建规范高效、公平竞争、充分开放的市场开发环境,推动全省风电光伏产业健康有序发展,经研究,河北省风电、光伏发电项目投资主体竞争性配置工作将统一通过市级公共资源交易平台,采用公开招标“双盲”评审方式实施。
征求意见稿显示,投标文件应包括投标函;法定代表人身份证明或授权委托书;资格审查资料;企业能力证明材料;各市自主明确得分项证明材料(如有);其他资料;技术文件(暗标)。
除投标人须知前附表另有规定外,投标有效期为90天。
在投标有效期内,投标人撤销投标文件的,应承担招标文件和法律规定的责任。出现特殊情况需要延长投标有效期的,招标人以书面形式通知所有投标人延长投标有效期。投标人应予以书面答复,同意延长的,但不得要求或被允许修改其投标文件;投标人拒绝延长的,其投标失效。
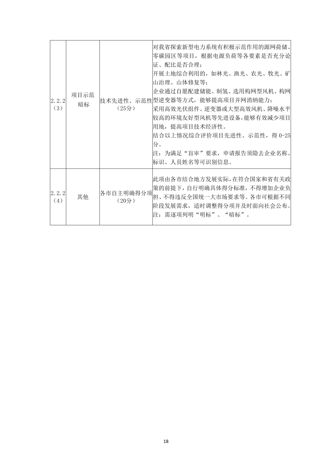
此外,评标分为明标、暗标及其它部分。明标包括企业能力方面;暗标涉及申请报告、项目示范等方面。
其中,项目示范方面,征求意见稿明确:
对河北省探索新型电力系统有积极示范作用的源网荷储、零碳园区等项目,根据电源负荷等各要素是否充分论证、配比是否合理;
开展土地综合利用的,如林光、渔光、农光、牧光、矿山治理、山体修复等;
企业通过自愿配建储能、制氢、选用构网型风机、构网型逆变器等方式,能够提高项目并网消纳能力;
采用高效光伏组件、逆变器或大型高效风机、降噪水平较高的环境友好型风机等先进设备,能够有效减少项目用地,提高项目技术经济性。
结合以上情况综合评价项目先进性、示范性,得0-25分。
公告如下:

关于公开征求《河北省风电和光伏发电项目投资主体招标文件示范文本》意见的公告
为深入落实省委、省政府关于风电、光伏发电项目投资主体招标工作的有关要求,构建规范高效、公平竞争、充分开放的市场开发环境,推动全省风电光伏产业健康有序发展,经研究,我省风电、光伏发电项目投资主体竞争性配置工作将统一通过市级公共资源交易平台,采用公开招标“双盲”评审方式实施。
为进一步规范指导全省风电、光伏发电投资主体招标投标工作,结合我省实际,我们研究起草了《河北省风电和光伏发电项目投资主体招标文件示范文本》。现将征求意见稿予以公告,即日起向社会公开征求意见,欢迎社会各界人士积极建言献策,提出宝贵意见。
公开征求意见时间截止到2026年2月27日,意见建议电子版请反馈至邮箱nyjxnyc@hbdrc.gov.cn,邮件主题和附件名为“姓名(或单位)+风电光伏投资主体招标文件示范文本相关建议”。
为方便和您联系,请注明联系人姓名、单位、联系方式。
联系电话:0311-88600512
感谢您的参与和支持!
附件:河北省风电和光伏发电项目投资主体招标文件示范文本(征求意见稿)
河北省发展和改革委员会
2026年2月14日











































来源:河北省发展和改革委员会
切换行业



正在加载...



