风电头条获悉,2月9日、10日,龙源电力浙江温岭东海塘72MW风电项目、河北丰宁马群风储项目等4个项目风力发电机组采购中标候选公示,项目规模合计272MW。

根据招标公告,龙源电力浙江温岭东海塘72MW风电项目位于浙江省台州市温岭市箬横镇东海塘一期围垦区,本项目拆除原项目20台2MW机组,新建9台单机容量8.0MW的抗台型机组,项目为升级改造后容量扩容至72MW,机组风轮直径在180米至220米区间、叶尖离地间距不小于15米。交货期:锚栓锚板及连接紧固件:2026年4月-2026年5月;吊装前需安装的设备供货期:主机、轮毂、叶片、塔筒、法兰及附属设备拟交货期2026年4月-2026年8月;底部控制柜、变压器(如有)等同塔筒同时供货。设备交货日期以招标人、监理提前15天通知交货日期为准。
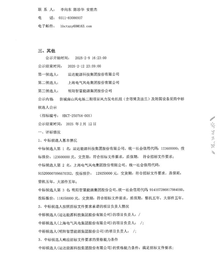
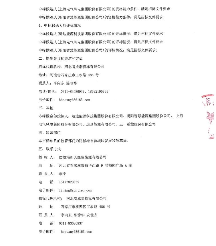
防城南山风电场二期工程项目位于广西壮族自治区防城港市防城区扶隆镇、那梭镇、那良镇,建设总装机容量50MW(单机容量6.25MW及以上),交货时间:2026年5月开始交货,2026年9月完成全部交货。风机主机及塔筒设备:第一批:2026年5月31日前交付2台(包含塔筒等附属设备);第二批:2026年07月30日前交付3台(包含塔筒等附属设备);第三批:2026年09月30日前交付3台(包含塔筒等附属设备),累计50MW全部交付完成;全部风机基础材料交货时间:2026年04月01日前;法兰交货日期应满足塔筒的交付日期并保留合理的塔筒制造时间。
河北丰宁马群风储项目位于河北省承德市丰宁满族自治县外沟门乡、万胜永乡、四岔口乡境内,建设规模100MW,交货时间:风力发电机组及附属设备交货时间:第一批次:全部预应力锚栓组合件到场时间:2026年1月30日;第二批次:首批50MW风机到场时间:2026年3月30日。第三批次:剩余风机到场时间:2026年4月30日。
内蒙古西金矿业有限公司5万千瓦全额自发自用分散式风电项目位于内蒙古阿拉善左旗巴彦诺日公苏木,新建风电项目总装机容量5万千瓦,建设风电机组、箱变、集电线路杆塔、1座35kV开关站及进站道路等设施;设备交货期:交货期30日,计划开始交货时间:2026年5月1日,计划交货完成时间:2026年7月30日。
公告如下:








来源:国能e招、中国招标投标公共服务平台、承德市公共资源交易中心
切换行业






正在加载...



