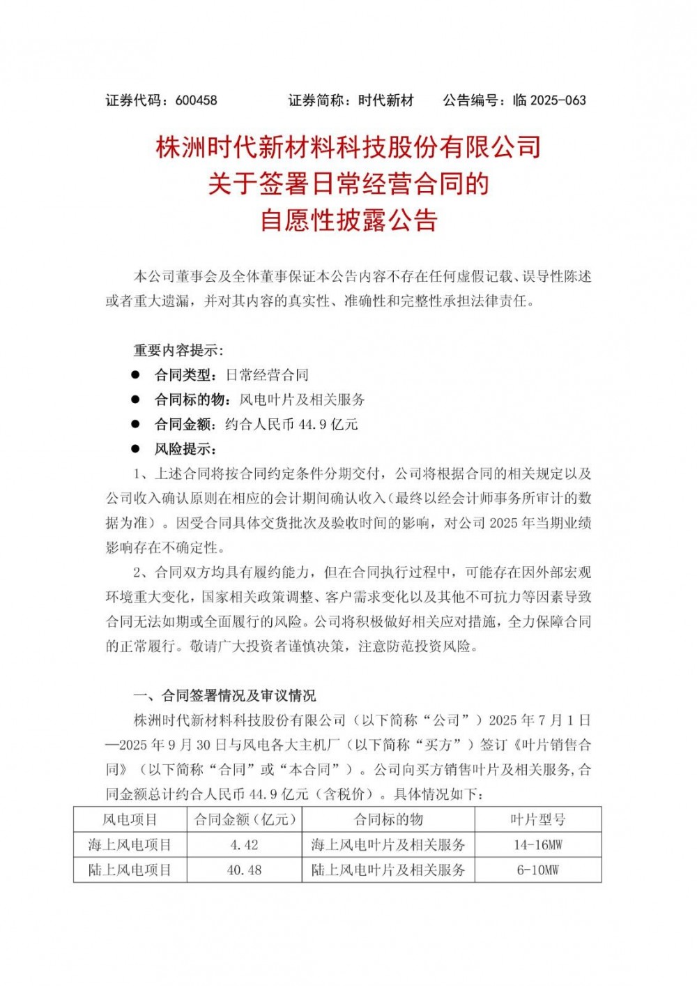
10月13日,时代新材发布关于签署日常经营合同的自愿性披露公告。
公告指出,株洲时代新材料科技股份有限公司2025年7月1日—2025年9月30日与风电各大主机厂签订《叶片销售合同》。公司向买方销售叶片及相关服务,合同金额总计约合人民币44.9亿元(含税价)。

公告如下:


日期:2025-10-15 来源:时代新材
风电资讯一手掌握,关注 风电头条 储能头条 微信公众号
看资讯 / 读政策 / 找项目 / 推品牌 / 卖产品 / 招投标 / 招代理 / 发文章
风电头条
储能头条
免责声明:本文仅代表作者本人观点,与国际风力发电网无关,文章内容仅供参考。凡本网注明"来源:国际风力发电网"的作品,均为本站原创,转载请注明“来源:国际风力发电网”!凡本网注明“来源:XXX(非国际风力发电网)”的作品,均转载自其它媒体,转载目的在于传递更多信息,并不代表本网赞同其观点和对其真实性负责。
如因作品内容、版权和其它问题需要同本网联系的,请在相关内容刊发之日起30日内进行,我们将第一时间进行删除处理 。联系方式:400-8256-198