风电头条获悉,近日,山东青岛市人民政府关于公布青岛市2026年重点项目名单的通知。
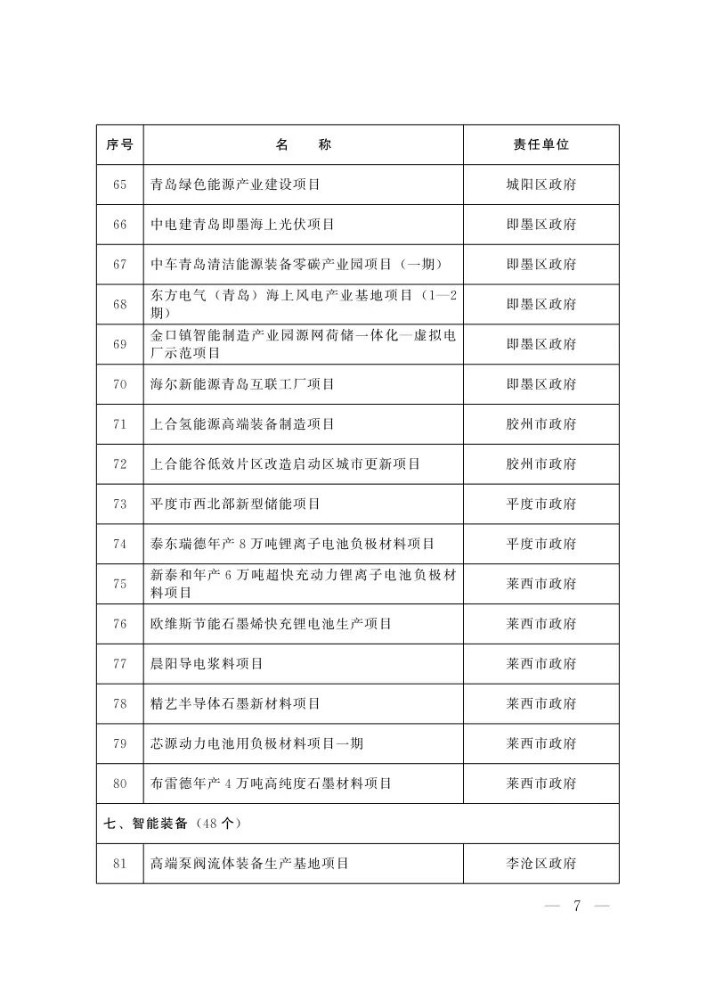
根据通知显示,全年安排市重点项目600个,总投资1.11万亿元。其中,共有9个风电项目列入清单:5个海上风电项目和4个陆上风电项目,容量共计8.5GW。

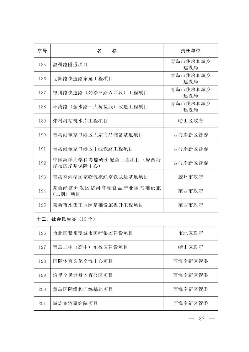
公告如下:

各区、市人民政府,青岛西海岸新区管委,市政府各部门,市直各单位:
青岛市2026年重点项目名单已经市政府研究同意,现予以公布,请认真贯彻落实。
一、提高思想认识
深入贯彻党的二十大和二十届历次全会精神,认真落实习近平总书记对山东、对青岛工作的重要指示要求,锚定“走在前、挑大梁”,完整准确全面贯彻新发展理念,因地制宜发展新质生产力,把重点项目作为推动重大战略、落实重大任务的重要载体抓牢抓实,以高质量项目建设推动经济社会高质量发展。
二、落实保障机制
各级、各部门要密切协作配合,强化协调联动,落实“要素跟着项目走”机制,创新项目服务方式,全面做好重点项目土地、资金、能耗指标等各类要素保障,加快推进规划、土地、环评、能评等前期工作,着力破解制约项目开工建设的难点、堵点,推动重点项目早开工、快建设、早投产。
三、强化落地见效
抓实项目谋划招引和推进建设,强化全生命周期管理服务,切实提高项目管理精细化水平。加强项目清单化管理、任务工程化推进,强化跟踪问效,实施动态管理,高效有序推动项目建设,形成更多实物工作量,确保“十五五”开好局、起好步,奋力推进中国式现代化青岛实践。
青岛市人民政府
2026年1月29日
(此件公开发布)




































来源:青岛市人民政府
切换行业





正在加载...



