风电头条获悉,2月9日,国家电力投资集团有限公司二〇二五年度第96批集中招标(第四批风力发电机组规模化采购)招标中标候选人公示。
本次共公示了22个风电项目的中标候选人结果,总规模为2752.5MW。
根据公示,电气风电、三一重能、运达股份、金风科技、远景能源、东方风电、中车株洲所作为第一中标候选人预中标。
其中:电气风电预中标636.25MW,运达股份预中标516.25MW,金风科技预中标500MW,远景能源预中标500MW,中车株洲所预中标400MW,三一重能预中标150MW,东方风电预中标50MW。

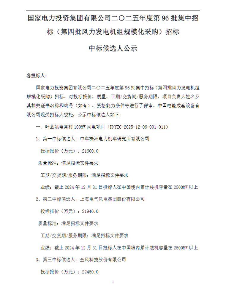
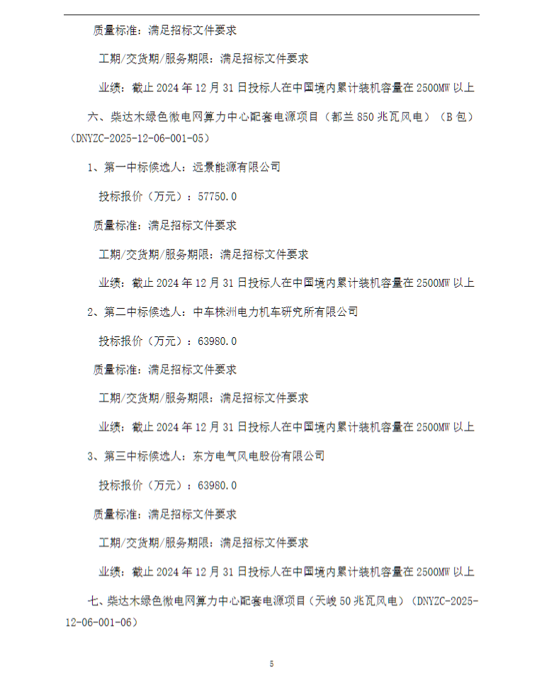
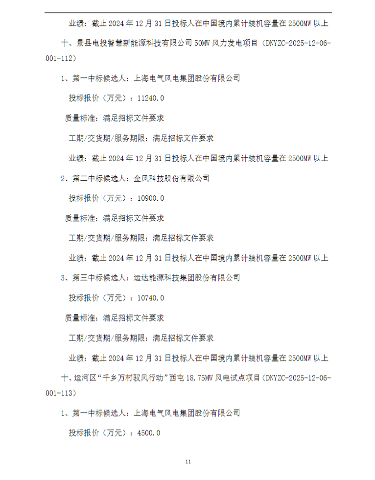
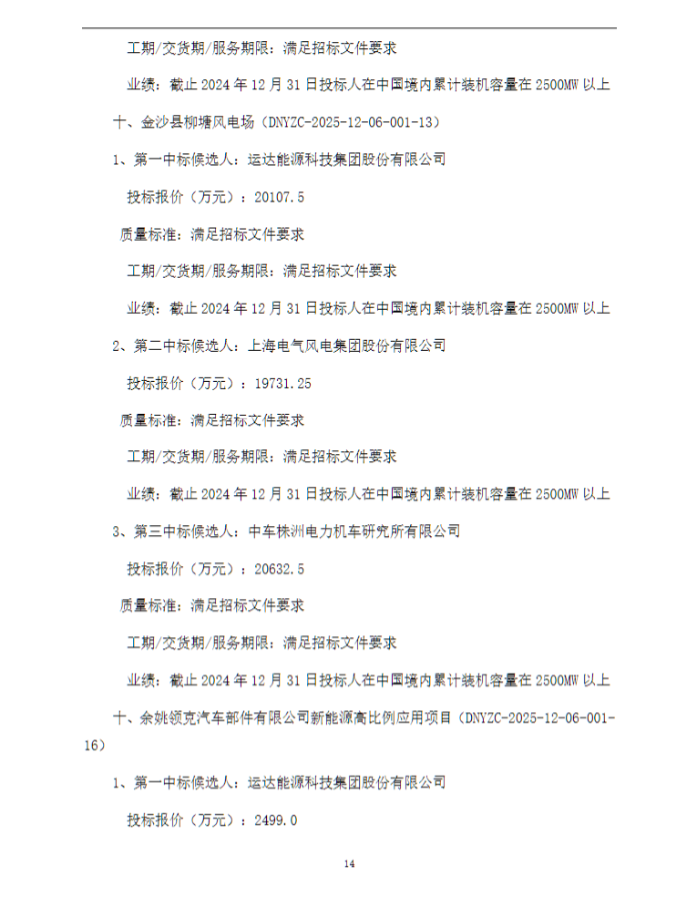
中标候选人详情如下:

据悉,12月6日,国家电力投资集团有限公司二〇二五年度第96批集中招标(第四批风力发电机组规模化采购)招标公告发布。(3.11GW!国家电投2025年第四批风力发电机组规模化采购招标!)
公告显示,第四批风力发电机组规模化采购容量3106.25MW,共17个标包,28个风电项目。

中标公告如下:

















来源:国家电投电子商务平台
切换行业





正在加载...



