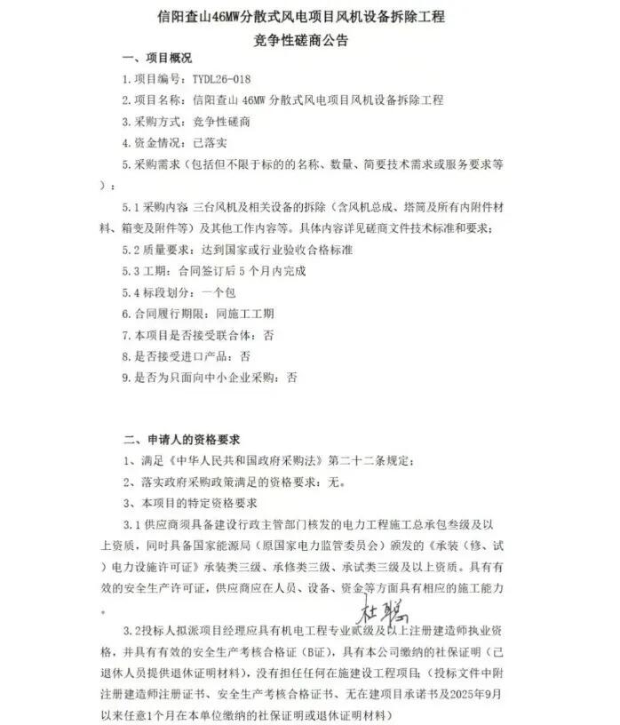
1月29日,河南信阳查山46MW分散式风电项目风机设备拆除工程竞争性磋商公告发布,
根据公告,此次采购内容为三台风机及相关设备拆除,含风机总成、塔筒及所有内附件材料、箱变及附件等。
据悉,信阳查山风电项目于2021年5月正式开工建设,并于2022年2月26日实现全容量并网。项目总共安装了12台风机,包括7台4.0MW和5台3.6MW机型。
原文如下:

日期:2026-02-08 来源:河南招标网
1月29日,河南信阳查山46MW分散式风电项目风机设备拆除工程竞争性磋商公告发布,
根据公告,此次采购内容为三台风机及相关设备拆除,含风机总成、塔筒及所有内附件材料、箱变及附件等。
据悉,信阳查山风电项目于2021年5月正式开工建设,并于2022年2月26日实现全容量并网。项目总共安装了12台风机,包括7台4.0MW和5台3.6MW机型。
原文如下:

风电资讯一手掌握,关注 风电头条 储能头条 微信公众号
看资讯 / 读政策 / 找项目 / 推品牌 / 卖产品 / 招投标 / 招代理 / 发文章
风电头条
储能头条
免责声明:本文仅代表作者本人观点,与国际风力发电网无关,文章内容仅供参考。凡本网注明"来源:国际风力发电网"的作品,均为本站原创,转载请注明“来源:国际风力发电网”!凡本网注明“来源:XXX(非国际风力发电网)”的作品,均转载自其它媒体,转载目的在于传递更多信息,并不代表本网赞同其观点和对其真实性负责。
如因作品内容、版权和其它问题需要同本网联系的,请在相关内容刊发之日起30日内进行,我们将第一时间进行删除处理 。联系方式:400-8256-198