1月30日,江苏海力风电设备科技股份有限公司发布《2025年度业绩预告》。
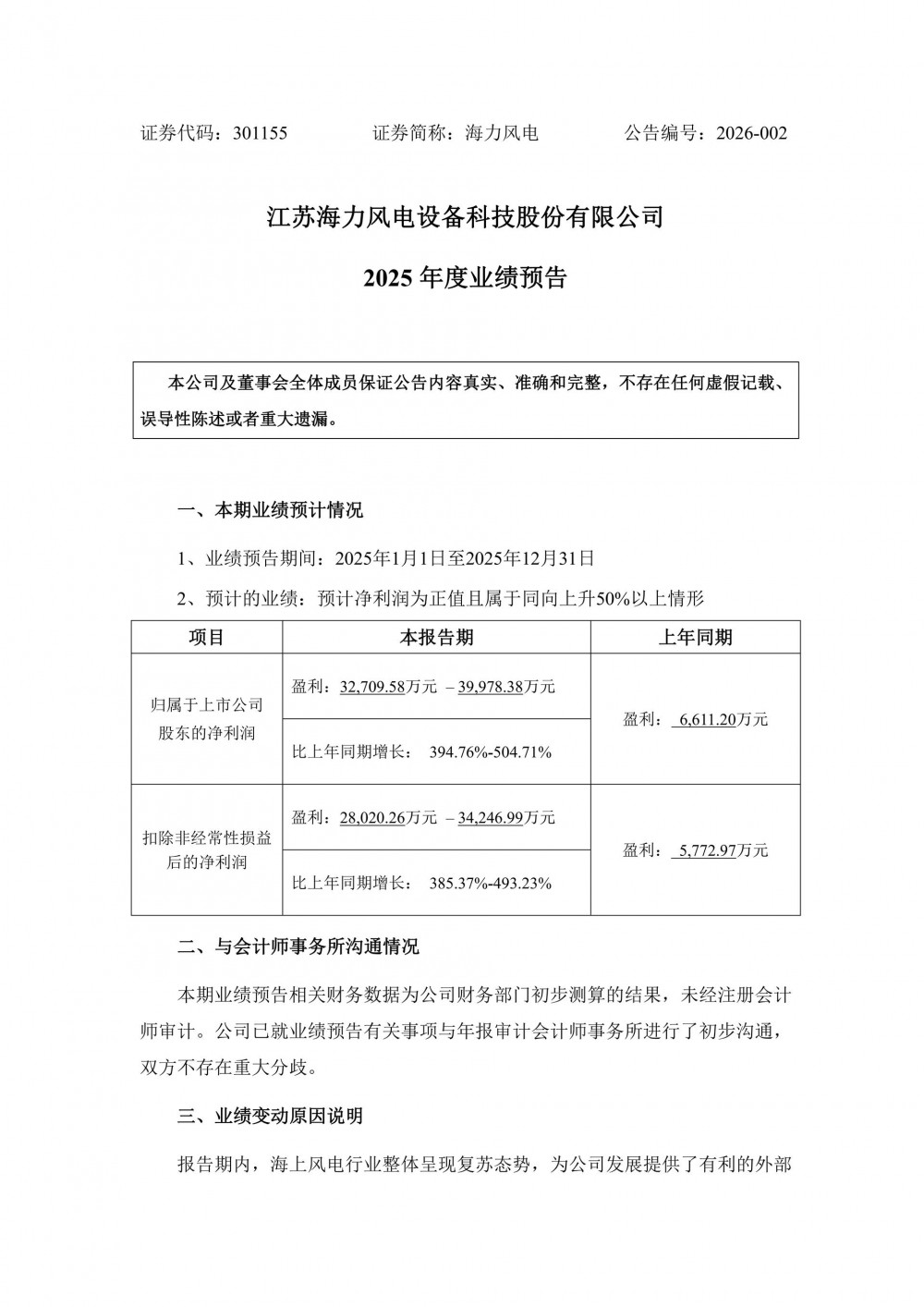
报告显示,该公司预计2025年1月-12月实现归属于上市公司股东的净利润3.27亿元–4.00亿元,同比增长394.76%-504.71%;预计2025年1月-12月实现扣除非经常性损益后的净利润2.80亿元–3.42亿元,同比增长385.37%-493.23%。
原文件如下:


日期:2026-02-02 来源:海力风电
1月30日,江苏海力风电设备科技股份有限公司发布《2025年度业绩预告》。
报告显示,该公司预计2025年1月-12月实现归属于上市公司股东的净利润3.27亿元–4.00亿元,同比增长394.76%-504.71%;预计2025年1月-12月实现扣除非经常性损益后的净利润2.80亿元–3.42亿元,同比增长385.37%-493.23%。
原文件如下:


风电资讯一手掌握,关注 风电头条 储能头条 微信公众号
看资讯 / 读政策 / 找项目 / 推品牌 / 卖产品 / 招投标 / 招代理 / 发文章
风电头条
储能头条
免责声明:本文仅代表作者本人观点,与国际风力发电网无关,文章内容仅供参考。凡本网注明"来源:国际风力发电网"的作品,均为本站原创,转载请注明“来源:国际风力发电网”!凡本网注明“来源:XXX(非国际风力发电网)”的作品,均转载自其它媒体,转载目的在于传递更多信息,并不代表本网赞同其观点和对其真实性负责。
如因作品内容、版权和其它问题需要同本网联系的,请在相关内容刊发之日起30日内进行,我们将第一时间进行删除处理 。联系方式:400-8256-198