风电头条获悉,近日,大唐国际发电股份有限公司京津冀区域企业2026年度风电项目、光伏项目勘察设计框架采购招标公告发布。
公告显示,项目预估容量455万千瓦,其中风电160万千瓦、光伏295万千瓦,授标容量上限不超出预估总容量的10%。招标人对实际采购项目数量与招标范围的差异不承担责任,最终以实际项目需求为准,如项目执行中有变化(如项目暂停、终止),按项目实际进展进行结算,甲方不承诺项目能够全过程实施。
勘察设计服务期限:合同签订后至2026年12月31日。
招标范围:完成大唐国际及其直属直管企业拟开发的风电项目可行性研究、初步设计、施工详图、竣工图四个阶段勘察设计工作,设计深度应该满足《中国大唐集团有限公司风力发电项目设计指导意见(试行)》相关要求。
完成大唐国际及其直属直管企业拟开发的光伏项目可行性研究(达到初步设计深度)、施工图设计两个阶段勘察设计、竣工图编制及技术服务工作等全过程勘察设计咨询服务。设计深度应该满足《中国大唐集团有限公司光伏发电项目设计指导意见》及中国大唐集团有限公司相关要求。
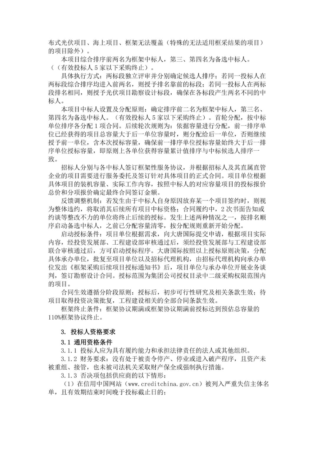
本项目中标人设置及分配原则。确定排序前二名为框架中标人,第三名、第四名为备选中标人。(有效投标人5家以下采购终止)。
具体执行方式:两标段独立评审并分别确定候选人排序;若同一投标人在两标段综合排序均进入前两名,则授予排名靠前的标段;若同一投标人在两标段排名相同,则授予光伏项目勘察设计标段,确保在各标段产生两名不同的中标人。
本项目中标人设置及分配原则:确定排序前二名为框架中标人,第三名、第四名为备选中标人。(有效投标人 5家以下采购终止)。首轮分配,按中标单位排序各分配 1项合同。后续轮次规则为:依据容量进行分配,前一排序单位已经获得的项目总容量大于后一单位容量时,则分配给后一单位,否则继续授予前一单位,含本次授标容量,确保前一排序单位授标容量始终大于后一排序单位授标容量,即原则上各单位获得容量累计值排序与中标候选人排序一致。
公告如下:










来源:大唐集团电子商务平台
切换行业






正在加载...



