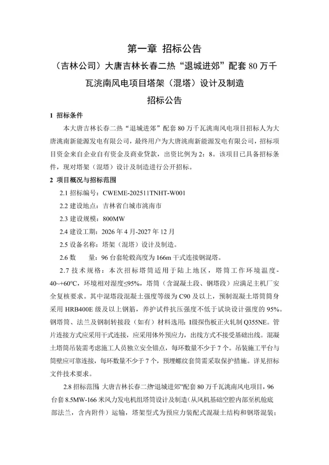
风电头条获悉,10月21日,大唐吉林长春二热退城进郊配套80万千瓦洮南风电项目、大唐黑龙江宝清200MW风电项目塔架(混塔)设计及制造招标公告发布,规模合计1000MW,共120台塔架。

根据招标公告,大唐吉林长春二热退城进郊配套80万千瓦洮南风电项目位于吉林省白城市洮南市,建设规模800MW,建设工期:2026年4月-2027年12月。招标范围:96台套8.5MW-166米风力发电机组塔筒设计及制造(从风机基础空腔内部至机舱底部法兰,含内附件)运输,塔架型式为预应力装配式混凝土结构和钢塔混装;96套塔筒预应力在线监测系统的采购和安装(监测系统终端在南、北升压站内各配置一套)等。交货期:2026年7月1日前交付首批塔筒,后续确保满足项目现场需求均匀交货,2027年8月1日前全部交付。
大唐黑龙江宝清200MW风电项目位于黑龙江省双鸭山市宝清县境内夹信子镇、龙头镇,建设规模200MW,安装24台8.35MW风力发电机组,型号SI-230835-HH160,叶轮直径230m,轮毂高度160m,风机塔架为钢混型式。采购范围:24台风力发电机组混凝土塔架段制造及供货(包括基础预埋件、内附件、拼接胶等材料及运输);24台风力发电机组钢塔段设计、制造及供货(包括钢板、法兰、连接螺栓及内附件及运输)。24套风力发电机组混凝土塔架预应力及其监测系统供货、安装。交货期:2026年5月10日前交付首批塔筒,后续确保满足项目现场需求均匀交货,2026年8月10日前全部交付。
公告如下:










来源:大唐电子商务平台
切换行业





正在加载...



