风电头条获悉,10月17日,江苏发改委发布《关于江苏省深化新能源上网电价市场化改革实施方案》,方案自2026年1月1日起实施,有效期至2030年12月31日。以下三份文件随方案下发: 《江苏省新能源可持续发展价格结算机制实施细则》 《江苏省增量新能源发电项目机制电价竞价实施细则》 《江苏省新能源发电项目成本调查实施细则》
存量项目
存量项目范围:
2025年6月1日以前已全容量并网的新能源项目为存量项目,2025年6月1日以前已开展并完成竞争性配置的承诺配建储能的海上风电项目,视同存量项目。
集中式新能源项目、10千伏及以上全额上网的分布式新能源项目,全容量并网以并网调度协议签订的时间为准;除10千伏及以上全额上网分布式项目外的分布式新能源项目,全容量并网以省电力公司营销系统中明确的全容量并网发电时间为准。
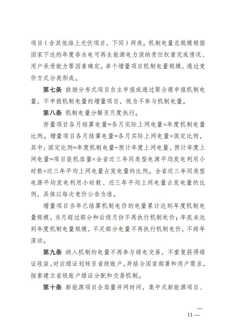
机制电量规模:
新能源项目机制电量占其上网电量的比例不高于90%;
户用分布式光伏项目、光伏扶贫项目机制电量比例为100%。
参与过绿电交易的新能源项目的机制电量比例,以前述比例为基础,扣减绿电交易结算电量占上网电量的比例确定。
机制电价:
存量项目机制电价参考我省燃煤发电基准价0.391元/千瓦时执行。
执行期限:
按项目剩余全生命周期合理利用小时数对应年份与全容量投产满20年对应年份较早者确定(原特许权风电项目投产发电利用小时数为满30000小时)。到期后,存量项目不再执行机制电价。
增量项目
机制电价竞价类别:
海上风电项目(含海上风光同场项目)
其他风电项目和光伏项目(含其他海上光伏项目)
机制电量规模
竞价申报电量规模,按照不低于每年机制电量总规模的125%设定,
单个项目竞价电量申报比例上限,不高于其预计年度上网电量的90%。
机制电价
竞价时,按报价从低到高确定入选项目,机制电价原则上按入选项目最高报价确定,但不得高于竞价上限,不得低于竞价下限。
执行期限
增量项目执行期限按照同类项目回收初始投资的平均期限确定,具体以每次竞价公告为准。增量项目执行机制电价前,必须满足可观、可测、可调、可控条件且已投产。
原文如下:



































《江苏省深化新能源上网电价市场化改革 促进新能源高质量发展实施方案》问答式政策解读
1.实施方案出台背景和主要内容是什么?
答:为贯彻落实国家发展改革委、国家能源局《关于深化新能源上网电价市场化改革 促进新能源高质量发展的通知》(发改价格〔2025〕136号)部署要求,结合江苏新能源发展实际,制定我省实施方案。通过稳定存量项目收益预期、激发增量项目投资活力,推动新能源项目全面入市交易,促进新能源行业高质量发展。
实施方案主要包括三方面内容:一是新能源上网电价全面由市场形成。2026年1月1日起,全省光伏发电、风力发电项目上网电量原则上全部进入电力市场,上网电价通过市场交易形成。根据电力市场建设和行业发展实际,适时推动生物质发电等其他新能源发电项目,参与电力市场交易。二是建立新能源可持续发展价格结算机制。新能源项目参与电力市场交易后,在市场外建立差价结算机制。区分存量和增量,分别明确纳入机制的电量规模、电价水平和执行期限。享有财政补贴的项目,全生命周期合理利用小时数内的财政补贴标准,按国家规定执行。三是健全适应新能源高质量发展的电力市场交易机制。逐步完善电力中长期交易规则,加快电力现货市场建设,推动辅助服务市场发展。鼓励新能源发用双方签订多年期绿电购买协议,稳定项目收益和用户成本预期。鼓励新能源项目基于出力特性、调节性能,自愿配建或租赁储能,提高项目市场获利能力。推动新型储能参与电能量市场、辅助服务市场,有序建立可靠容量补偿机制,探索建设容量市场,对电力系统可靠容量给予合理补偿。
2.新能源可持续发展价格结算机制是什么?
答:新能源项目参与电力市场交易后,在电力市场外建立新能源可持续发展价格结算机制,对新能源项目纳入机制的电量,对比市场交易价格和机制电价之间的价差,给予多退少补的差价结算,即:当市场交易价格低于机制电价时,给予价差补偿;当市场交易价格高于机制电价时,对价差进行回收。相关差价费用纳入系统运行费用,由全体工商业用户分摊或分享。
3.存量项目和增量项目如何界定?存量项目和增量项目的机制电量、机制电价、执行期限分别是如何确定的?
答:存量项目是指2025年6月1日(不含)以前已全容量并网的项目,2025年6月1日以前已开展并完成竞争性配置的承诺配建储能的海上风电项目,视同存量项目。存量项目的机制电量比例设置为90%,其中:户用分布式光伏项目、光伏扶贫项目机制电量比例为100%。机制电价参考我省燃煤基准价0.391元/千瓦时执行。执行期限按照项目剩余全生命周期合理利用小时数对应年份与投产满20年对应年份较早者确定(原特许权风电项目投产发电利用小时数为满30000小时)。
增量项目是指2025年6月1日(含)后全容量并网且未纳入过机制的项目。每年根据国家下达的非水电可再生能源电力消纳责任权重完成情况和用户承受能力,动态调整增量项目机制电量比例,与存量项目适度衔接。每年通过竞价形成机制电价,竞价分类暂分为海上风电(含海上风光同场建设项目)、光伏(含其他海上光伏项目)和其他风电两类,分类设置竞价上下限。执行期限按照同类项目回收初始投资的平均期限确定。具体以每次增量项目竞价公告为准。
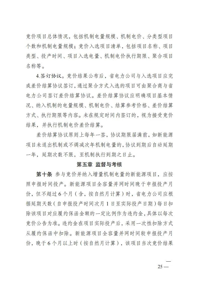
4.新能源增量项目竞价工作将如何开展?
增量项目竞价工作,由省发展改革委会同省能源局、省电力公司、省电力交易中心组织开展。每年组织已投产和预计于次年年底投产、且均未纳入过机制的项目,自愿参与机制电价竞价。竞价时,设置申报充足率和竞价上下限,以充分引导竞争。将按项目报价从低到高排序,确定入选项目,机制电价原则上按入选项目的最高报价确定。
开展增量项目竞价工作前,省发展改革委将向社会发布年度竞价通知和竞价公告,明确竞价电量规模、竞价上下限、执行期限等信息。增量项目竞价,将全程通过线上方式办理,集中式、分布式新能源项目可分别登陆“新能源云”平台、“网上国网”APP,完成网上申报、资格审核、参与竞价等流程。
5.本次改革对新能源发电企业有什么影响?
对于存量项目,执行新的价格机制后,项目拥有较高的保障比例,可保持其平稳运行,同时赋予项目自主选择退出机制的权利,退出机制后可参与绿电交易,获得绿证收益,项目可结合运营实际和收益预期,进行自主选择。用存量项目的稳定收益预期,增强新能源发电企业对增量项目的投资信心,进而带动增强省内产业链发展后劲。
对于增量项目,通过合理控制建设成本、有效调控发电实现与用户用电的精准匹配,积极开展绿电交易,获取绿证收益等途径,可保障投资主体获得合理回报。具有成本优势、运行管控得当的增量项目,将通过市场获得高于行业平均水平的收益,这对于促进新能源行业高质量发展将起到积极作用。
6.本次改革对我省终端用户电价水平有什么影响?
一方面,新能源项目全电量入市后,我省电力市场主体将更加多元,竞争将更加充分,将在一定程度上促使电力用户购电成本有所下降。另一方面,每月电网企业将按机制电价,对纳入机制的电量开展差价结算,新能源项目市场交易均价低于或高于机制电价的部分,将由全体工商业用户分摊或分享。预计改革后,工商业电价水平将保持相对稳定。
居民用户和农业用户继续执行现行目录销售电价,电价水平保持稳定。
来源:江苏省发改委
切换行业





正在加载...



