风电头条获悉,10月13日,国家发展改革委发布关于向社会公开征求《可再生能源消费最低比重目标和可再生能源电力消纳责任权重制度实施办法(征求意见稿)》意见的公告。
文件指出,本办法适用于能源用户可再生能源消费最低比重目标和省级行政区域可再生能源电力消纳责任权重的制定、监测和考核。
可再生能源消费最低比重目标
1、适用范围:本办法适用于能源用户可再生能源消费最低比重目标和省级行政区域可再生能源电力消纳责任权重的制定、监测和考核。
2、定义:可再生能源消费最低比重是指能源用户消费的可再生能源在其总能源消费中的比重。可再生能源消费最低比重目标分为可再生能源电力消费最低比重目标和非电消费最低比重目标两类,其中电力消费最低比重目标包括全部可再生能源发电种类;非电消费最低比重目标包括可再生能源供热(制冷)、可再生能源制氢氨醇、生物燃料等可再生能源非电利用种类。
3、实施体系:国务院能源主管部门按年下达可再生能源电力消费最低比重目标和非电消费最低比重目标,由省级能源主管部门会同相关行业主管部门组织落实。
4、实施路径:重点用能行业可再生能源电力消费最低比重目标可通过可再生能源电力自发自用、绿电直连、绿证绿电交易(划转)等方式完成;可再生能源非电消费最低比重目标可通过可再生能源供暖(制冷)、可再生能源制氢氨醇等综合利用、生物质能非电利用等方式完成。
5、核算依据:可再生能源电力消费最低比重目标完成情况使用可再生能源绿色电力证书作为基本凭证进行核算,具体按国家有关规定执行。
可再生能源电力消纳责任权重
1、定义:可再生能源电力消纳责任权重是指国家规定各省级行政区域消纳的可再生能源电量占本区域全社会用电量应达到的比重目标,分为可再生能源电力总量消纳责任权重和非水电消纳责任权重两类。总量消纳责任权重包括全部可再生能源发电种类;非水电消纳责任权重包括除水电以外的其他可再生能源发电种类。
2、职能分工:国务院能源主管部门组织有关研究机构对各省级行政区域可再生能源电力消纳责任权重进行统一测算,并按年下达。各省级能源主管部门牵头承担消纳落实责任,会同经济运行管理部门、所在地国家能源局派出机构组织制定本省级行政区域可再生能源电力消纳实施方案,结合本省实际将权重分解至地市,保障风电光伏发电利用率稳定在合理水平。
监测评价和考核监管
未完成可再生能源消费最低比重目标的重点用能行业相关企业,由所在地省级能源主管部门会同相关行业主管部门及国家能源局派出机构,督促其在指标公布三个月内通过绿证交易或其他市场化交易方式补充完成,并及时上报国务院能源主管部门;逾期仍未完成的,予以约谈、通报,并纳入失信记录,加强重点监管。
未完成可再生能源电力消纳责任权重指标的省(自治区、直辖市),可在指标公布三个月内通过绿证交易补充完成,同时进一步提出促进可再生能源消纳的举措,并与新能源可持续发展价格结算机制做好衔接,相关情况及时上报国务院能源主管部门;逾期仍未完成的,视情予以约谈、通报,并转移至下一年度,五年规划期最后一年权重指标不可转移。
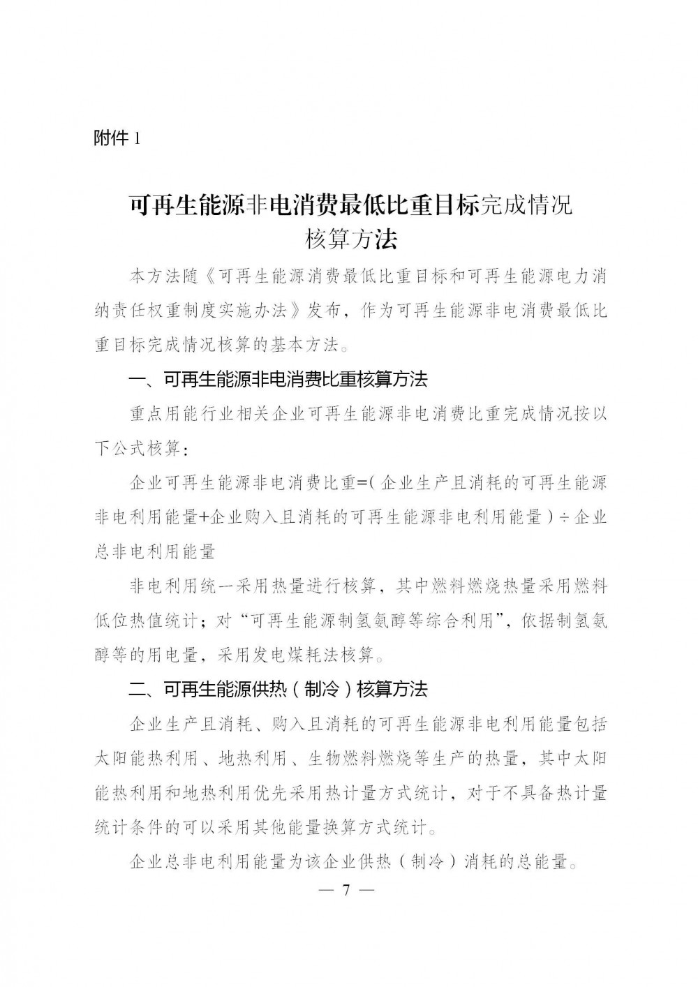
可再生能源非电消费比重核算方法
重点用能行业相关企业可再生能源非电消费比重完成情况按以下公式核算:
企业可再生能源非电消费比重=(企业生产且消耗的可再生能源非电利用能量+企业购入且消耗的可再生能源非电利用能量)÷企业总非电利用能量
非电利用统一采用热量进行核算,其中燃料燃烧热量采用燃料低位热值统计;对“可再生能源制氢氨醇等综合利用”,依据制氢氨醇等的用电量,采用发电煤耗法核算。
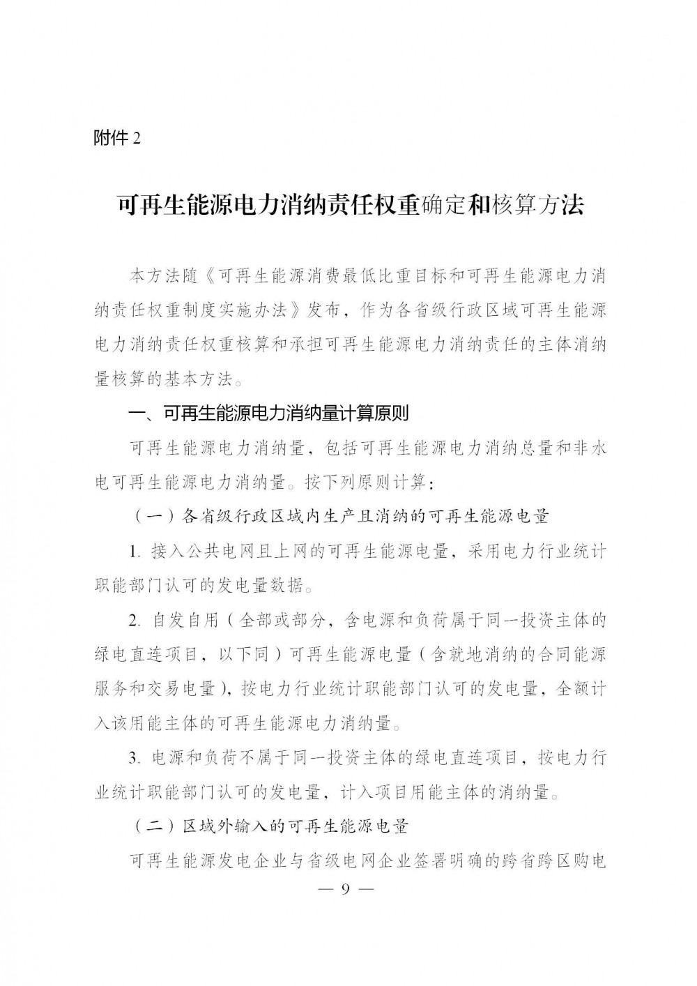
可再生能源电力消纳责任权重测算方法
非水电可再生能源电力消纳责任权重
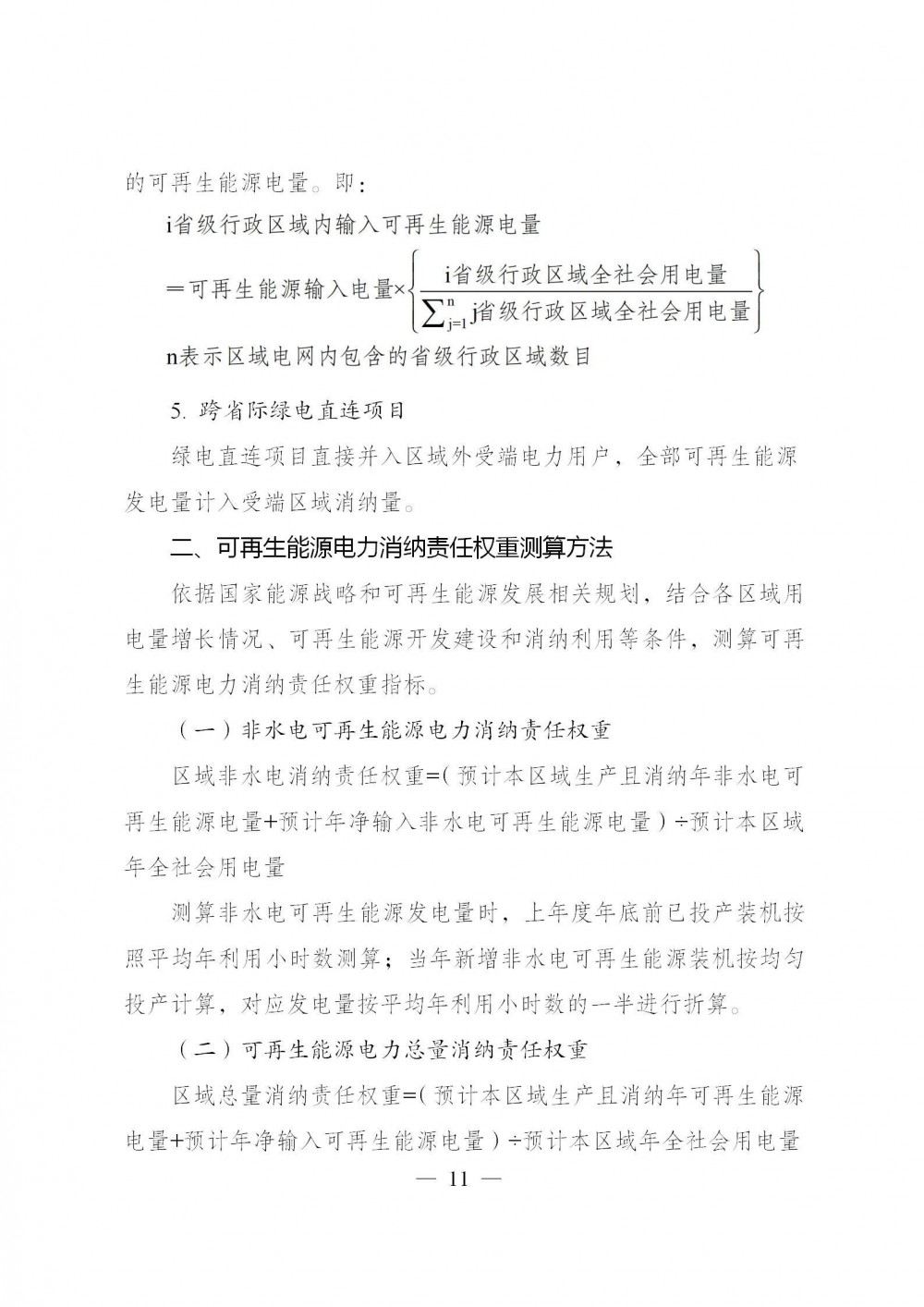
区域非水电消纳责任权重=(预计本区域生产且消纳年非水电可再生能源电量+预计年净输入非水电可再生能源电量)÷预计本区域年全社会用电量
测算非水电可再生能源发电量时,上年度年底前已投产装机按照平均年利用小时数测算;当年新增非水电可再生能源装机按均匀投产计算,对应发电量按平均年利用小时数的一半进行折算。
可再生能源电力总量消纳责任权重
区域总量消纳责任权重=(预计本区域生产且消纳年可再生能源电量+预计年净输入可再生能源电量)÷预计本区域年全社会用电量
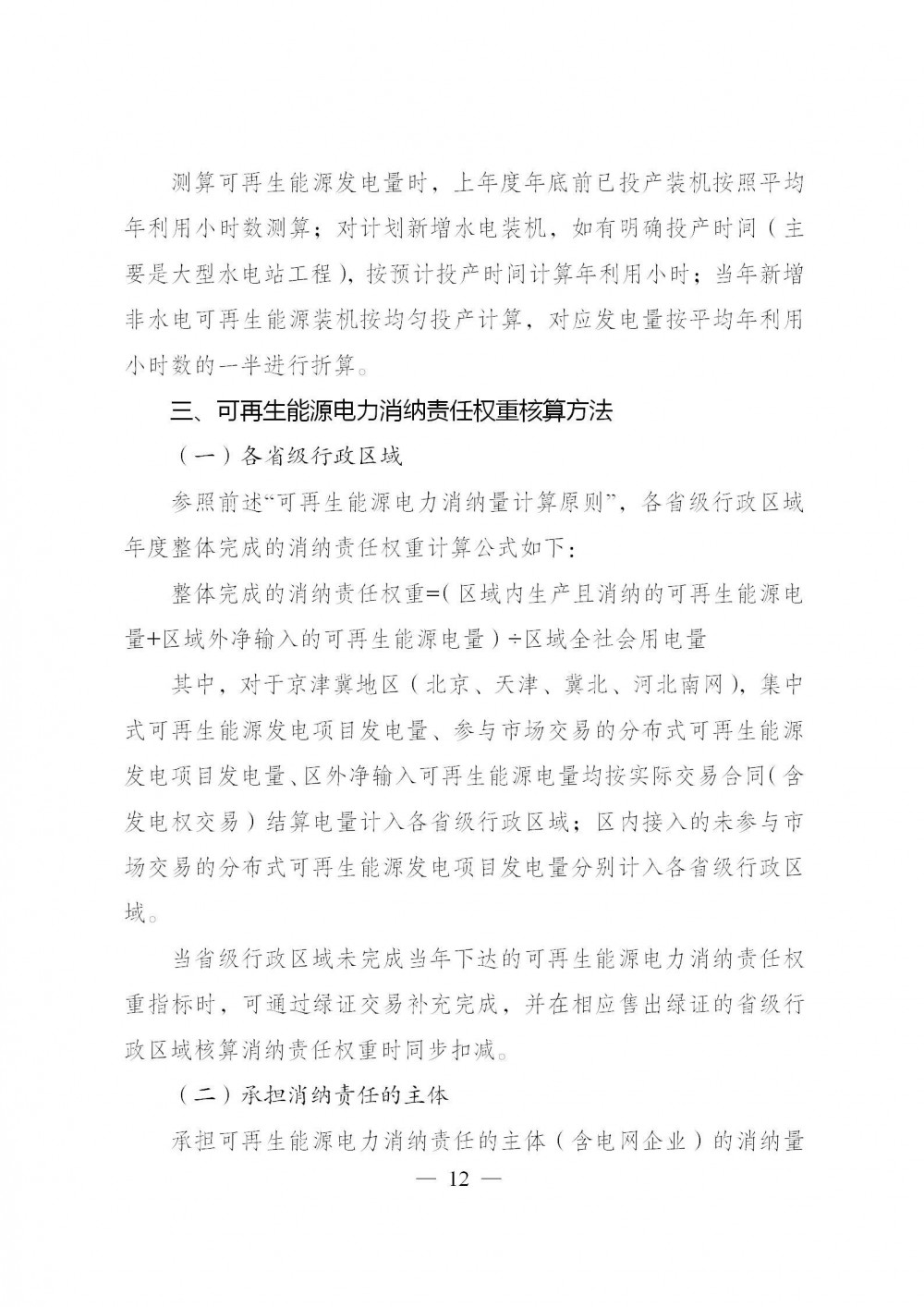
测算可再生能源发电量时,上年度年底前已投产装机按照平均年利用小时数测算;对计划新增水电装机,如有明确投产时间(主要是大型水电站工程),按预计投产时间计算年利用小时;当年新增非水电可再生能源装机按均匀投产计算,对应发电量按平均年利用小时数的一半进行折算。
公告如下:

国家发展改革委关于向社会公开征求《可再生能源消费
最低比重目标和可再生能源电力消纳责任权重制度
实施办法(征求意见稿)》意见的公告
为贯彻落实《中华人民共和国能源法》要求,落实可再生能源在能源消费中的最低比重目标,完善可再生能源电力消纳保障机制,推动可再生能源高质量发展,助力实现碳达峰碳中和,我们研究编制了《可再生能源消费最低比重目标和可再生能源电力消纳责任权重制度实施办法(征求意见稿)》,现向社会公开征求意见。
请登录国家发展改革委门户网站(https://www.ndrc.gov.cn/),进入首页互动交流版块“意见征求”专栏,提出宝贵意见建议。传真请发至010-81929501,电子邮件请发至cuigs@nea.gov.cn。
意见反馈截止日期为2025年11月12日。感谢您的参与和支持!
附件:可再生能源消费最低比重目标和可再生能源电力消纳责任权重制度实施办法(征求意见稿).doc
国家发展改革委
2025年10月13日













来源:国家发展改革委
切换行业





正在加载...



