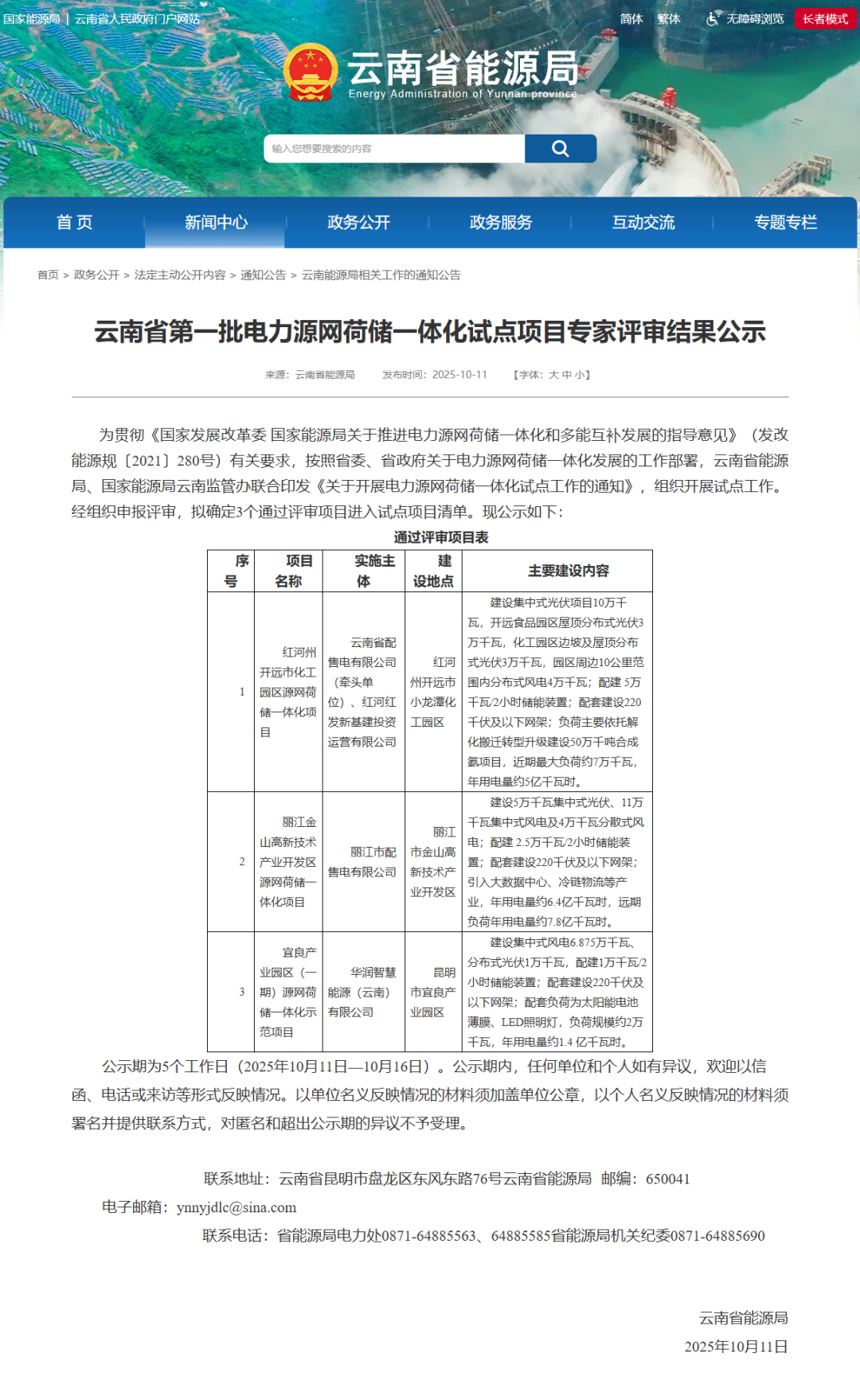
10月11日,云南省第一批电力源网荷储一体化试点项目专家评审结果公示。
公示显示,拟确定3个通过评审项目进入电力源网荷储一体化试点项目清单,风光规模共计47.875万千瓦,其中光伏规模22万千瓦,风电规模25.875万千瓦。项目业主涉及云南能投、华润等。

具体如下:

来源:云南省能源局
日期:2025-10-13 来源:云南省能源局
10月11日,云南省第一批电力源网荷储一体化试点项目专家评审结果公示。
公示显示,拟确定3个通过评审项目进入电力源网荷储一体化试点项目清单,风光规模共计47.875万千瓦,其中光伏规模22万千瓦,风电规模25.875万千瓦。项目业主涉及云南能投、华润等。

具体如下:

来源:云南省能源局
风电资讯一手掌握,关注 风电头条 储能头条 微信公众号
看资讯 / 读政策 / 找项目 / 推品牌 / 卖产品 / 招投标 / 招代理 / 发文章
风电头条
储能头条
免责声明:本文仅代表作者本人观点,与国际风力发电网无关,文章内容仅供参考。凡本网注明"来源:国际风力发电网"的作品,均为本站原创,转载请注明“来源:国际风力发电网”!凡本网注明“来源:XXX(非国际风力发电网)”的作品,均转载自其它媒体,转载目的在于传递更多信息,并不代表本网赞同其观点和对其真实性负责。
如因作品内容、版权和其它问题需要同本网联系的,请在相关内容刊发之日起30日内进行,我们将第一时间进行删除处理 。联系方式:400-8256-198