风电头条获悉,近日,内蒙古核准/核准变更批复多个风电项目,规模合计1272.85MW,其中,核准风电项目475MW,核准变更风电项目797.85MW。
项目业主涉及华能、国家能源集团、内蒙古山河实业集团有限公司、国城控股集团有限公司、亨莱福集团有限公司、内蒙古博润新能源有限公司等。

其中,卓资鹏信新能源有限公司卓资县77.4万千瓦工业园区绿色供电项目(一期)位于乌兰察布市卓资县境内,项目单位为卓资鹏信新能源有限公司,项目装机规模为27万千瓦,其中风电19万千瓦,光伏8万千瓦,同时配套总容量为4.05万千瓦16.2万千瓦储能系统,同步建设220千伏升压站一座及运行控制中心、集电线路、交通工程等配套设施。项目工程总投资约为14.485亿元。
乌兰察布市国城新能源有限公司25MW全额自发自用分散式风电项目位于乌兰察布市卓资县大榆树乡,项目单位为乌兰察布市国城新能源有限公司,项目建设25MW风力发电,配套建设箱变、集电线路及相关配套设施,项目工程总投资为1.2亿元。
呼伦贝尔天地通新能源有限公司牙克石市20MW分散式风力发电项目位于呼伦贝尔市牙克石市牧原镇,项目装机容量20MW,拟建设3台6.7MW风电机组,1回35kV集电线路接入呼伦贝尔大风新能源有限公司牙克石市30MW分散式风力发电项目110kV升压站。项目总投资0.86亿元。
呼伦贝尔大风新能源有限公司牙克石市30MW分散式风力发电项目位于呼伦贝尔市牙克石市牧原镇,项目装机容量30MW,建设4台7.5MW风电机组,新建1座110kV升压站,1回35kV集电线路接入升压站。项目单位为呼伦贝尔大风新能源有限公司,项目总投资1.35亿元,建设年限为2025年至2026年。
乌拉盖博润鲁新煤矿新能源1万千瓦自发自用风电项目建设地点位于内蒙古自治区锡林郭勒盟乌拉盖管理区境内,项目单位为锡林郭勒盟乌拉盖管理区博润新能源有限公司,项目建设规模为1万千瓦,拟安装2台单机容量5MW风力发电机组,所发电力通过升压箱变升压至10kV侧,串接后打捆通过1回kV线路送至鲁新110kV变电站新建10kVIII段母线侧。项目总投资为4447.75万元。
内蒙古山河化泰新能源有限公司化德县45万千瓦源网荷储一体化项目一期建设地点位于内蒙古自治区乌兰察布市化德县,项目单位为内蒙古山河化泰新能源有限公司,一期项目装机规模22.5万千瓦,其中风电15万千瓦,光伏发电7.5万千瓦,配套建设3.375 万千瓦/5小时储能、220千伏升压站1座,以及运行管理中心、一体化联合运行管控平台集电线路、交通工程等附属设施。项目总投资98100万元。
内蒙古灵圣作物科技有限公司5万千瓦全额自发自用新能源项目(二期)建设地点位于阿拉善高新技术产业开发区巴音敖包工业园区,项目新建风电项目总装机容量5万千瓦,建设风电机组、箱变、集电线路杆塔、1座110kV升压站(包括运行管理中心)及进站道路等配套设施,项目总投资为20697.27万元。
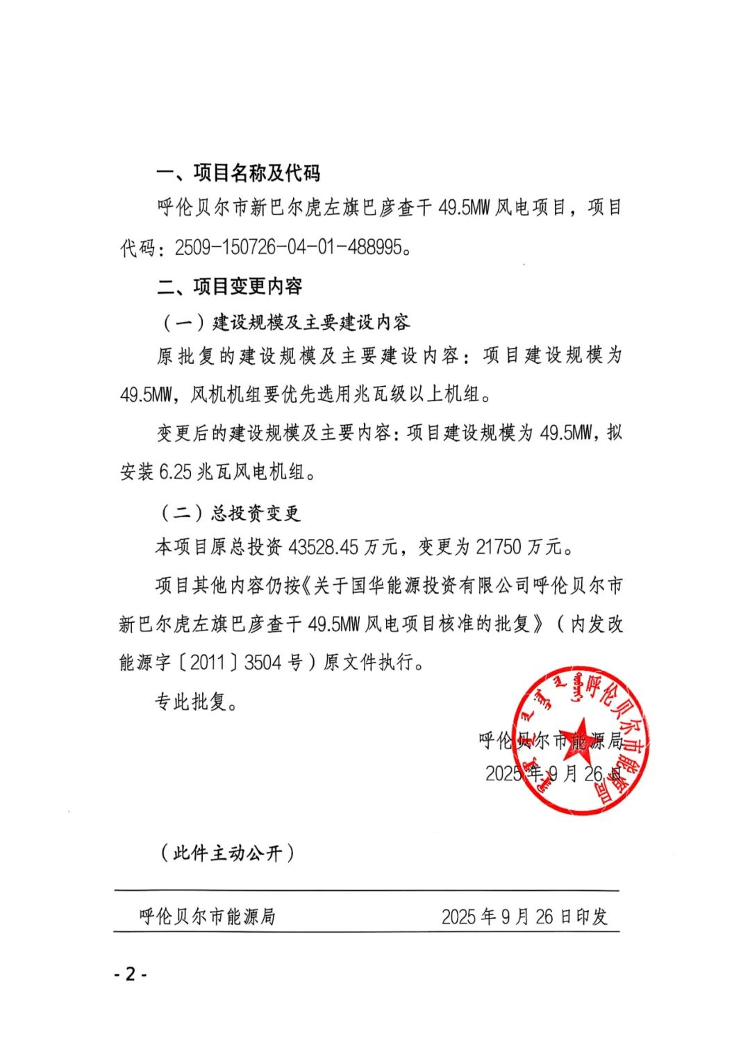
呼伦贝尔市新巴尔虎左旗巴彦查干49.5MW风电项目原批复的建设规模及主要建设内容:项目建设规模为49.5MW,风机机组要优先选用兆瓦级以上机组。变更后的建设规模及主要内容:项目建设规模为49.5MW,拟安装6.25兆瓦风电机组。项目原总投资43528.45万元,变更为21750万元。
呼伦贝尔市新巴尔虎左旗华能风电场4.95万千瓦风电项目业主名称由原华能新能源产业控股有限公司变更为华能新能源股份有限公司,原批复的建设规模及主要建设内容:项目建设规模为4.95万千瓦,风机机组单机容量优先选用兆瓦级以上机组。变更后的建设规模及主要内容:建设规模为4.95万千瓦拟安装6.25兆瓦及以上风电机组。原批复的总投资50670万元,变更为25256.68万元。
呼伦贝尔市辉河风电场华能4.95万千瓦风电项目业主名称由原华能新能源产业控股有限公司变更为华能新能源股份有限公司。原批复的建设规模及主要建设内容:建设规模为4.95万千瓦,风电机组要优先选用兆瓦级以上机组。变更后的建设规模及主要内容:建设规模为4.95万千瓦拟安装6.25兆瓦及以上风电机组。原批复的总投资 48573万元,变更为24098.74万元。
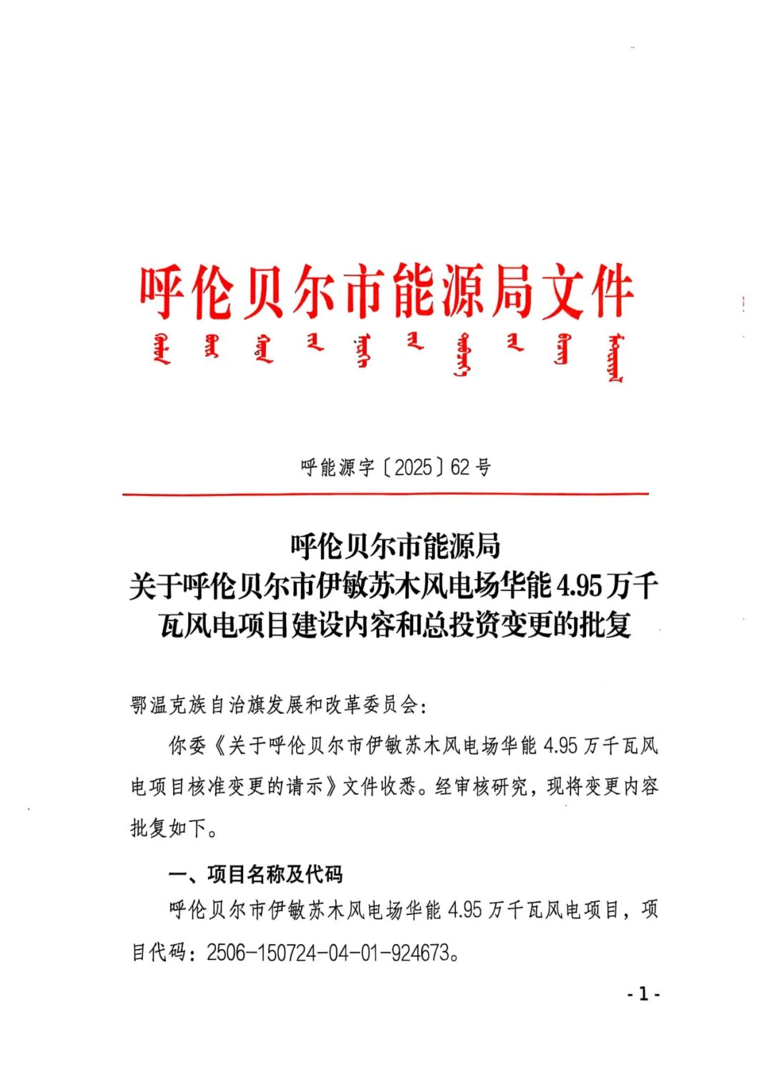
呼伦贝尔市伊敏苏木风电场华能4.95万千瓦风电项目业主名称由原华能新能源产业控股有限公司变更为华能新能源股份有限公司,原批复的建设规模及主要建设内容:项目建设规模为4.95万千瓦,风机机组要优先选用兆瓦级以上机组。变更后的建设规模及主要内容:建设规模为4.95万千瓦拟安装6.25兆瓦及以上风电机组。原总投资 48733万元,变更为21593.26万元。
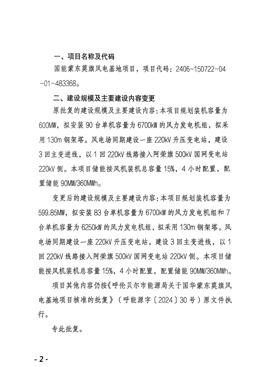
国能蒙东莫旗风电基地项目变更后的建设规模及主要建设内容:本项目规划装机容量为599.85MW,拟安装83台单机容量为6700kW的风力发电机组和7台单机容量为6250kw的风力发电机组,拟采用130m钢架塔。风电场同期建设一座220kV升压变电站,建设3回主变进线,以1回220kV线路接入阿荣旗500kV国网变电站220kV侧。本项目储能按风机装机总容量15%,4小时配置,配置储能90MW/360MWh。
公告如下:






































来源:内蒙古自治区投资项目在线审批办事大厅
切换行业





正在加载...

