风电头条获悉,1月9日,浙江温州市人民政府发布关于印发国家碳达峰试点(苍南经济开发区)实施方案的通知。
内容指出,以绿电溯源认证为支撑的零碳标杆园区。依托园区周边丰富的海上风电、光伏、核电等绿色电力资源,充分发挥园区产业高电气化率的优势条件,探索应用精细化电碳因子,率先探索开展绿色电力溯源认证,确保绿色能源从生产到消费的全过程可追溯、可验证,“以绿引绿”推进清洁能源基地与高载能行业协同,创新央地合作机制,推动海上清洁能源岛建设,做大清洁能源产业,实现“以绿制绿”,打造形成具有全球认可度、全国影响力的零碳标杆园区。
主要任务指出:
推进风电倍增发展。积极稳妥推进苍南海上风电项目规模化发展,加快推进苍南1号海上风电二期项目、2号海上风电二期项目、3号海上风电项目、5号海上风电项目、6号海上风电项目及苍南风电示范项目,争取推进Z5深远海风电项目,推进漂浮式风电试点示范,力争到2030年,苍南县海上风电装机突破560万千瓦,实现海上风电跨越式发展。探索海上风电基地发展新模式,创新“海洋能+储能+制氢+海洋牧场+陆上产业基地”的一体化协同开发方式。稳步开展老旧风电场改造升级,推进苍南霞关风电场改造升级及新增智能调控系统项目与苍南皇帝平31MW风电场改造升级项目。
构建风电全产业链生态。加快绿能小镇、远景苍南零碳产业基地的建设步伐,形成涵盖风机叶片制造、塔筒制造、智能化电气设备研发制造、风机整机和配套设备制造、大型设备物流、研发创新等在内的风电全产业链,建成具有国内国际影响力的海上风电装备制造基地。谋划具备海上风电基础模块制造、风机及基础总装、施工建设、运维服务、研发试验等功能的风电枢纽,推动海上风电产业向高效率、高技术和高价值方向发展,促进海上风电可持续发展。加强海上风电等配套服务设施建设,推进华能温州海风科创基地建设,形成集海上风电科技创新、海风培训等功能为一体的综合性多功能服务基地,有效保障海上风电资源利用。
聚焦核电、海上风电、光伏发电、再生纺织品、氢能、新型储能等领域,积极引导企业开展重大科技创新项目攻关,突破新型风力发电叶片轻量化设计、高效光伏电池材料、氢能应用等核心技术。
聚焦海上风电、核能、储能、数字经济等具有特色的优势领域,依托创新能力突出的领军企业、高校院所,整合产业链上下游有优势、有条件的创新资源,引进集聚国内外优势创新要素。以海上风电相关研究平台为重点,实施国家重点研发计划项目,打造全国有影响力的海上风电先进输电技术创新中心。开展核辐射应急技术及健康管理、核技术应用下游产业孵化等。
公告如下:

温州市人民政府关于印发国家碳达峰试点
(苍南经济开发区)实施方案的通知
苍南县人民政府,市各有关单位:
现将《国家碳达峰试点(苍南经济开发区)实施方案》印发给你们,请认真组织实施。
温州市人民政府
2025年12月31日
(此件公开发布)
国家碳达峰试点(苍南经济开发区)实施方案
为深入贯彻党中央、国务院关于碳达峰碳中和重大战略决策,全面落实国家发展改革委《国家碳达峰试点建设方案》(发改环资〔2023〕1409号)要求,有力有序推进碳达峰试点园区建设,结合工作实际,制定本实施方案。
一、建设目标
(一)总体思路
以习近平新时代中国特色社会主义思想为指导,深入贯彻党的二十大和二十届二中、三中、四中全会精神,全面贯彻习近平经济思想、生态文明思想,完整、准确、全面贯彻新发展理念,加快构建新发展格局,着力推动高质量发展,依托区域零碳能源资源禀赋和产业基础,按照为全国东部地区零碳能源资源丰富、产业需加快提质发展的园区探索碳达峰和零碳发展“苍南模式”的试点思路,着力能源零碳,推动零碳能源开发利用,探索零碳能源溯源认证机制,推进能源清洁高效利用,提升园区“绿色竞争力”;着力产业低碳,“以绿引绿”“以绿制绿”,探索零碳能源开发与产业协同布局机制,创新央地合作机制,做大清洁能源产业,做优再生纺织品产业,推动传统产业转型发展,完善绿色低碳科技创新体系;着力制度控碳,建立企业和项目碳管理机制,构建典型产品低碳标准、碳足迹核算认证体系,探索建设园区智慧控碳管理体系,全力打造零碳标杆园区、碳循环典范园区、碳管理样板园区。
(二)试点定位
以绿电溯源认证为支撑的零碳标杆园区。依托园区周边丰富的海上风电、光伏、核电等绿色电力资源,充分发挥园区产业高电气化率的优势条件,探索应用精细化电碳因子,率先探索开展绿色电力溯源认证,确保绿色能源从生产到消费的全过程可追溯、可验证,“以绿引绿”推进清洁能源基地与高载能行业协同,创新央地合作机制,推动海上清洁能源岛建设,做大清洁能源产业,实现“以绿制绿”,打造形成具有全球认可度、全国影响力的零碳标杆园区。
以再生纺织品产业为重点的碳循环典范园区。依托全国最大的再生棉回收和加工基地的优势条件,推动园区再生纺织品产业做优做强,推进纺织品产品碳足迹标识认证国家试点,最大限度推进产业废弃物资源化利用,大幅提升园区资源产出率,打造形成以废纺再生为主线、协同推进各类废弃物循环利用的碳循环典范园区。以制度集成改革为核心的碳管理样板园区。依托园区高比例电气化水平优势,聚焦碳要素管理,集成园区各类碳排放数据,建设园区碳管理平台,实现对园区碳排放的实时监测和动态管理;探索实施项目建设和企业运营碳评价机制,建立园区碳预算和企业碳核算预算管理制度,打造形成全过程、全领域精准控碳的碳管理样板园区。
(三)主要目标
到2030年,产业转型提质发展格局基本形成,循环经济产业迈上新台阶,绿色低碳制度创新取得明显成效,为全国同类园区提供可复制可推广的绿色低碳转型经验做法。
产业转型提质发展引领示范。到2030年,纺织业、橡胶塑料业、建材等行业单位工业增加值二氧化碳排放较2024年下降20%以上,清洁能源产业总产值达到330亿元,清洁能源装机容量达到1000万千瓦。高新技术产业占规上工业增加值比重达到62%;战略性新兴产业占规上工业增加值比重达到55%。
循环经济产业迈上新台阶。到2030年,国家产品碳足迹标识认证试点取得明显成效,再生纺织品产业总产值达到75亿元。
绿色低碳制度创新取得突破。到2030年,建成园区智慧控碳管理平台,项目碳评价、产品碳足迹机制基本成熟。

备注:[1]装机数据均为苍南县全县数据;[2]工业增加值平均增长率、单位工业增加值综合能耗、园区电气化率、工业用水重复利用率、再生棉纺产业总产值等数据计算口径为规上工业企业。
二、主要任务
(一)聚力结构优化,推动能源绿色低碳转型
1.加快非化石能源开发利用
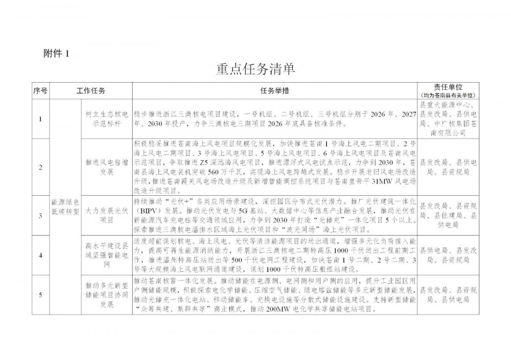
树立生态核电示范标杆。稳步推进浙江三澳核电项目建设,打造生态核电“升级版”,力争三澳核电一号机组、二号机组、三号机组分别于2026年、2027年、2030年投产,力争三澳核电三期项目2026年底具备核准条件。坚持生态核电与地方融合发展理念,探索三澳核电通过电力市场化交易等方式提高园区绿色电力利用率,探索核能在供热、供暖、制冷、压缩空气等能源和民生领域的综合应用。
推进风电倍增发展。积极稳妥推进苍南海上风电项目规模化发展,加快推进苍南1号海上风电二期项目、2号海上风电二期项目、3号海上风电项目、5号海上风电项目、6号海上风电项目及苍南风电示范项目,争取推进Z5深远海风电项目,推进漂浮式风电试点示范,力争到2030年,苍南县海上风电装机突破560万千瓦,实现海上风电跨越式发展。探索海上风电基地发展新模式,创新“海洋能+储能+制氢+海洋牧场+陆上产业基地”的一体化协同开发方式。稳步开展老旧风电场改造升级,推进苍南霞关风电场改造升级及新增智能调控系统项目与苍南皇帝平31MW风电场改造升级项目。
大力发展光伏项目。坚持集中式与分布式并举,持续推动“光伏+”各类应用场景建设,深挖园区分布式光伏潜力。充分挖掘现有工业厂房、公共建筑屋顶资源,适宜可装机屋顶安装光伏面积比例原则上不低于50%。推广光伏建筑一体化(BIPV)发展,探索建设集光伏发电、储能、直流配电、柔性用电于一体的“光储直柔”绿色建筑。推动光伏发电与5G基站、大数据中心等信息产业融合发展,推动光伏在新能源汽车充电桩等交通领域应用,力争到2030年打造“光储充”一体化项目5个以上。探索推进三澳核电温排水区域海上光伏项目和“波光同场”项目。
2.推动构建县域新型电力系统
高水平建设县域坚强智能电网。以提升电网高承载力、高自愈力,支撑大规模新能源接入为目标,加强本地输配电网规划建设,适度超前谋划核电、海上风电、光伏等清洁能源项目的送出通道,增强多元化负荷接入能力,提高可再生能源消纳能力,开展浙江三澳核电二期特高压1000千伏送出工程前期工作,推进温州特高压站送出等500千伏电网工程建设,加快苍南1号二期、2号二期、3号等大规模海上风电联网通道建设。谋划1000千伏特高压枢纽站建设。加快智能高效配电网建设,推动灵活调节资源库建设,提升配电网系统全域感知,提高电网弹性水平。
推动新型储能项目多元发展。推动新型储能高质量、规模化、集成式发展,推动可再生能源与储能融合发展。推动储能在电源侧、电网侧和用户侧的应用,提升工业园区用户侧储能规模,推动光储充一体化电站、移动储能车等分散式储能设施建设。
推进源网荷储融合互动。在绿能小镇、北关岛等区域推进“源网荷储”等各要素深度融合,探索实施分布式零碳电厂、新能源微电网、微能网等示范工程,有力支撑智能灵活调节、安全保障有力、供需实时互动的新型电力系统建设。推进风电、光伏、核电、生物质发电以及海上能源岛等项目与高载能项目协同布局。智能化改造升级直流公共快充站,在公交、城市物流、社会停车场等领域试点建设直流双向充电桩,探索规模化车网互动模式。
3.推动能源消费方式变革
打造全电气示范园区。聚焦工业、建筑、交通等重点领域,推动电能替代和电气化技术装备应用,到2030年园区电气化达到95%以上。支持工业领域绿色技术创新,推动园区内企业绿色化改造。深入推进交通领域电气化,持续优化园区充电基础设施建设,加快推进公路、水上电气化交通运输工具规模化发展,因地制宜构建“分布式光伏+储能+微电网”的交通能源系统,提升交能融合水平。
培育综合能源服务。鼓励园区引入综合能源服务商,构建集供电、供热、供冷、供气等为一体的多能互补、多能联供园区综合供能服务体系。积极打造园区零碳集中供热系统,推动15万吨农林固废热电炭多联产资源化综合利用项目,探索三澳核电供热示范项目。积极推进园区级虚拟电厂建设,全面挖掘工业生产柔性可调节资源,推动园区内及周边工业可控设备负荷、新型储能电站、充换电设施、分布式光伏、分散式风电等资源聚合应用。
扩大绿电和绿证交易规模。鼓励园区外向型企业、行业龙头企业购买绿证、使用绿电,支持企业将绿色电力消费情况纳入企业社会责任报告。加快可再生能源项目建档立卡和绿证核发。完善非化石能源消费承诺制,鼓励园区建立高耗能企业非化石能源强制消费机制,强化园区纺织、塑料制品等高耗能企业绿电消费责任,按要求提升绿电消费水平,落实非化石能源消费承诺制,新上项目实施非化石能源消费承诺比例不低于50%,投产后需要落实非化石能源消费比例。
(二)聚力以绿引绿,推动产业高质量发展
1.构建以“千亿核电”“千亿风电”为引领的清洁能源产业集群
积极引进核关联产业入驻。进一步深化与核电产业链链主企业合作,招引重大核关联“产学研”合作项目,培育壮大核电构件、电力仪表、核电阀门、核电材料等核电设备制造产业,谋划引进反应堆压力容器、蒸汽发生器、稳压器、安全壳、堆内构件等核电成套设备及关联设备制造产业,打造以核电成套设备、关联设备制造为主体,兼具核电服务的产业基地。力争到2030年,培育核技术应用企业2家。
构建风电全产业链生态。加快绿能小镇、远景苍南零碳产业基地的建设步伐,形成涵盖风机叶片制造、塔筒制造、智能化电气设备研发制造、风机整机和配套设备制造、大型设备物流、研发创新等在内的风电全产业链,建成具有国内国际影响力的海上风电装备制造基地。谋划具备海上风电基础模块制造、风机及基础总装、施工建设、运维服务、研发试验等功能的风电枢纽,推动海上风电产业向高效率、高技术和高价值方向发展,促进海上风电可持续发展。加强海上风电等配套服务设施建设,推进华能温州海风科创基地建设,形成集海上风电科技创新、海风培训等功能为一体的综合性多功能服务基地,有效保障海上风电资源利用。
专栏1 华能温州海风科创基地
按照“智慧运维、科技创新、海风实训”和“项目开发、工程建设、综合服务”并举的功能,在苍南经开区谋划建设海风科创基地。园区采用屋顶光伏、分布式风电、储能等新型电力系统,搭建数字能源管理平台进行管理,实现基地“零碳化”。
建成后能够有效满足华能清能分公司、苍华海上风电科技公司等协作单位联合办公。设有4个实验室,聚焦新能源领域,积极开展风电前沿技术研究、关键技术攻关与新产品开发。重点开设人才培养区,整合新能源培训资源,借助虚拟现实、数字孪生等技术搭建风、光、储等新能源应用项目运行检修平台,打造优质教培实训与技能竞技大平台。利用智慧化仓储技术的仓储区,建立智慧化仓储室,集中管理温州区域及清能分公司所有项目的备品备件,保障温州地区风电场有序运营。
探索绿氢“车-站-景”生态。依托苍南丰富的清洁能源,探索推进新能源绿氢制备工程,布局加氢站等基础设施,谋划多种类氢能应用场景,构建氢经济产业。加快布局马站区块燃料电池产业,推进重塑氢燃料电池全产业链项目,建设氢燃料电池产业基地,引导上游供应商到苍南生产制造,实现氢燃料电池全产业链落户苍南。推动氢能离网超充示范项目落地,谋划布局氢能公交、旅游大巴、旅游观光船等氢能应用示范工程,推动氢燃料电池汽车在物流等领域应用,研究氢能重卡应用。
积极布局光伏先进产能。依托大型集中光伏基地和分布式光伏整县推进等项目,重点关注和引进具有技术护城河的光伏头部企业,积极布局下一代高效太阳能电池技术如异质结电池技术(HJT)、隧穿氧化层钝化接触(TOPCon)等先进产能。积极引进硅片、电池片、涂锡铜带等光伏核心部件项目及光伏系统集成制造商,打造光伏领军企业重要的集聚地和制造基地,形成分工合理、功能互补的光伏产业体系。
多领域推进清洁能源产业。推进温州中炭15万吨农林固废热电炭多联产资源化综合利用项目建设,实现生物质能产品原材料供应。有序发展新一代电化学储能产业,重点布局高效安全电池组、PCS、系统集成等产业。依托丰富的能源资源基础,以“智能电网+坚强网架+智慧电厂+清洁能源”为核心,积极开展分布式发电、储能、智能微网、主动配电网等关键技术的应用,谋划发展“互联网+充电基础设施”、智能电网配套装备等新兴领域。
2.加快数字经济、时尚轻工延链补链强链
延链发展数字经济产业。重点发展智能仪器仪表,培育发展电子元器件、智能电气等,谋划布局机器人及其自动化核心零部件等产业。重点围绕5G基站、芯片、操作系统、云平台、工业软件、产业数字化等数字经济上下游相关领域,强化产业链整体智能化新产品开发和模块化制造能力。推进嵌入式软件、自动化控制、物联网等技术的融合应用;开展仪器仪表等行业智能化技术改造,搭建仪器仪表创新平台,推动研发中试一体化,实现研发、设计、加工、生产等关键技术共享;夯实材料和设计基础,引入培育上游关键材料、专用设备等生产企业,提高新型仪器仪表的研发和设计能力,提升产品服务附加值和新兴市场需求满足能力。
提质发展时尚轻工产业。串联塑料制品、针织纺织、印刷包装等时尚产业,打造适应中高端需求、数字时代潮流和“双循环”发展格局的高附加值产业。推进整合设计研发、原材料供应、生产加工、品牌营销等全过程资源,促使不同规模企业优势互补,共同提升产品附加值与市场竞争力。推广节能减排技术,推动高端专用纺织助剂、无卤阻燃超纤基布、高性能熔喷无纺布等先进工艺装备、技术应用。以塑料制品前中后段全产业链发展为主要方向,重点拓展ABS、HIPS、PP、PC料等塑料原材料行业,推动向日化、电商、医卫等高端定制化产品延伸,发展抗氧化、防静电、抗菌功能袋等附加值较高的塑编产品。积极培育再生塑料、可降解塑料等新型绿色塑料。
3.以“工改”推动存量产业转型升级
稳步推进工业园改造提升。以“产业提质、平台提能、资源提效”为目标,按照“政府引导、规划统筹、效益优先、节约集约、分类处置、公平公开”原则,对不符合产业政策导向、安全生产、环保要求和节约集约用地政策的低效产业用地进行再开发。严控项目准入,保持“无煤区”建设工作,控制针织纺织、包装印刷、塑料制品等园区传统高载能行业产能,对数据中心等新型高载能产业加强规划引导和运行管理。探索能耗强度、碳强度在园区项目准入制度中的应用,提升园区绿色、低碳发展水平。
推动重点行业节能降碳改造。全面开展园区内重点用能企业能效诊断,建立重点用能单位节能管理档案,形成重点企业的淘汰退出落后产能、重点用能设备更新、节能技改项目等三张清单,滚动实施节能技改。推动大规模设备更新和消费品以旧换新,加大设备更新和节能新技术新产品新装备推广应用力度,每年组织实施以设备更新为主的技术改造项目10个。针对橡胶、纺织、建材等传统高能耗、高排放传统行业,制定落实“一业一策”方案,从设备更新、能源管理优化、生产工艺革新等多维度入手,积极推进企业申报设备更新相关专项,淘汰老旧设备,提升生产工艺,实现生产工艺绿色化。
构建绿色制造体系。以清洁能源、数字经济、纺织等行业龙头企业为依托,积极应用物联网、大数据和云计算等信息技术,建立绿色供应链管理体系。引导企业绿色化发展,培育建设绿色供应链管理企业,鼓励企业开展绿色设计、选择绿色材料、实施绿色采购、打造绿色制造工艺、推行绿色包装、开展绿色运输、做好废弃产品回收处理,实现产品全周期的绿色环保。推进绿色工厂建设,大力推行工业产品绿色设计,在生态环境影响大、产品涉及面广、产业关联度高的行业创建绿色设计示范企业。深化绿色工厂星级管理,按照用地集约化、原料无害化、生产洁净化、废物资源化、能源低碳化原则,结合行业特点,梯度培育绿色工厂,到2030年,创建省级绿色工厂5家、国家级绿色工厂2家。
4.数实融合培育产业发展新动力
建设数字化场景检测平台。借助大数据技术深度挖掘消费者需求,指导企业开展个性化定制生产,减少库存积压,降低资源闲置浪费。推广智能制造新模式,提升产品质量一致性。
搭建“互联网+”企业公共服务平台。加快互联网、云计算、大数据、物联网等新一代信息技术的应用,促进印刷包装、服装纺织、橡胶塑业与信息化的深度融合,发展基于互联网的数据驱动、众包设计、云制造等生产服务模式,建立产品可追溯系统,提升行业效率,强化产品质量管理和安全性,同时为中小企业提供技术和服务支持,降低创新成本。
加快车间智能化改造与建设。结合生产核心技术与“互联网+”“大数据+”等技术,在仪器仪表等行业推广智能化改造和数字化车间创建,促进生产设备的更新换代。大力推广精益制造和柔性生产理念,鼓励有条件的企业参与到智能制造国际、国家、行业标准的制定中,承担智能制造试点示范项目,构建完整的产业智能制造生态系统,促进制造业向智能化、绿色化、服务化方向转型。
(三)聚力效率提升,推动资源循环利用
1.做优再生纺织品产业
持续提升废纺再生技术设备水平。持续推进望里循环经济小微园建设,探索建设再生棉纺回收中心、再生棉纺再加工中心、技术研发中心,开发再生棉回收加工新技术、新工艺,改造提升园区周边配套交通设施。引导园区再生纺织品回收利用企业加强研发投入,结合国家“两新”行动开展设备改造更新。
推进再生棉产品应用场景多元化发展。鼓励企业引入先进智能分拣设备,加大提高废旧纺织品分拣的效率和精准度,拓展多元化应用场景。推动企业加大对机械开松、熔融纺丝等废旧纺织纤维再生技术的研发投入,提升再生纤维的品质。推动园区企业开发多样化再生产品,积极探索新型非织造布生产技术,扩大再生纺织品在建筑、汽车内饰、一次性清洁用品、服装面料、织布等领域的应用,提升绿色产品设计开发能力,推动发展附加值高的莫代尔、坦西尔和莱赛尔等高性能再生纤维品种。进一步打造推广再生纺织品品牌,提升国内外影响力。
2.构建废弃物循环利用体系
完善固体废弃物收运体系。积极推进提升灵溪镇综合分拣中心建设,加快推进新建灵溪镇2#综合型分拣中心。积极推进一般工业固体废物、生活垃圾和再生资源收运“三网融合”,统筹规划现有收运平台、分拣中心和交投网点的建设。
深入建设无废城乡。持续推进“无废城乡”建设,推动湿垃圾处置项目建设,统筹推进一般工业固体废物、危险废物、生活垃圾、建筑垃圾、农业废弃物综合治理,构建“1+X+N”集中分散处理设施体系,推进各类固体废物处置设施提档升级。全力推进绿色循环经济产业园建设,力争2026年底主体工程实现开工,建设渣土泥浆、市政污泥、有机废物、一般工业固废、危险废物、垃圾中转站和分拣中心等一体化绿色资源回收利用设施。深化企业环境信用评价体系建设,将全县固体废物重点产生单位纳入环境信用评价管理,推进工业污染全链条治理。依托县“拼循环”APP系统开展园区资源循环利用管理,完善园区各类废弃物管理。
(四)聚力绿色低碳,推动基础设施绿色转型
1.加快提升建筑低碳水平
提高新建建筑绿色低碳水平。新建建筑全面执行更高要求的绿色低碳节能设计标准,推行超低能耗、近零能耗、零能耗建筑工程示范。强化新建建筑可再生能源建筑应用力度,充分利用建筑屋顶和立面,实施太阳能光伏和光热系统。新建建筑可再生能源应用核算替代率,到2030年力争达到12%。
大力推进绿色建造。推动新型建筑工业化全产业链发展,加快实现标准化设计、工厂化生产、机械化施工、一体化装修、信息化管理,稳步提高装配式混凝土结构、钢结构、木结构建筑集成化水平。大力推广适用于苍南气候特点和满足工程需求的新型绿色建材。
推动既有建筑低碳改造。以公共建筑为重点,率先开展既有建筑节能改造。加快公共建筑低效能产品淘汰,推动采用能效等级达到2级以上用能设备。强化公共建筑用能管理,引导市场主体充分参与,支持合同能源管理改造模式推广应用,推行高能耗高碳排公共建筑能耗审计。
2.建立绿色交通物流系统
打造园区绿色低碳综合交通网络。对外以228国道、瑞苍高速、219省道建设为主,加快苍南大道、环城北路(通福路)以及玉苍大道(灵龙大道)等快速路建设,提高园区对外通道的服务水平,疏解园区交通量。对内新建工业园区东扩、钱库镇区、金乡工业区内部等配套道路,打通“断头路”,形成主干路、次干路和支路三级构架,保障道路通畅便捷,提升通行能力。优化园区绿色新能源公共交通路线,提高绿色公共交通覆盖面。完善园区慢行系统,加强步行、骑行与公交站的无缝衔接。
建设“一核两片”绿色低碳物流集聚区。以灵溪物流集聚区为“一核”,金钱宜望、大马站片区为“两片”,加快重点面向园区重点企业提供生产支撑服务的综合物流园区建设。聚焦园区企业原材料采购、产成品运输等运输需求,完善智慧化自动化仓拣配硬件设施设备配套和数字智控平台建设。聚焦核关联生产制造需求,着重提升危化品等专业物流服务能力。推动生产物流服务专业化升级,创新发展智慧仓储、定时采购、个性化配送等专业化物流服务,助力制造业降本增效。
推广应用氢能交通运输设备。依托园区氢能产业园,聚焦物流配送、邮政快递、环卫清洁等领域,加快老旧营运柴油货车淘汰更新,率先推广氢燃料电池汽车,逐步提升清洁能源使用比例,充分发挥公共服务领域新能源汽车应用的引领带动作用。依托海上能源岛、霞关港烟墩码头等基础设施建设,探索实施绿色爆破、绿色开挖和氢燃料电池重卡运输方案。以“车能路云”一体化为牵引,构建全域氢能交通应用生态,围绕景区观光、城际出行、公务交通、低空协同等场景统筹布局。
协同建设交通与能源基础设施。统筹交通运输基础设施建设运营、数字化转型升级等能源需求,与能源基础设施规划衔接互动,推动建立交通基础设施网与能源网信息交互共享机制,推进交通运输基础设施沿线清洁能源开发利用。全面构建新能源汽车充电设施网络,加快在厂区、停车场、公交场站、老旧小区布局智能有序充电设施,推动既有充电桩的智能化改造,推广应用柔性充电等新型智能化充电技术,建设充储放“一张网”。
积极布局低空产业。将低空经济纳入碳达峰试点建设重点领域,以应用示范为牵引,系统布局产业生态,助力交通领域绿色低碳转型。支持电动垂直起降飞行器(eVTOL)、无人机等新能源航空器的研发制造与运营,推动其在短途客运、物流配送、应急救援等场景的规模化应用,直接替代部分地面高碳运输方式。规划建设智能起降场、能源补给网络、低空航路及数字化管理平台,为绿色航空器运行提供坚实基础,并优先配套可再生能源电力。鼓励“无人机+行业应用”,在生态环境监测、电网巡检、精准农业等重点领域推广,提升作业效率,降低传统巡查作业的能耗与排放。
3.完善公共基础设施建设
推进环境基础设施低碳化建设。创新采用基础设施多元化投资方式,推动各类基础设施共建共享、集成优化,鼓励建设集污水、垃圾、固体废弃物、危险废物、医疗废物处理、处置及资源化利用于一体的综合处理基地。推广“光伏+”模式,利用污水处理厂区屋顶、处理设施、开阔构筑物等闲置空间布置光伏发电设施,鼓励有条件的厂区参与电力需求侧响应。鼓励发展污水源热泵供热,推动周边建筑优先利用再生水/污水源热泵供暖。
强化新型基础设施低碳化运行。适度超前部署算力基础设施,加强数据中心智慧能源管理,开展数据中心用能监测分析与负荷预测,推动数据中心与风光绿电资源消纳耦合布局,优化数据中心电力系统运行效率。
(五)聚力源头管控,推动减污降碳协同
1.加强源头防控体系建设
以生态环境分区和环评体系为核心抓手,将碳达峰碳中和要求纳入生态环境准入管理的全流程,建立强化污染物与温室气体源头防控。以减污降碳为导向优化产业布局,研究建立以区域环境目标改善和碳达峰目标为导向的产业准入及退出清单机制,严格执行上级分行业能耗、污染排放准入标准,对不符合产业导向、易造成环境污染、能源消耗大、技术水平低的项目实施“一票否决”,继续加大强制性清洁生产审核力度。
2.以印刷业为重点推动减污降碳协同治理
深化省级减污降碳协同园区建设,积极培育减污降碳协同项目,加大节能、减污、降碳改造力度,推广全生命周期绿色制造体系,推动园区碳排放强度和主要污染物排放量持续降低。实施印刷业、塑料制品业、纺织业、纸制品业等重点行业VOCs总量控制,优先采用源头替代和过程控制治理措施。结合园区印刷企业生产设备和生产工艺的实际情况,开展深度治理工作,确保2027年前大气污染物有组织、无组织排放及企业边界污染监控达到行业排放标准。推动细颗粒物(PM2.5)和挥发性有机物(VOCs)污染防治与碳减排协同增效。推动污水处理厂增设甲烷回收装置,深入推进工业企业废水处理回用、节能节水改造,中水回用等新技术和新工艺。到2030年,规模以上工业企业用水重复利用率达到45%以上。
3.探索“绿岛”治理新模式
围绕“数据集成、服务企业、智慧赋能”,引进一批高水平、专业化的减污降碳服务机构,提供包括咨询、排放监测、技术研发、数字化改造等在内的“一站式”全方位的减污降碳综合服务。通过“打捆环评”、抱团治污、组团管理、集群发展互助共享合作方式,为中小企业建设共享的污染治理设施,将分散治理转变为集中治理,实现监管对象管“多个”变为管“一个”,打造具有苍南辨识度的“绿岛”模式。
(六)聚力技术赋能,推动绿色低碳科技创新
1.加大重点领域关键技术研发攻关
聚焦核电、海上风电、光伏发电、再生纺织品、氢能、新型储能等领域,积极引导企业开展重大科技创新项目攻关,突破新型风力发电叶片轻量化设计、高效光伏电池材料、氢能应用等核心技术。加快创新成果转化,谋划绿色低碳先进技术储备和示范应用。支持园区企业与高校、科研机构合作,设立清洁能源技术、废纺再利用技术等研发创新平台,制定支持政策,鼓励企业加大研发投入。
2.推广绿色低碳先进技术
聚焦产品环保材料替代和生产过程节能减排需求,企业开展高新技术应用。在时尚轻工产业,推进服装纺织类的可降解皮革材料制备工艺、服装印染智能控温节水系统、智能缝头进布系统、智能验布装置技术推广应用,推进废水资源化、废旧纺织品循环利用新技术应用。推进集中供墨、环保型印刷材料、UV固化油墨、生物降解油墨等应用,推进印刷领域绿色化清洁化。推进湿法混炼连续化技术、低温一次法连续混炼技术等先进节能工艺技术改造,有效提升橡塑行业绿色低碳发展。
3.加快打造一批“双碳”特色高能级创新平台
聚焦海上风电、核能、储能、数字经济等具有特色的优势领域,依托创新能力突出的领军企业、高校院所,整合产业链上下游有优势、有条件的创新资源,引进集聚国内外优势创新要素。以海上风电相关研究平台为重点,实施国家重点研发计划项目,打造全国有影响力的海上风电先进输电技术创新中心。开展核辐射应急技术及健康管理、核技术应用下游产业孵化等。
专栏2 园区重点科研平台
华能(苍南)海上风电先进输电技术创新中心:深入开展“海上低频交流输电示范工程”“海上柔性直流输电示范工程”2项国家级示范工程研发,开展大规模海上风电场群规划与送出系统构建、海上柔性直流输电关键技术研究与核心装备研制、海上低频交流输电关键技术研究与核心装备研制、海上风电先进输电系统运行与维护技术等海上风电输电关键核心技术攻关。
浙南放射医学与核技术应用研究院:浙南放射医学与核技术应用研究院,由苍南县人民政府、温州医科大学和中广核苍南核电有限公司三方合作共建,是核技术领域全国首家由政校企联合打造的研究院。主要开展医学应急检测辅助诊断、核辐射医学应急关键技术研究、安全应急管理、转化医学等相关领域研究。
苍海禾能(浙江)储能新材料研发中心:以秸秆等农业废弃物为原料,提取高纯木质素,开展新能源钠电池硬碳负极材料关键核心技术研究,打造国际上首个以高纯木质素为原料的万吨级硬碳负极材料生产基地。
苍南县GM2D研究院和碳足迹研究:以GM2D示范区县域先行试点建设为契机,着力提升苍南县在制码、赋码、扫码、用码等二维码迁移领域的技术能力,推动苍南GM2D关联产业链的培育、发展和数智化。
温大苍南新材料创新中心:由苍南县人民政府和温州大学合作共建,立足苍南新材料领域产业升级和企业需求,引进海内外新材料领域高层次人才,致力打造集科研、人才培养、技术服务于一体的新材料创新高地,推动苍南新材料等战略性新兴产业发展。
(七)聚力各界参与,推动全民绿色低碳
1.加强全民低碳宣传教育
强化领导干部教育培训,将碳达峰碳中和相关内容作为干部教育培训重要内容,开展碳达峰、碳中和培训,深化园区领导干部对“双碳”工作的认识。结合“六五”环境日、节能宣传周、全国低碳日等开展碳达峰碳中和主题宣传活动,通过园区管网、微信公众号等各类媒介,及时准确向企业和社会公众做好政策宣传解读,全方位增强公众绿色低碳意识。编制绿色低碳宣传手册,推广园区优秀低碳项目和典型案例。建立公众举报与监督机制,鼓励园区内企业职工、居民对高碳排放、环境违法等行为进行监督举报。
2.推广绿色低碳生活方式
鼓励引导大型活动、大型会议低碳化,严格执行政府对节能环保产品的优先采购和强制采购制度,推广使用节能低碳型和可再生办公耗材,提高政府采购和工程招标中使用节能产品比重。推进公共机构能源托管服务,量身定做托管方案,计划用三年时间有序推进全县126家公共机构能源托管工作,实现公共机构年度能源消耗下降20%以上;普及低碳居住,倡导居民优先购买使用节能电器、节水器具。鼓励低碳出行,优先采用公交、骑行、步行等交通方式。完善垃圾分类投放、收集、运输、处理及再生资源回收利用体系,推动垃圾减量化与资源化。加快绿色低碳建筑和智慧住区建设,倡导绿色低碳生活方式。倡导合理消费、光盘行动,加强农产品、食品生产安全监管力度,支持发展有机食品、无公害生态农产品。反对过度包装,推行绿色包装,减少一次性物品的消耗,减少资源浪费。鼓励居民选购节能低碳产品,增加绿色低碳产品和服务供给,营造绿色低碳消费氛围。
3.引导企业绿色低碳转型
引导企业主动适应绿色低碳发展要求,建立健全碳排放管理制度。推动区域内重点用能单位制定个性化碳减排路径和工作方案,实现“一企一策”,积极开展绿色工厂、绿色供应链等建设,带头承担节能降耗减排责任。引导企业积极开展节能降碳技术研发推广应用。鼓励企业建立ESG评价体系,推动国有企业、上市公司和发债企业定期开展ESG评估与信息披露,积极履行社会责任。
三、重点工程
试点建设重点工程项目共50个,总投资为2059亿元。其中,零碳能源发展示范地工程类项目10个,投资额为1461.4亿元;清洁能源产业集群发展工程类项目5个,投资额为526.3亿元;再生纺织品产业全链条贯通工程类项目3个,投资额4.7亿元;工业节能降碳改造工程类项目21个,投资额44.2亿元;多维协同机制体制创新工程类项目2个,投资额为3.8亿元;绿色低碳技术创新工程项目类9个,投资额为18.9亿元。
表3-1 重点工程项目汇总表

(一)零碳能源发展示范地工程
生态核电建设。发挥核电零碳电力供应的基础功能,并积极推动核能在供热、供暖、制冷、供压缩空气、海水淡化、制氢等能源和民生领域的综合应用工程,打造核能综合利用示范窗口。
海陆风电建设。推进海上风电项目建设,建设国内一流的海上风力发电应用示范基地。创新“海洋能+储能+海洋牧场+陆上产业基地”的一体化协同开发方式。推进陆上分散式风电的开发工程,在高负荷工业园区部署分散式风电,就近消纳。
光氢水储项目建设。重点推进光伏发电项目建设。建设绿氢生产项目,完善综合供能服务站点、港口码头等地的加氢基础设施,扩展氢能应用场景。稳步推动电化学储能、空气压缩储能等新型储能项目实施,推进“清洁能源+储能”模式。
算力电力网络一体化建设。在大型风电光伏基地与数据中心集群范围内分批次开展算力电力协同试点。推动算力基础设施高效制冷、余热利用等节能低碳技术项目落地,提高算力基础设施能源使用效率。
(二)清洁能源产业集群发展工程
集群化布局清洁能源装备制造业及关联产业链项目,开展固废热电炭多联产资源化综合利用等项目。充分发挥绿能小镇的平台优势,积极引进核电及关联产业,培育核电设备制造产业链,完善核电服务产业链,壮大核能延伸产业链,打造以核电成套设备、关联设备制造为主体,兼具核电服务的浙闽跨区域核电产业基地。
(三)再生纺织品产业全链条贯通工程
开展废纺再利用技术科技攻关,推进再生纺织品产业技术改造,实施绿色制造工程,限期淘汰高污染、高能耗的落后生产技术、工艺、设备和产品,加快落后产能退出。开展重点企业多污染物和温室气体协同控制技术工程,推进电力低碳化和用能电气化,加大减污降碳协同治理措施实施力度。
(四)工业节能降碳改造工程
进行产业园区建设改造,推进低效产业用地再开发、企业用能设备更新和节能技术改造,并进行产业配套道路、绿化、电力、给排水和垃圾处理等有关配套设施同步建设。实施数字化赋能纺织产业、智能化改造升级等项目。
(五)多维协同体制机制创新工程
推动经开区能碳数字化管理平台建设,围绕园区碳排放计量、统计、核算、监测夯实工作基础,积极探索园区碳排放预算管理制度。通过连接区域内关键排放主体,进行能耗和碳排放的监测统计、持续跟踪、及时预警。在较完整全产业链制造基础的产业集群中,开展“碳足迹标识”认证建设工程,建立产品碳标识认证制度。
(六)绿色低碳技术创新工程
推动绿色低碳技术研发,开展与园区产业密切相关的核心技术研发创新,推动建设“双碳”领域科技型企业孵化器、创新发展中心等科技创新平台。
四、政策创新
(一)探索零碳能源开发与产业协同布局机制
1.推进零碳能源基地与高载能行业协同
充分发挥苍南县零碳能源基地开发优势,探索打造电、热、冷等多能联供的零碳综合能源供应体系,“以绿引绿”,探索零碳园区建设。推动数据中心与可再生能源协同布局,鼓励数据中心与零碳能源发电企业开展电力交易,提高数据中心绿色能源利用率,打造电力与算力协同项目。
2.建立零碳能源溯源认证机制
积极探索应用区块链等先进技术,尝试构建面向园区企业的绿电溯源认证平台。引入第三方认证机构,保障“绿电溯源”原始数据可追溯、过程数据可信任、结果数据可共享,为用户提供绿色用电交易消费证明。
3.推动海上清洁能源岛建设
打造以南关岛、北关岛为主体,苍南绿能小镇及烟墩山采矿区为拓展,带动园区联动发展的零碳综合能源岛。推动核电、风电、光伏、波浪能、新型储能等相结合的零碳能源架构,积极发展绿色氢基产业和能源关联产业,推进能源、产业双网协同发展,形成新型绿能产业集群。
(二)建立企业和项目碳效管理机制
1.实施建设项目碳排放评价制度
依托现有项目环评、能评制度开展项目碳排放评价,聚焦碳排放强度、对区域碳达峰碳中和目标影响、低碳技术降碳评价等内容,以识别碳排放源、评估减排潜力。探索开展项目碳评在项目准入、碳预算、绿色金融、专项资金等领域的多元应用。
2.探索项目碳效对标管理制度
全面对标国家和行业有关标准、国内外同类企业,以能效水平为重要依据,参考现行强制性能效标准要求,结合相关标准制修订情况和国内外同类产品设备技术现状,合理划定针织纺织、包装印刷、塑料制品等园区重点行业碳效先进、准入、限定指标,园区新上高耗能项目碳效要达到行业先进水平,引导领军型、创新型骨干企业全面采用先进低碳工艺技术装备。加强碳效标准实施效果评价,定期进行评估复审,确保碳效标准发挥对项目碳效提升的倒逼和引领作用。
3.健全企业碳排放信息披露制度
落实《企业环境信息依法披露管理办法》,监督特定企业按要求披露碳排放信息。探索逐步扩大碳排放信息披露的主体范围,鼓励园区内公共机构、重点企业等不同主体积极履行碳披露义务。引入第三方鉴证机构,建立碳信息披露监督机制。加快引育一批专业化“双碳”服务第三方机构,提供碳核算核查、数据采集分析、碳排放信息披露等中介服务,提升碳核算和碳披露信息质量。
(三)建立纺织品产品碳足迹核算标准和认证体系
1.深化产品碳足迹标识认证国家试点
围绕废纺循环利用产业绿色低碳转型需求,以宜山镇、望里镇等具有全产业链制造基础的产业集群为试点区域,开展产品碳足迹标识认证试点。建立“产品碳足迹标识”标准体系。研究制定苍南县废旧纺织品循环利用产业特色产品(再加工纱、织造布、拖把、宠物玩绳等)产品碳足迹核算通则标准,主要包括废旧纺织品循环利用产品碳核算范围和规范、核算步骤和方法等关键要素。建立“产品碳足迹标识”认证体系。推动制定苍南县废旧纺织品循环利用产业特色产品产品碳足迹标识认证专用实施规则,内容囊括具体产品碳足迹标识认证方式、产品碳足迹标识认证工作流程、产品碳足迹核查工作流程、产品碳足迹标识认证表现形式等。在废旧纺织品循环利用企业中开展产品碳足迹标识认证活动,力争通过产品碳足迹认证企业50家以上。
2.探索搭建产品碳足迹数据库管理平台
围绕以数据管理驱动废纺循环利用产业绿色转型,探索建立“产品碳足迹标识”基础数据库,推动搭建1个符合我县废旧纺织品循环利用行业需要的产品碳足迹标识方法体系、评价标准和认证管理的数据库。组织重点行业协会及核心企业参与全省通用产品碳足迹数据库的开发工作,协同上下游企业,构建覆盖全产业链和供应链的碳足迹管理框架。积累全链条实景数据,确保数据来源真实可靠,内容全面详尽。积极推动数据互联互通,确保数据及时归集至省级产品碳足迹通用数据库。通过建立科学、系统、动态更新的产品碳足迹数据资源库,为企业碳排放管理和产业绿色低碳转型提供数据支持。
3.拓展丰富产品碳足迹应用场景
围绕废纺循环利用终端产品市场开放需要,有序推进产品碳足迹标签标识在消费领域的推广,覆盖更多废纺终端产品类型,提升公众绿色消费意识与市场接受度。结合企业发展实际,依托质量管理体系、环境管理体系等认证基础,鼓励企业开展绿色产品认证、产品碳足迹评价及认证以及GRS(全球回收标准)国际认证。推动产品碳足迹核算方法与认证标准的国际互认,提升废旧纺织品循环利用的国际化水平,加强产品海外市场认可度,有效应对欧美新兴贸易技术性措施,助力企业出口发展,为地方循环经济发展探索出更广阔的国际合作路径。
(四)构建园区智慧控碳管理体系
1.推进园区碳排放计量统计核算体系建设
全面摸排识别园区企业碳排放源情况,推动建立园区企业用电监测数据共享机制,归集企业各渠道能源消费报送数据,试点推广电、气(汽)、水等多品种远程自动集采集抄设备,构建以电表实时采集为主、企业定期报送为辅的碳排放计量体系。完善碳排放统计核算,试点建立园区级碳排放统计核算体系,实现对园区碳排放的实时监测、定期核算等。
2.建立园区碳管理平台
依托园区碳排放计量和统计核算基础数据,开发建设面向政府、企业的园区碳管理平台,服务政府有效控碳和企业自主管碳。建设园区碳排放统计核算应用,基于园区电力、天然气等计量统计数据,开发碳排放核算模型,实现自动核算园区及重点行业、各企业碳排放。建设园区碳预警管理应用,基于各企业历史碳排放情况,合理设定企业碳排放预警值,针对超过碳排放预警值的企业进行预警提醒,并结合企业节能诊断、清洁生产审核等工作,指导企业有效管理企业碳排放。
3.构建园区碳预算管理体系
探索建立园区碳预算管理制度体系,制定园区碳预算管理总体方案,明确园区碳预算管理总体要求、实施计划等;研究制定预算制定、预算执行评估、预算调整、结果运用等园区碳预算管理配套政策文件,对碳预算执行良好、实现显著减排的企业给予奖励,对未完成碳预算目标的企业在新项目审批等方面从严要求。试点开展园区企业碳预算管理,基于园区历史碳排放情况和园区未来发展规划情况,科学合理确定园区碳预算总体目标,并将目标分解到各行业、重点企业,推动重点企业率先开展碳预算编制、预算执行评估等工作。
五、保障措施
(一)组织领导
成立苍南经济开发区碳达峰试点建设工作领导小组,统筹协调推进碳达峰试点创建,重点对实施过程中的重大项目推进、重大政策处理等进行研究决策和综合指导。领导小组下设办公室,实行专班实体化运作,强化涉及各片区、各部门的工作协调与政策联动,定期召开会议讨论重点工作进展情况,督促落实各项目标任务落实落细。完善部门协同机制,强化数据支撑,完善能碳数据统计体系,统一数据接口标准,有序推进能碳数字平台建设。
(二)政策支持
加强部门联动,研究制订低碳发展相关政策,逐步细化低碳发展相关管理办法和制度。加强新兴产业、清洁能源、海洋蓝碳等重点领域用地倾斜。鼓励金融机构构建低碳产业基金债等金融机制,聚焦低碳主导产业链上下游中小型科创企业的全生命周期培育,联合产业、地方政府、科研单位及金融机构共同打造的“双碳”产业生态圈。进一步完善科技、人才相关政策体系,逐步形成政府引导与市场机制相结合、社会机构和专家人才相促进的科技创新体系。
(三)资金保障
健全资金保障体系,优先保障碳足迹核算、碳预算落地相关资金,稳步碳达峰工作开展。加强对碳达峰、碳中和相关领域的绿色财政支持力度,重点支持低碳零碳技术研发和示范,加强产业化项目建设。对符合“两新”“两重”的项目,优先扶持,鼓励申报超长期特别国债、中央预算内投资资金,申报成功并提供县级配套奖励,保障资金。鼓励企业积极承担国家、省、市重大科技计划,提供配套资助。拓宽多元化投融资渠道,积极引导社会资金投入低碳发展项目的投资、建设和运营,撬动更多金融资源流向资源环境、生态保护、基础设施等领域投资。优化外资环境,允许境外资本多渠道投资低碳循环相关领域,鼓励优势企业通过多层次资本市场,在国内外主板、中小企业板和创业板上市。
(四)项目管理
建立项目清单化管理体系,对重点项目实施定期监督、检查和考核,以便及时掌握各项重点工作实施进展,切实保障试点建设工作推进。强化项目投资管理与风险管理,跟踪资金分配及使用情况,识别项目外部环境变动可能存在的风险,及时沟通协调与优化。定期召开项目协调会,保障项目实施过程中存在的问题高效解决。
(五)央地合作
建立合理的央地合作沟通机制,动态更新本地新能源产业发展战略、布局思路及近期目标,与中广核、华能等能源央企战略协同。围绕本地新能源产业集群构建协同效应,依据苍南风电、核电优势,持续更新新能源相关重大项目库等,瞄准产业链关键企业挖掘协同价值。鼓励央企采用合资、独资或共同发起产业投资基金等多样化方式开展合作。
(六)宣传推广
加大“低碳”理念宣传教育力度,传播“低碳”和生态环境保护文化,及时总结、宣传报道苍南县重大清洁能源项目建设模式、再生纺织品产业发展、“双碳”制度创新等典型经验做法,构建全方位、全视角、立体式的宣传引导格局。
附件:





















来源:温州市人民政府
切换行业






正在加载...



