风电头条获悉,1月4日,山西省人民政府办公厅发布关于印发2026年省级重点工程项目名单的通知。
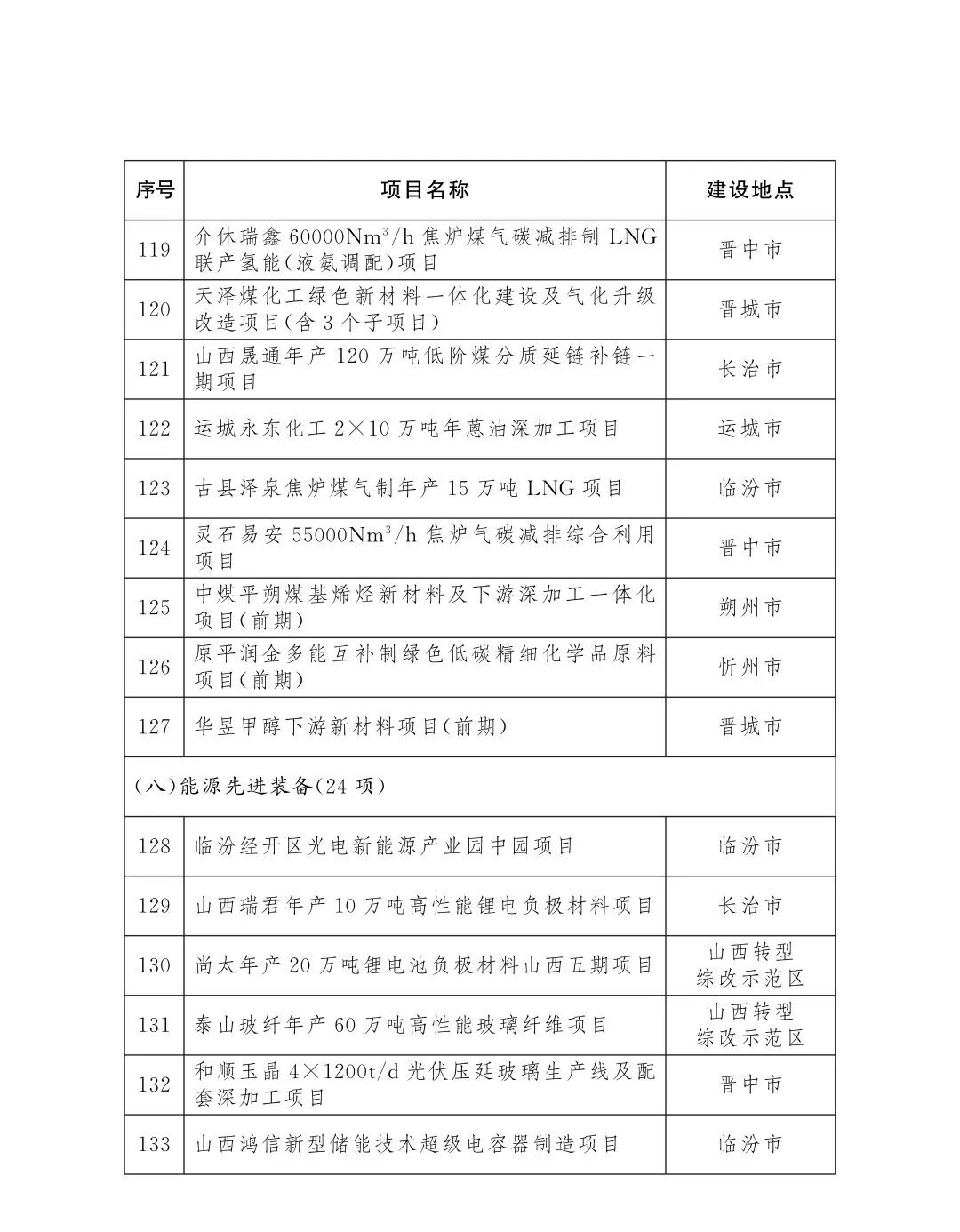
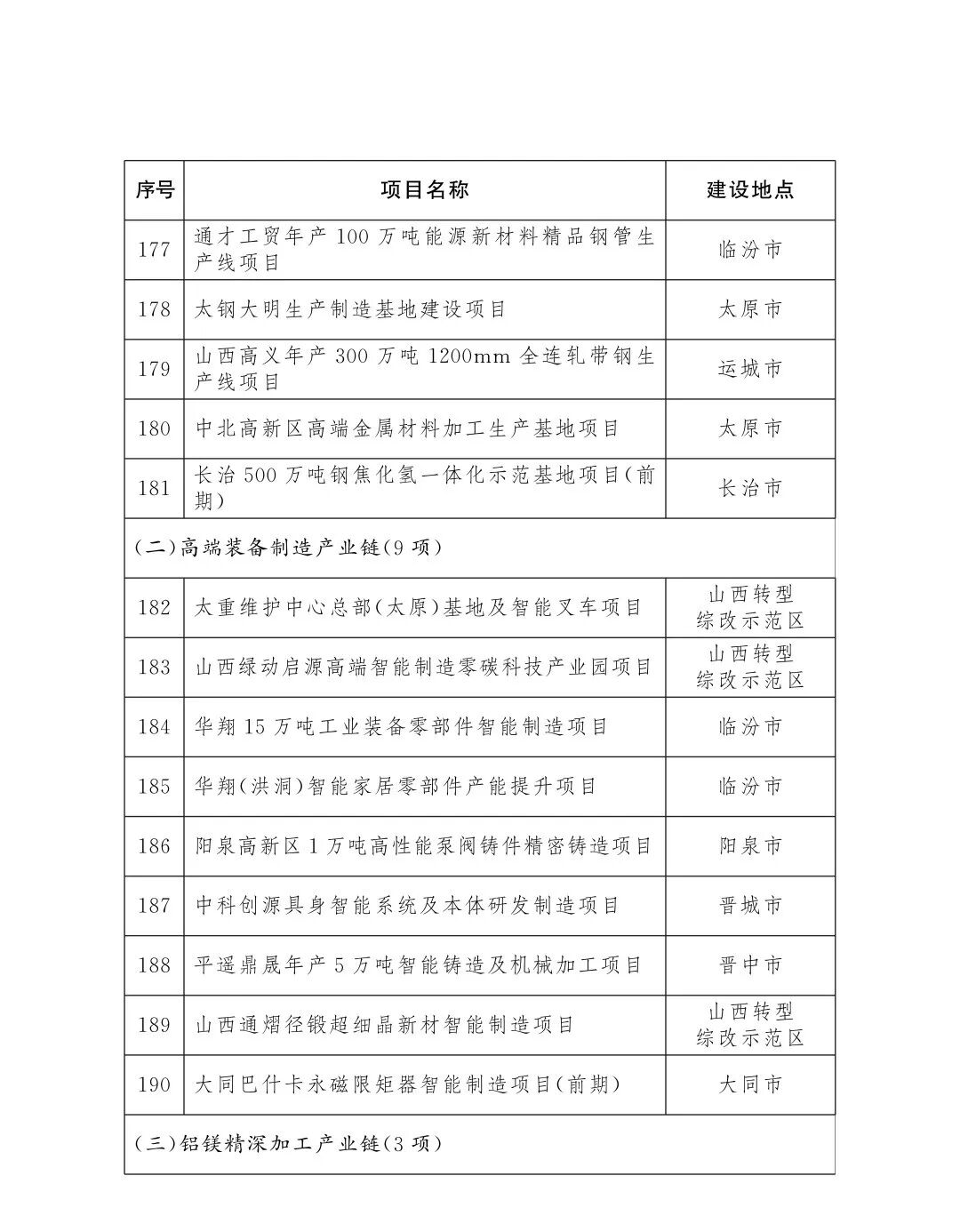
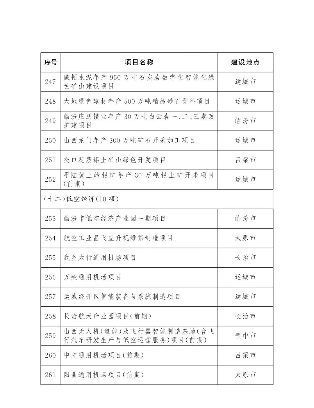
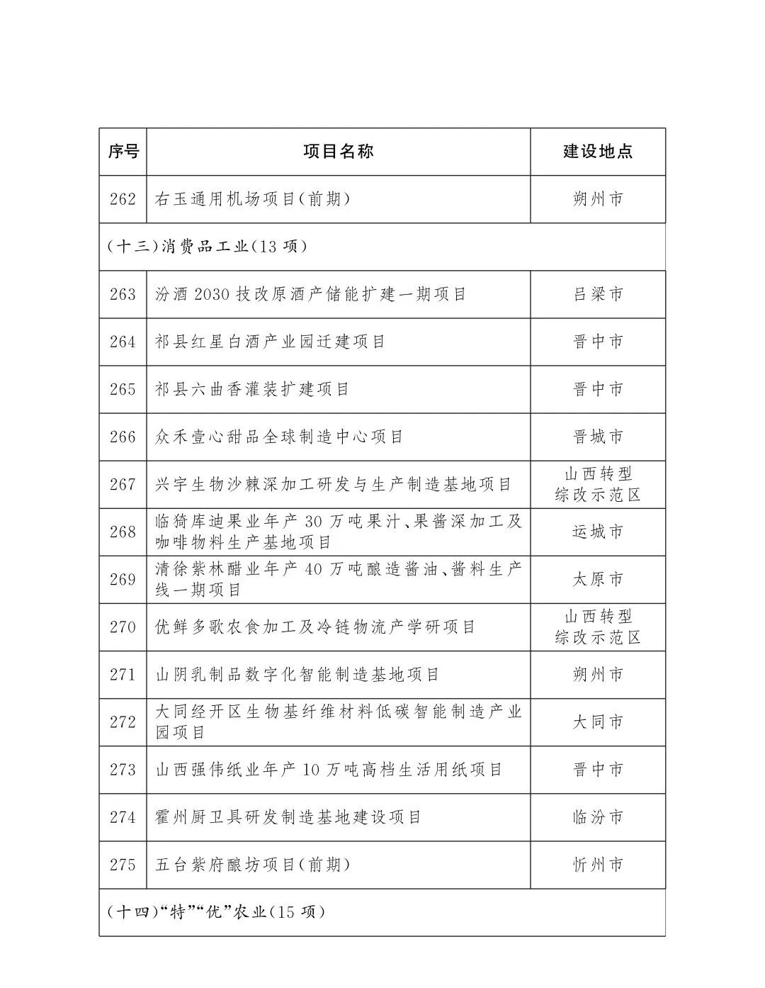
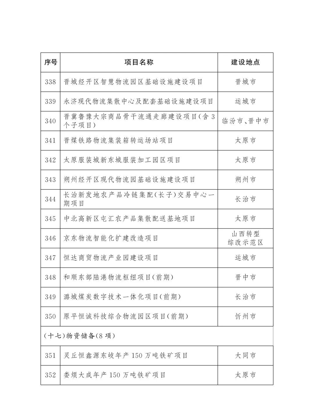
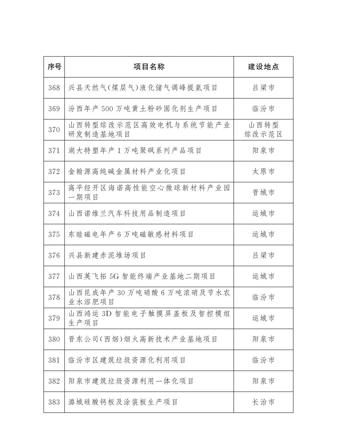
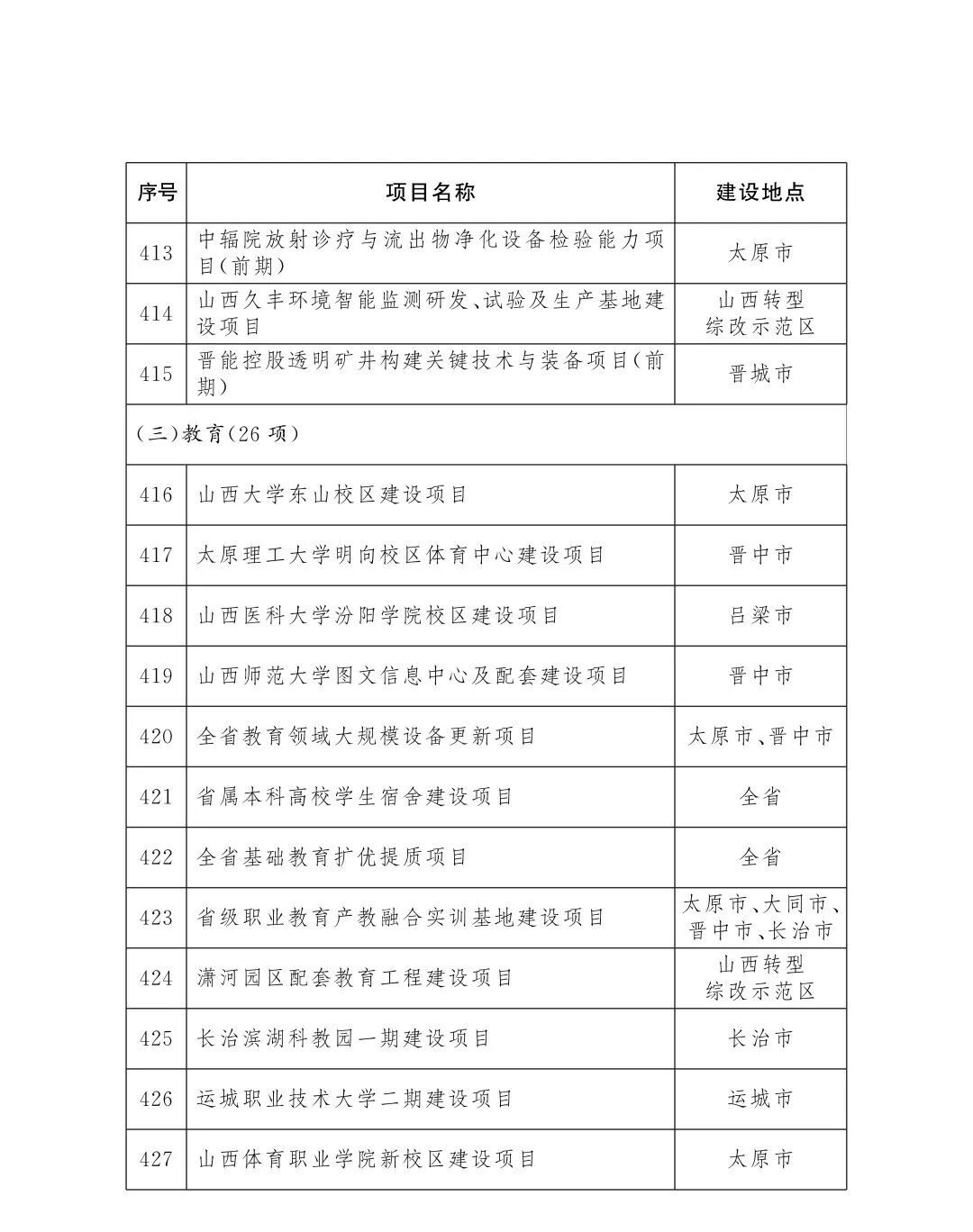
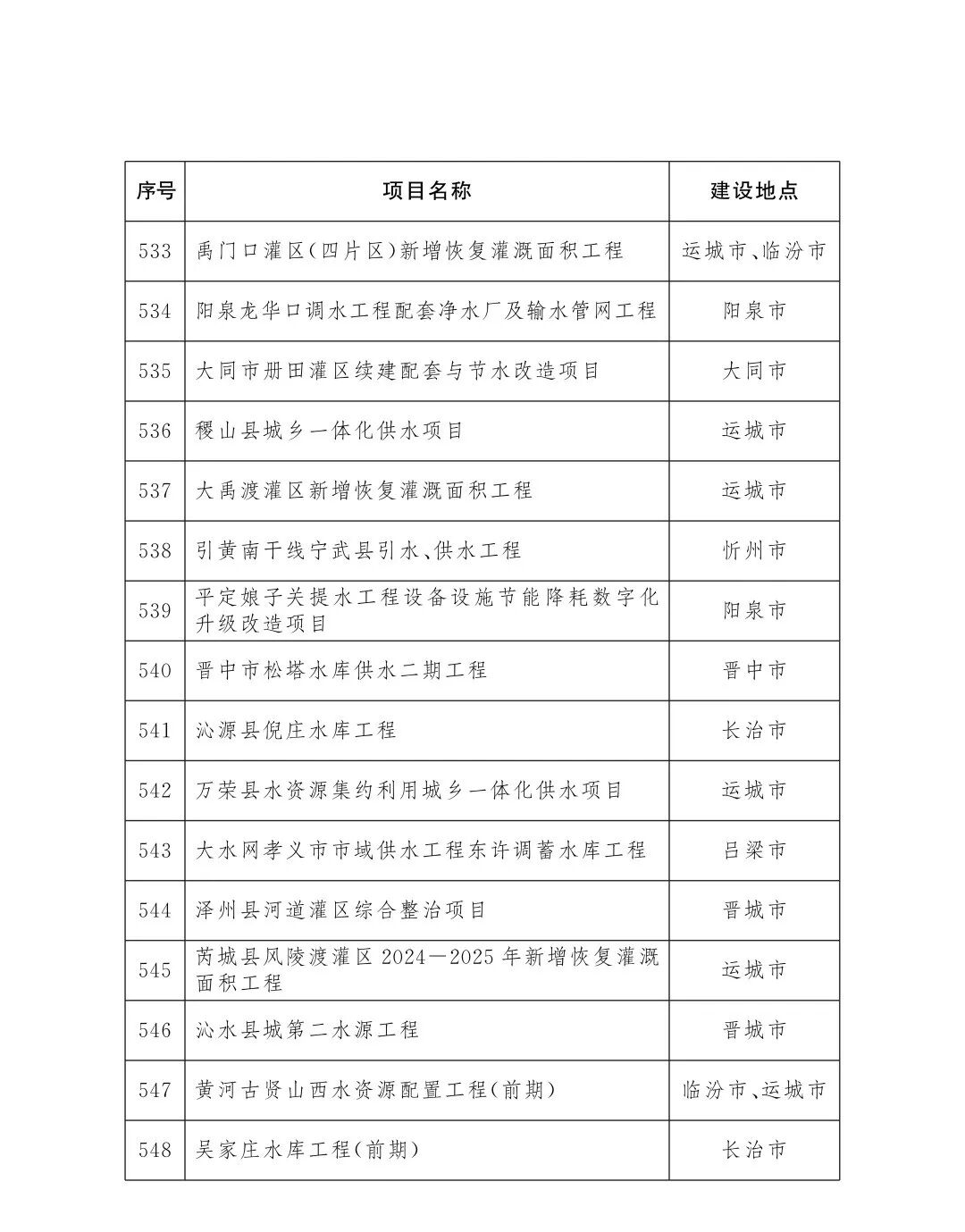
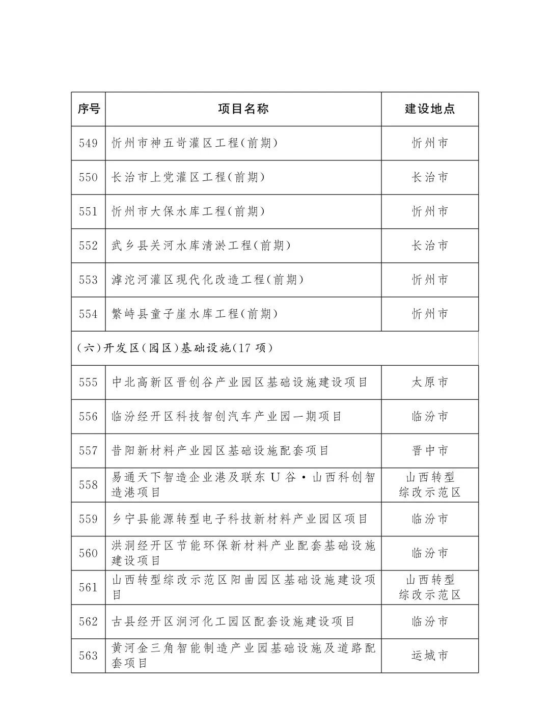
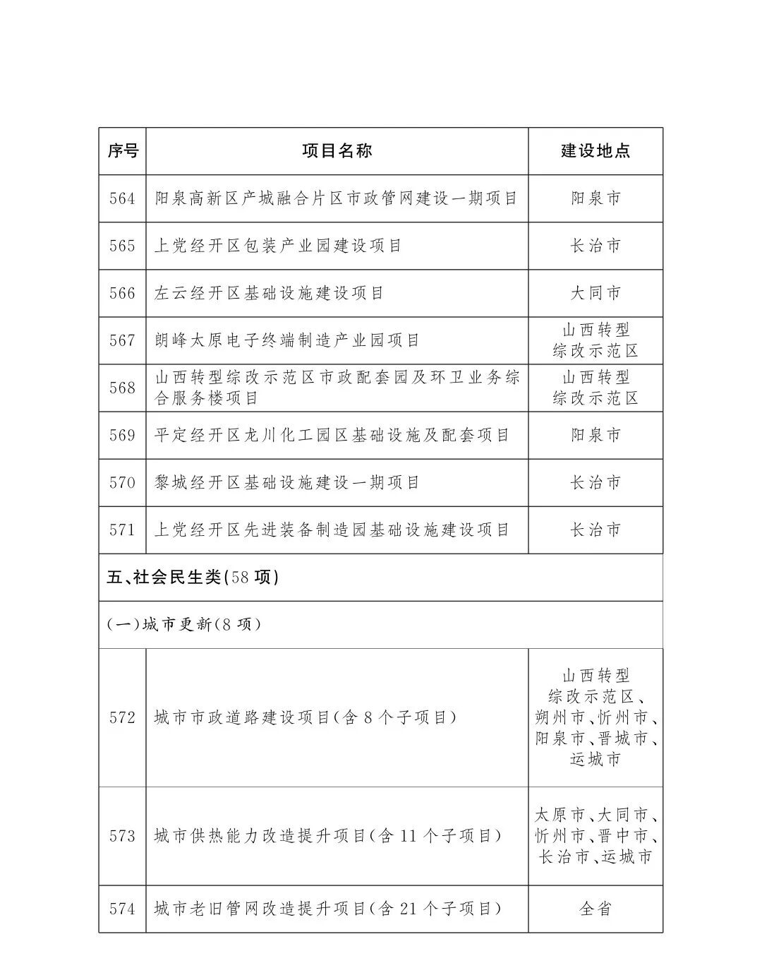
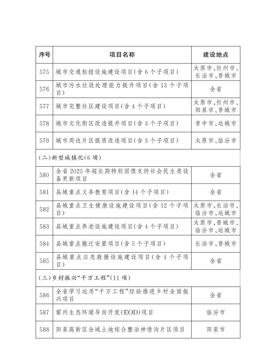
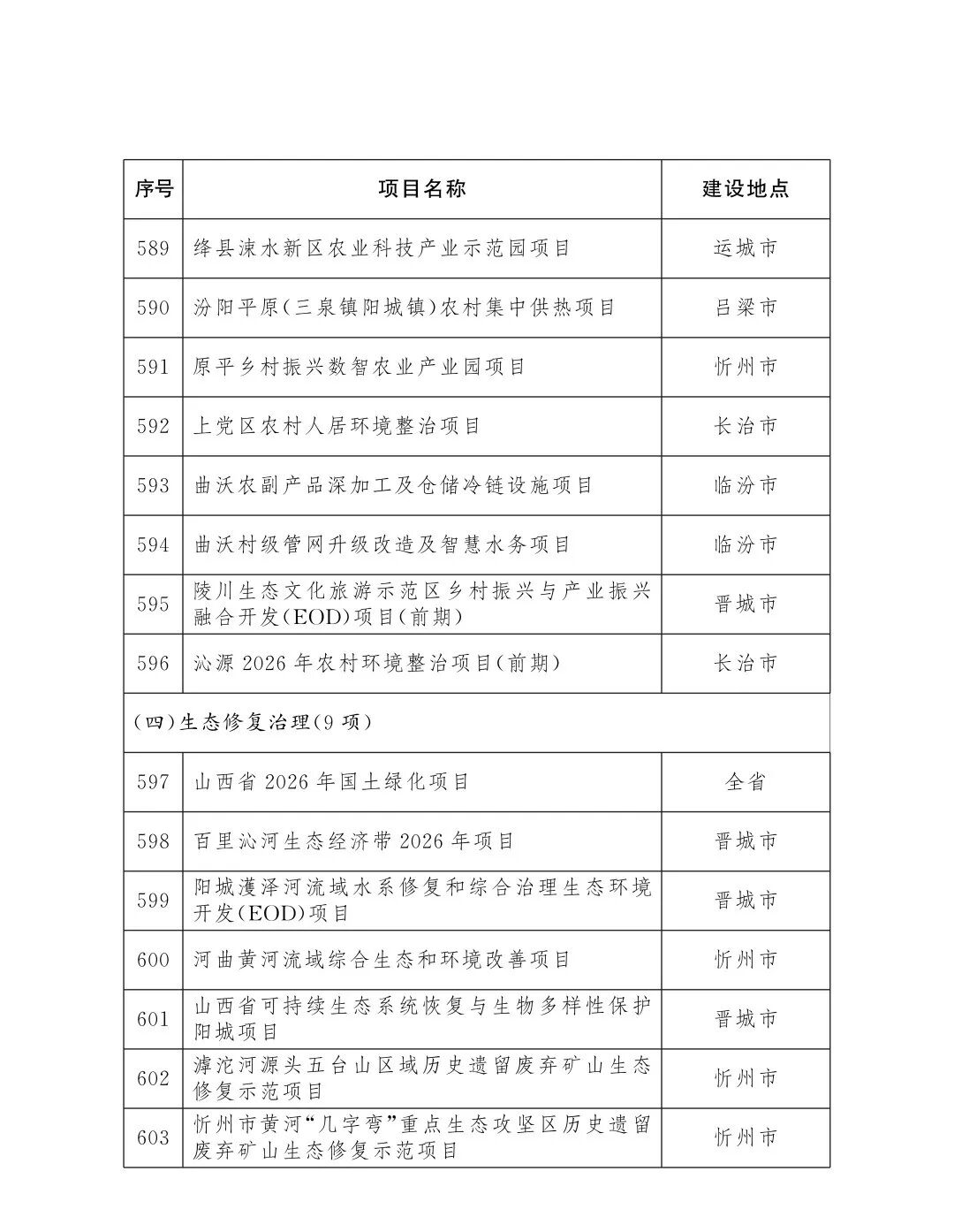
山西省2026年省级重点工程项目名单,包括能源转型类、产业升级类、科教人才类、基础设施类、社会民生类共629个项目。其中,山西省能源转型类重点项目共有174项。
据梳理,风光发电项目共19个,绿电园区项目15个,能源综合解决方案项目2个。
从业主情况来看,华能入选项目规模超2GW、国家能源集团入选规模超4GW。

公告如下:

山西省人民政府办公厅关于印发2026年省级重点工程项目名单的通知
晋政办发〔2025〕39号
各市、县人民政府,省人民政府各委、办、厅、局:
2026年省级重点工程项目名单已经省政府研究确定,现印发给你们,请按照山西省重点工程项目总指挥部工作要求,强化服务保障,协调落实建设条件,做实项目调度推进,确保项目顺利实施。项目建设中确需占用耕地的,要严格落实占补平衡和进出平衡。省级重点工程项目实行动态管理,可根据工作需要和项目实施情况,按程序进行调整补充。
山西省人民政府办公厅
2025年12月31日
(此件公开发布)











































来源:山西省人民政府
切换行业





正在加载...



