风电头条为您精选一周内风电行业代表性的事件,欢迎读者朋友在文末“写留言”处,与我们互动、交流、探讨。

风电政策
国家政策
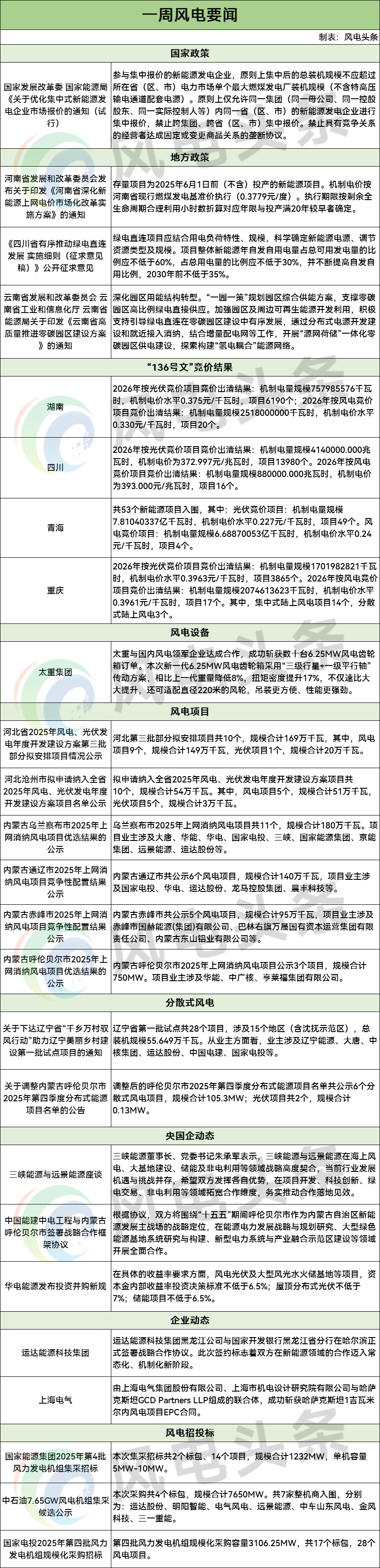
1、国家发改委、能源局发文:新能源发电企业禁止跨集团/跨省区集中报价!
12月11日,国家发展改革委 国家能源局发布关于优化集中式新能源发电企业市场报价的通知(试行)。内容指出,参与集中报价的新能源发电企业,原则上集中后的总装机规模不应超过所在省(区、市)电力市场单个最大燃煤发电厂装机规模(不含特高压输电通道配套电源)。原则上仅允许同一集团(同一母公司、同一控股股东、同一实际控制人等)内同一省(区、市)的新能源发电企业进行集中报价,禁止跨集团、跨省(区、市)集中报价。禁止具有竞争关系的经营者达成固定或变更商品关系的垄断协议。(来源:国家发展改革委)
2、国家能源局关于印发《能源行业数据安全管理办法(试行)》的通知
12月12日,国家能源局关于印发《能源行业数据安全管理办法(试行)》的通知,本办法自2026年7月1日起施行,有效期5年。文件指出,本办法适用于在中华人民共和国境内开展能源行业数据处理活动及其安全监督管理。鼓励能源数据处理者积极开展能源行业数据创新应用,在保障安全合规的情况下促进数据开发利用。(来源:国家能源局)
地方政策
1、云南零碳园区建设方案:开展“源网荷储”一体化供电!
12月10日,云南省发展和改革委员会 云南省工业和信息化厅 云南省能源局发布关于印发《云南省高质量推进零碳园区建设方案》的通知。内容指出,深化园区用能结构转型。“一园一策”规划园区综合供能方案,支撑零碳园区高比例绿电直接供应。加强园区及周边可再生能源开发利用,积极支持引导绿电直连在零碳园区建设中有序发展,通过分布式电源开发建设和就近接入消纳,结合增量配电网等工作,开展“源网荷储”一体化零碳园区供电建设,探索构建“氢电耦合”能源网络。(来源:云南省发展和改革委员会)
2、四川绿电直连细则征求意见
12月9日,四川省发展和改革委员会发布《四川省有序推动绿电直连发展 实施细则(征求意见稿)》公开征求意见。内容指出,绿电直连项目应结合用电负荷特性、规模,科学确定新能源电源、调节资源类型及规模。项目整体新能源年自发自用电量占总可用发电量的比例应不低于60%,占总用电量的比例应不低于30%,并不断提高自发自用比例,2030年前不低于35%。(来源:四川省发展和改革委员)
3、河南“136号文”正式稿:存量机制电价0.3779元/度、机制比例80~100%!
12月11日,河南省发展和改革委员会发布关于印发《河南省深化新能源上网电价市场化改革实施方案》的通知。存量项目为2025年6月1日前(不含)投产的新能源项目。机制电价按河南省现行燃煤发电基准价执行(0.3779元/度)。执行期限按剩余全生命周期合理利用小时数折算对应年限与投产满20年较早者确定。(来源:河南省发展和改革委员会)
4、全面推进风电光伏高质量发展!山西长治市碳达峰实施方案印发
12月8日,山西长治市人民政府印发长治市碳达峰实施方案。文件指出,全面推进风电光伏高质量发展。充分利用一切可利用资源,加快新能源开发利用。坚持集中式和分布式并举,在采煤沉陷区、荒山荒坡、废弃矿山等开展新能源项目建设,积极引进国内风电、光伏领军企业入驻。因地制宜推进分布式风电和光伏项目建设,开展乡村振兴光伏工程,鼓励商业分布式项目发展。开展风能、太阳能功率预报,有效降低弃风弃光。(来源:长治市人民政府)
“136号文”竞价结果
1、湖南机制电价结果公示:光伏0.375元/度、风电0.33元/度
12月11日,湖南省机制电价竞价结果公示。2026年按光伏竞价项目竞价出清结果:机制电量规模757985576千瓦时,机制电价水平0.375元/千瓦时,项目6190个;2026年按风电竞价项目竞价出清结果:机制电量规模2518000000千瓦时,机制电价水平0.330元/千瓦时,项目20个。(来源:新能源云)
2、四川机制电价竞价结果:风电0.393元/度,光伏0.373元/度
12月12日,国网新能源云公示四川省机制电价竞价结果。根据公示,2026年按光伏竞价项目竞价出清结果:机制电量规模4140000.000兆瓦时,机制电价为372.997元/兆瓦时,项目13980个。2026年按风电竞价项目竞价出清结果:机制电量规模880000.000兆瓦时,机制电价为393.000元/兆瓦时,项目16个。(来源:新能源云)
3、青海2026年竞价结果:风电0.24元/度、光伏0.227元/度,53个项目
12月9日,国网新能源云公示青海省2026年新能源机制电价竞价结果。根据公示,共53个新能源项目入围,其中:光伏竞价项目:机制电量规模7.81040337亿千瓦时,机制电价水平0.227元/千瓦时,项目49个。风电竞价项目:机制电量规模6.68870053亿千瓦时,机制电价水平0.24元/千瓦时,项目4个。(来源:新能源云)
4、重庆机制电价竞价结果:风电0.3961元/千瓦时,项目17个!
12月8日,重庆首轮增量新能源项目机制电价竞价结果公示。根据公示,2026年按光伏竞价项目竞价出清结果:机制电量规模1701982821千瓦时,机制电价水平0.3963元/千瓦时,项目3865个。2026年按风电竞价项目竞价出清结果:机制电量规模2074613623千瓦时,机制电价水平0.3961元/千瓦时,项目17个。其中,集中式陆上风电项目14个,分散式陆上风电3个。(来源:新能源云)
风电设备
1、太重斩获数十台6.25MW风电齿轮箱订单
近日,太重与国内风电领军企业达成合作,成功斩获数十台6.25MW风电齿轮箱订单。本次订单,是公司新一代6.25MW风电齿轮箱取得的又一战果。采用“三级行星+一级平行轴”传动方案,相比上一代重量降低8%,扭矩密度提升17%,不仅速比大大提升,还可适配直径220米的风轮,吊装更方便、性能更强劲。(来源:太重集团)
2、包钢股份薄板厂成功解决风电钢超长钢板切割处理难题
近日,包钢股份薄板厂宽厚板产线凭借自主技术创新,成功解决风电钢超长钢板切割处理难题,通过对“小工序”技术攻关和关键流程优化,确保风电钢加长板订单按时交付。(来源:包钢股份)
3、大唐重庆巫溪二期风电项目首套塔筒顺利发货
12月11日,由德昌分公司承制的大唐重庆巫溪二期风电项目首套塔筒顺利通过出厂验收装车发运。该项目位于重庆巫溪县朝阳镇与文峰镇交界区域,计划安装4台东方风电5.0兆瓦风力发电机组,总装机容量20兆瓦。(来源:四局装备)
4、长电新能山西武乡项目塔筒顺利完成吊装
12月9日,由长治公司承制的长电新能山西武乡风电项目20套塔筒顺利完成吊装。本项目规划安装运达WD200-5000-113(I)机型塔架3台、WD200-5000-113(II)机型塔架16台、WD200-5000-130机型塔架1台,总工程量达5453.69吨。(来源:四局装备)
5、中广核华建天恒(新疆)传动有限公司20万千瓦风电塔筒制作项目首套塔筒顺利发货
12月9日,由新疆分公司承制的中广核华建天恒(新疆)传动有限公司20万千瓦风电塔筒制作项目首套塔筒顺发货。该项目地处新疆维吾尔自治区哈密市十三间房,项目总装机容量为20万千瓦,拟安装20套金风10兆瓦机型风电塔筒,总工程量约8940吨。(来源:四局装备)
6、粤水电装备集团中标智利风电项目塔筒
近日,粤水电装备集团成功中标智利PURRANQUE18MW风电项目塔筒供货。此次供货的塔筒轮毂高度达140米,单套塔筒重量约475吨,代表了当前风电行业陆上风电大型化、高塔化的主流技术方向。(来源:广东水电二局)
7、华电新疆博州温泉县500兆瓦风电塔筒制作项目顺利完成发货
12月6日,由新疆分公司承制的华电新疆博州温泉县500兆瓦风电塔筒制作项目顺利完成发货。该项目位于新疆博尔塔拉蒙古自治州温泉县,场址位于温泉县西侧约60千米处,总装机容量500兆瓦,总工程量约10254.150吨,塔筒最大直径5.298米。(来源:四局装备)
风电项目
1、河北公示2025年第三批1.69GW风光项目
12月8日,河北省发展和改革委员会发布《河北省2025年风电、光伏发电年度开发建设方案第三批部分拟安排项目情况公示》。根据公示,河北第三批部分拟安排项目共10个,规模合计169万千瓦,其中,风电项目9个,规模合计149万千瓦,光伏项目1个,规模合计20万千瓦。(来源:河北省发展和改革委员会)
2、内蒙古2.35GW风电项目竞配结果公示
12月7日、8日,内蒙古通辽市、赤峰市2025年上网消纳风电项目竞争性配置结果公示,规模合计235万千瓦。根据公示,内蒙古通辽市共公示6个风电项目,规模合计140万千瓦,项目业主涉及国家电投、华电、运达股份、龙马控股集团、晨丰科技等。内蒙古赤峰市共公示5个风电项目,规模合计95万千瓦,项目业主涉及赤峰市国赫能源(集团)有限公司、巴林右旗万晟国有资本运营集团有限责任公司、内蒙古东山铝业有限公司等。(来源:通辽市能源局、赤峰市能源局)
3、河北沧州申报540MW风光项目:涉及华润、华能、华电、京能、上海电气等
12月7日,河北沧州市发展和改革委员会发布《沧州市拟申请纳入全省2025年风电、光伏发电年度开发建设方案项目名单公示》。公示显示,拟申请纳入全省2025年风电、光伏发电年度开发建设方案项目共10个,规模合计54万千瓦。其中,风电项目5个,规模合计51万千瓦,光伏项目5个,规模合计3万千瓦。项目业主涉及华润、华能、华电、京能集团、上海电气、超逸(北京)科技有限公司、义薄繁欣(海南)科技信息有限公司。(来源:沧州市发展和改革委员会)
4、内蒙古乌兰察布1.8GW风电优选公示:涉及大唐、华能、远景、运达等
12月10日,乌兰察布市发展和改革委员会发布《乌兰察布市2025年上网消纳风电项目优选结果的公示》。公示显示,乌兰察布市2025年上网消纳风电项目共11个,规模合计180万千瓦。项目业主涉及大唐、华能、华电、国家电投、三峡、国家能源集团、京能集团、远景能源、运达股份等。(来源:乌兰察布市发展和改革委员会)
5、涉及华能、中广核!内蒙古呼伦贝尔750MW风电优选公示
12月11日,内蒙古呼伦贝尔市能源局发布《关于呼伦贝尔市2025年上网消纳风电项目优选结果的公示》。公示显示,内蒙古呼伦贝尔市2025年上网消纳风电项目公示3个项目,规模合计750MW。项目业主涉及华能、中广核、亨莱福集团有限公司。(来源:呼伦贝尔市能源局)
6、301.5MW!中广核3个风电场改造项目核准变更前公示
近日,广东省投资项目在线审批监管平台发布3个风电场改造项目核准变更前公示。项目规模合计301.5MW,项目单位均为中广核台山风力发电有限公司,母公司为中广核。3个项目分别为中广核台山端芬风电场改造项目、中广核台山广海风电场改造项目、中广核台山汶村风电场改造项目。(来源:广东省投资项目在线审批监管平台)
7、华能中标云南138.2MW风电项目
12月9日,云南省2025年第二批新能源项目富源县光梁子风电场(二期)、文笔山风电场(二期)风电项目选择投资开发主体中标结果公示。根据公示,2个项目中标人均为华能澜沧江水电股份有限公司,母公司为华能。2025年11月13日,两个项目发布投资开发主体招标公告。其中,光梁子风电场(二期)风电项目规模为18.2MW,文笔山风电场(二期)风电项目规模为120MW。(来源:中国招标投标公共服务平台)
8、153.5MW!安徽黄山启动风电乡村振兴工程投资主体比选
12月9日,安徽黄山市风电乡村振兴工程合作开发投资主体竞争性比选计划(第二次)发布。本次风电乡村振兴工程总装机容量约153.5MW。建设周期及合作年限:2027年底前完成全容量并网并通过供电公司并网验收,取得并网验收报告。合作年限:自项目取得并网验收报告之日起全生命周期。(来源:黄山市发展和改革委员会)
海上风电
1、5万吨级重大件甲板运输船“振华39”轮开工
12月10日,上海振华重工集团自主投建的第二艘5万吨级重大件甲板运输船“振华39”轮在振华海工举行开工仪式。该船与“振华38”轮共享核心技术规范,总长217米、船宽43米,甲板面积堪比22个标准篮球场,最大载重吨位5万吨。随着以“振华38”“振华39”为代表的系列化船舶陆续建成,上海振华重工集团将实现船队重大升级,将更有力支撑海上风电、跨海大桥等超级工程建设。(来源:振华海工)
分散式风电
1、556.49MW!辽宁第一批“驭风行动”试点项目公示
12月1日,辽宁省发展改革委发布《关于下达辽宁省“千乡万村驭风行动”助力辽宁美丽乡村建设第一批试点项目的通知》。通知显示,辽宁省第一批试点共28个项目,涉及15个地区(含沈抚示范区),总装机规模55.649万千瓦。从业主方面看,业主涉及辽宁能源、大唐、中核集团、运达股份、中国电建、国家电投等。(来源:辽宁省发展改革委)
2、内蒙古呼伦贝尔市公示105.43MW分布式能源项目
12月29日,内蒙古呼伦贝尔市能源局发布关于调整呼伦贝尔市2025年第四季度分布式能源项目名单的公告。调整后的呼伦贝尔市2025年第四季度分布式能源项目名单共公示6个分散式风电项目,规模合计105.3MW;光伏项目共2个,规模合计0.13MW。(来源:呼伦贝尔市能源局)
3、8.5MW!河北高速集团延崇高速公路沿线分散式风电公示
12月11日,河北省发展和改革委员会发布《关于延崇高速公路沿线分散式风电绿色零碳示范项目有关情况的公示》。公示显示,拟安排项目纳入2025年风电、光伏发电年度开发建设方案项目为延崇高速公路沿线分散式风电绿色零碳示范项目,单机规模为0.75MW/6.25MW,规模合计8.5MW。项目单位为河北高速集团生态建设有限公司,母公司为河北高速公路集团有限公司。(来源:河北省发展和改革委员会)
4、10MW!重庆綦江扶欢镇石足分散式风电项目获核准
12月12日,重庆市发展和改革委员会发布关于綦江扶欢镇石足分散式风电项目核准的批复。该项目建设地点位于綦江区扶欢镇石足村,项目单位为重庆润诚综合能源服务有限公司,建设总装机规模1万千瓦风力发电机组及相关附属设施,项目总投资为5820万元。(来源:重庆市发展和改革委员会)
5、赫章40万千瓦风电项目获核准
12月4日,中卫新能源所属赫章县六曲河大营山、松林坡砂锅寨、德卓海拉、古基瓦房寨4个风电场项目获贵州省能源局核准批复。该项目位于贵州省毕节市赫章县,总占地面积约90亩,规划建设74台5.0兆瓦和6台6.25兆瓦的风力发电机组,配套建设1座220千伏和2座110千伏的升压站。(来源:国家电投铝电公司)
6、山高新能源集团在山西省吕梁市获取40MW分散式风电指标
近日,山西省能源局正式发布《关于下达山西省2025年分布式可再生能源项目建设计划的通知》(晋能源新能源发〔2025〕239号),山高新能源集团成功获取山西省吕梁市交城县40MW分散式风电项目开发指标。(来源:山高新能源SHNE)
央国企动态
1、中国能建中电工程与内蒙古呼伦贝尔市签署战略合作框架协议
12月11日,由呼伦贝尔市委、市人民政府主办的呼伦贝尔大草原北京招商推介会在京举办。中国能建中电工程党委副书记、副董事长、总经理李屹立,呼伦贝尔市委副书记、市长及永乾出席会议并见证双方签署战略合作框架协议。根据协议,双方将围绕“十五五”期间呼伦贝尔市作为内蒙古自治区新能源发展主战场的战略定位,在能源电力发展战略与规划研究、大型绿色能源基地系统研究与构建、新型电力系统与产业融合示范区建设等领域开展全面合作。(来源:中国能建中电工程)
2、三峡能源与远景能源座谈,进一步深化战略合作
12月5日,三峡能源董事长、党委书记朱承军与远景能源高级副总裁方翛在京座谈,双方就进一步深化战略合作、扩展合作领域等方面进行深入交流。朱承军表示,三峡能源与远景能源在海上风电、大基地建设、储能及非电利用等领域战略高度契合,当前行业发展机遇与挑战并存,希望双方发挥各自优势,在项目开发、科技创新、绿电交易、非电利用等领域拓宽合作维度,务实推动合作落地见效。(来源:中国三峡能源)
3、国家能源集团广西公司与广西玉林市政府签署“十五五”战略合作协议
12月4日,广西公司与玉林市政府签署“十五五”战略合作协议。广西公司党委书记、董事长李富军与玉林市委书记王琛座谈并见证签约。李富军表示,广西公司对在玉林发展充满信心,将把玉林作为重要战略发展区域,在“十五五”时期充分发挥企业技术、人才等优势,在新型电力系统建设、能源安全保障体系构建等方面与玉林深化合作。(来源:国家能源集团广西公司)
4、叶向东与营口市委书记姚华明举行会谈,在新能源产业链协同等方面加强合作
12月10日,中国华电集团有限公司总经理、董事、党组副书记叶向东在集团总部与辽宁省营口市委书记姚华明举行会谈。叶向东表示,希望双方在既有合作的基础上,聚焦服务国家“十五五”发展大局,进一步拓展合作空间、挖掘合作潜力,围绕氢基能源全产业链发展、重点项目建设、新能源资源开发、应用场景拓展等方面加大合作力度。(来源:中国华电)
5、中国能建葛洲坝集团与河南交投深化合作
12月10日,中国能建葛洲坝集团党委书记、董事长谭华赴郑州与河南省交通投资集团有限公司党委书记、董事长金雷座谈,就加强内河航运、高速公路、新能源等领域合作深入交流,并达成广泛共识。金雷表示,愿紧密携手葛洲坝集团围绕交通基础设施建设、新能源、工程数字化、智慧交通等领域加快构建协同联动新机制、探索合作新模式、开拓市场新空间。(来源:中国葛洲坝微言)
6、乔旭斌会见南网国际副总经理张鹏,深化多领域合作
12月9日,中国能建国际集团党委副书记、总经理乔旭斌在公司本部会见了来访的南方电网国际有限责任公司(简称“南网国际”)副总经理张鹏,双方就深化多领域合作,携手高质量“走出去”进行深入交流。乔旭斌表示,希望双方加强协同合作,围绕“新能源+电网”,重点布局南非、埃及等潜力国别,优化发展模式,强化规划引领、技术输出和本地化运营,加强风险管控,为全球能源绿色转型发展贡献力量。(来源:能建国际集团)
7、大基地收益率不低于6.5%!华电能源发布投资并购新规
12月6日,华电能源发布《华电能源股份有限公司投资管理规定》 。规定指出,前期费总额1亿元以内的境内风光电项目、国外负面清单外的境外风光电项目、上级公司授权公司投资决策项目、境内服务于公司风光电项目发展的独立储能项目,前期立项实行审批,基层企业完成前期立项决策申报公司。在具体的收益率要求方面,风电光伏及大型风光水火储基地等项目,资本金内部收益率投资决策标准不低于6.5%;屋顶分布式光伏不低于7%;储能项目不低于6.5%。(来源:华电能源)
8、中国大唐与湖南省政府举行工作会谈
12月5日下午,中国大唐集团有限公司与湖南省政府在长沙举行工作会谈。湖南省委副书记、省长毛伟明表示,“十五五”期间,希望中国大唐进一步加大在湘投资布局,持续深化与湖南企业的务实合作,积极参与重大能源项目建设,携手共建清洁低碳安全高效的能源体系。(来源:中国大唐集团公司)
9、国家电投集团与土耳其驻华大使馆举行工作会谈
12月5日,国家电投集团董事长刘明胜在总部与土耳其驻华大使塞尔丘克·于纳尔会谈。双方将继续在相互尊重、合作共赢的基础上,积极践行共建“一带一路”倡议,进一步加强沟通协作,深化清洁能源等多领域合作。(来源:国家电力投资集团有限公司)
风电企业
1、运达黑龙江公司与国开行黑龙江省分行签署战略合作协议
12月10日,运达能源科技集团黑龙江公司与国家开发银行黑龙江省分行(简称“国开行黑龙江省分行”)在哈尔滨正式签署战略合作协议。此次签约标志着双方在新能源领域的合作迈入常态化、机制化新阶段,将为黑龙江省新能源项目开发与绿色能源产业升级注入强劲金融动力。(来源:运达能源科技集团)
2、运达参与编制全球风电行业“社区参与”指南正式发布
在第22届世界风能大会(WWEC)期间,世界风能协会(WWEA)正式发布《风电项目社区参与指南》。运达能源科技集团作为唯一参与该指南编制的中国企业,受邀出席。该指南是全球风电行业首份聚焦“社区参与”的国际性指南,以“包容性、透明度、语境适配”为核心,明确了风电项目从可行性研究、环评到运营与退役全生命周期中的社区参与原则,涵盖早期持续沟通、公平利益共享、弱势群体保护、文化遗产尊重及申诉应对机制等内容,并针对海上风电项目涉及的沿海社群和渔民群体提出专项指导。(来源:运达能源科技集团)
3、上海电气揽获哈萨克斯坦规模最大风电项目
12月5日,由上海电气集团股份有限公司、上海市机电设计研究院有限公司与哈萨克斯坦GCD Partners LLP组成的联合体,成功斩获哈萨克斯坦1吉瓦米尔内风电项目EPC合同。该项目是哈萨克斯坦迄今规模最大的风电项目,由法国能源巨头道达尔能源公司、哈萨克斯坦萨姆鲁克能源股份公司与哈萨克斯坦国家油气公司共同组建的合资公司Aktas Energy开发。(来源:上海电气)
4、深圳能源、电气风电等成立合资公司,开发广东1GW海上风电项目!
12月9日,深圳能源集团股份有限公司发布《董事会八届四十二次会议决议公告》。公告指出,为开展汕头粤东海上风电基地3-5项目(100万千瓦)的前期工作,深圳能源全资子公司深圳市深能海洋能源有限公司(简称:海洋能源公司)拟与中交投资、汕头投资控股、上海电气风电、德威胜潜水工程公司合资设立深能海洋能源(汕头)有限公司。(来源:深圳能源)
5、京能国际与中信金融资产举行会谈
12月11日,北京能源国际控股有限公司副总裁贾耕在北京会见中国中信金融资产管理股份有限公司业务管理部总经理曹屿峥一行,双方就新能源领域合作进行座谈交流。(来源:京能国际)
6、京能国际与中国银行吉林省分行进行业务交流
12月10日,北京能源国际控股有限公司副总裁黄慧在北京会见中国银行吉林省分行副行长尹铁铮一行。双方就清洁能源领域金融业务合作进行了深入座谈交流。(来源:京能国际)
风电招投标
1、1.23GW!国家能源集团2025年第4批风力发电机组集采招标
12月11日,国家能源集团2025年第4批风力发电机组集中采购公开招标项目招标公告发布。根据公告显示,本次集采招标共2个标包、14个项目,规模合计1232MW,单机容量5MW-10MW。(来源:国能e招)
2、3.11GW!国家电投2025年第四批风力发电机组规模化采购招标
12月6日,国家电力投资集团有限公司二〇二五年度第96批集中招标(第四批风力发电机组规模化采购)招标公告发布。公告显示,第四批风力发电机组规模化采购容量3106.25MW,共17个标包,28个风电项目。(来源:国家电投电子商务平台)
3、7家整机商入围!中石油7.65GW风电机组集采候选公示
12月5日,中国石油天然气集团有限公司2025年风电机组集中采购(框架带量)中标候选人公示。本次采购共4个标包,规模合计7650MW。共7家整机商入围,分别为:运达股份、明阳智能、电气风电、远景能源、中车山东风电、金风科技、三一重能。(来源:中国石油招标投标网)
4、华润、航投新能260MW风电项目中标候选公示
12月8日、9日,甘肃黑河润电平山湖10万千瓦风电项目、白城洮南市中深层地热供暖配套160MW风电项目风力发电机组采购中标候选人公示,项目规模合计260MW,单机容量6.25-10MW。根据公示,中船海装、金风科技作为第一中标候选人预中标。(来源:华润守正采购交易平台、中国招标投标公共服务平台)
海外动态
1、1-10月阿塞拜疆风力发电量同比增长61.2%
近日,据报道,阿塞拜疆国家统计委员会数据显示,今年1-10月,阿风力发电7350万千瓦时,同比增长61.2%,创历史新高。同期,阿发电总量为225.5亿千瓦时,同比增长0.6%。其中,太阳能发电5.3亿千瓦时,水力发电25.2亿千瓦时,火力发电186.7亿千瓦时,垃圾焚烧发电1.6亿千瓦时。(来源:商务部)
2、波兰海上风电建设提速,投资将达9000亿兹罗提
近日,据报道,“2025波兰海上风电”大会宣布,波兰海上风电已从规划阶段进入实际投资阶段。首批海上风电装置已在波罗的海建成或开工建设,预计到2040年装机容量将达到18吉瓦,总潜力可达33吉瓦。预计投资总额可达9000亿兹罗提。(来源:商务部)
来源:风电头条
切换行业





正在加载...



