风电头条获悉,12月2日,乌兰察布市发展和改革委员会发布关于开展乌兰察布市2025年上网消纳风电项目优选工作的公告。
公告显示,乌兰察布市2025年上网消纳风电项目优选总规模为180万千瓦,根据可接入变电站信息和周边风能资源情况,风电项目拟在四子王旗和凉城县实施,其中四子王旗120万千瓦、凉城县60万千瓦。
申报企业要求指出,申报主体可以是联合体,联合体成员数量不超过2家,且每个联合体成员必须承担项目建设期内实际出资义务。联合体必须以联合体协议书方式明确牵头企业,且牵头企业出资比例不低于51%。
项目申报要求指出,同一独立法人企业最多可以申报3个项目。
公告如下:

?关于开展乌兰察布市2025年上网消纳风电项目优选工作的公告
为进一步做好乌兰察布市2025年上网消纳风电项目优选工作,根据《内蒙古自治区能源局关于开展2025年上网消纳风电项目竞争性配置的通知》(内能源新能字〔2025〕654号)和《内蒙古自治区上网消纳新能源发电项目竞争性配置管理办法》(内能源新能发〔2025〕6号)等文件精神,乌兰察布市发展和改革委员会决定开展乌兰察布市2025年上网消纳风电项目优选工作。
一、项目概况
乌兰察布市2025年上网消纳风电项目优选总规模为180万千瓦,根据可接入变电站信息和周边风能资源情况,风电项目拟在四子王旗和凉城县实施,其中四子王旗120万千瓦、凉城县60万千瓦。
二、申报要求
(一)申报企业要求
1.申报企业应是在中华人民共和国境内依法登记注册且正常存续经营,具备独立法人资格的企业。申报企业应具备一定的风电项目投资建设和运营能力。
2.申报主体可以是联合体,联合体成员数量不超过2家,且每个联合体成员必须承担项目建设期内实际出资义务。联合体必须以联合体协议书方式明确牵头企业,且牵头企业出资比例不低于51%。
3.申报企业(含联合体各成员,下同)“信用中国”(https://www.creditchina.gov.cn)未被列入严重失信主体名单;“中国执行信息公开网”(https://zxgk.court.gov.cn/shixin)未被列入失信被执行人名单;“国家企业信用信息公示系统”(https://www.gsxt.gov.cn)未被列入严重违法失信企业名单;“中国政府采购网”(http://www.ccgp.gov.cn)未被列入政府采购严重违法失信行为记录名单。
4.申报企业应处于正常经营状态,财务状况良好,没有处于被责令停业,申报资格被暂停或取消,财产被接管、冻结、破产等状态。
5.申报企业对申报材料的专业性和真实性负责,发现弄虚作假等不实情况,将取消申报资格。
(二)项目申报要求
1.同一独立法人企业最多可以申报3个项目。
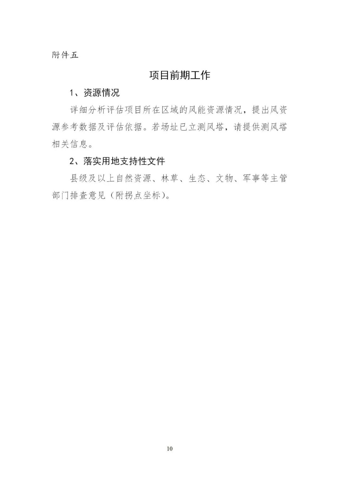
2.项目符合国土空间用途管制政策、生态环境保护政策,选址主动避让耕地、生态保护红线、自然保护地、水源保护区、文物保护区、军事禁区等敏感区,并取得县级及以上自然资源、林草、生态、文物、军事等主管部门排查意见。
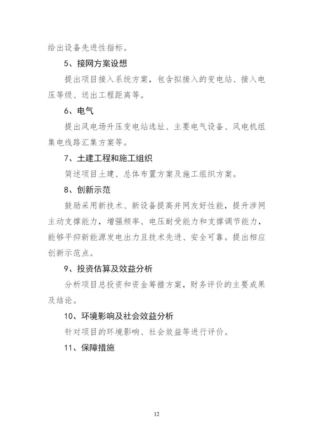
3.申报企业应按要求编制项目建设方案,明确站点风能资源条件、电站建设方案、经济性测算分析、技术先进性等内容;并附项目接网方案,明确拟接入的变电站、接入电压等级、送出工程距离等。鼓励申报项目建设系统友好型电站,创新采用提高并网友好性能,提升涉网主动支撑能力,增强频率、电压耐受能力和支撑调节能力,能够平抑新能源发电出力且技术先进、安全可靠的先进设备。
4.按照申报要求,提供优选项目相关材料。
三、优选流程
(一)提交资料
1.申报资料提交截止时间为2025年12月6日下午5点前,申报企业将项目的申报材料报送至旗县能源主管部门,逾期送达或未送到指定地点,将不予受理。旗县能源主管部门应对企业申报材料即收即办,原则上在收到材料后1日内完成封装。
2.每个申报项目需提交纸质版申报文件一式七份、电子版申报文件一式两份(需包含可编辑电子版申报文件,U盘存储)。电子版与纸质版不一致的,以纸质版为准。申报文件应进行包装,并加贴封条。
(二)组织评审
乌兰察布市发展改革委拟委托第三方专业机构,遵循公开、公平、公正和诚实信用的原则,组织开展本次优选评审工作,评审工作采用合格性审查与综合性评分相结合的方式,对通过审查的项目,综合考量企业投资实力、新能源投资建设业绩等进行综合评分,按照得分高低依次进行排序,提出推荐项目清单。
(三)公布结果
乌兰察布市发展改革委委就拟入选项目清单通过公开渠道进行公示,取得省级电网企业支持意见并经市政府审定同意后,形成项目实施清单,连同项目申报材料报送自治区能源局。
四、联系方式
联系人员及电话:晏正滨18910857300,赵捷16604744189
附件:申报资料清单.docx
乌兰察布市发展和改革委员会
2025年12月2日















来源:乌兰察布市发展和改革委员会
切换行业



正在加载...



