风电头条获悉,11月21日,北京市发展和改革委员会发布《关于本市2026年新能源增量项目机制电价竞价有关事项的通知》。
内容指出,此次竞价不区分项目类型,新能源项目(含集中式光伏、集中式风电、分布式光伏、分散式风电,下同)统一申报,统一出清。分布式项目可以独立或聚合参与竞价。
竞价主体:2025年6月1日(含)-2026年12月31日(含)投产(全容量并网,下同)且未纳入过机制电价执行范围、自愿参与的新能源项目。
竞价电量总规模:2026年新增纳入机制的电量规模为12亿千瓦时。
竞价上限:本次风电、光伏竞价上限为0.3598元/千瓦时。
单个项目申报电量规模上限:单个项目申报电量规模上限不超过预计年上网电量。预计年上网电量根据装机容量乘以年度平均发电利用小时数并扣除厂用电后确定,其中,本市光伏发电年度平均发电利用小时为1450小时,风电年度平均发电利用小时为2000小时,厂用电率为3%。
参与竞价的新能源项目由项目投资方(该项目所属法人单位或自然人)以项目为单位进行申报。分布式聚合商应为代理的每个项目分别申报机制电量。
执行期限:本次入选项目机制电价执行期限为12年。未投产项目起始时间按申报投产时间的次月1日执行,已投产项目起始时间按竞价结果发布的次月1日执行。
公告如下:

北京市发展和改革委员会
关于本市2026年新能源增量项目机制电价竞价有关事项的通知
国网北京市电力公司、各新能源发电项目主体:
根据《国家发展改革委 国家能源局关于深化新能源上网电价市场化改革 促进新能源高质量发展的通知》(发改价格〔2025〕136号)、《北京市发展和改革委员会 北京市城市管理委员会关于印发
一、竞价范围
(一)竞价项目类型。此次竞价不区分项目类型,新能源项目(含集中式光伏、集中式风电、分布式光伏、分散式风电,下同)统一申报,统一出清。分布式项目可以独立或聚合参与竞价。
(二)竞价主体。竞价主体为2025年6月1日(含)-2026年12月31日(含)投产(全容量并网,下同)且未纳入过机制电价执行范围、自愿参与的新能源项目。
(三)竞价主体资质条件。竞价主体为具有法人资格或经法人单位授权的从事发电业务的新能源企业,或自然人户用分布式光伏业主。
二、竞价参数
(一)竞价电量总规模。2026年新增纳入机制的电量规模为12亿千瓦时。
(二)申报价格要求。申报价格含增值税、单位为“元/千瓦时”,保留小数点后面4位。
(三)竞价上限。本次风电、光伏竞价上限为0.3598元/千瓦时。
(四)单个项目申报电量规模上限。单个项目申报电量规模上限不超过预计年上网电量。预计年上网电量根据装机容量乘以年度平均发电利用小时数并扣除厂用电后确定,其中,本市光伏发电年度平均发电利用小时为1450小时,风电年度平均发电利用小时为2000小时,厂用电率为3%。
参与竞价的新能源项目由项目投资方(该项目所属法人单位或自然人)以项目为单位进行申报。分布式聚合商应为代理的每个项目分别申报机制电量。
(五)执行期限。本次入选项目机制电价执行期限为12年。未投产项目起始时间按申报投产时间的次月1日执行,已投产项目起始时间按竞价结果发布的次月1日执行。
三、价格出清方式
竞价过程中,按照价格优先原则进行边际出清,即将所有竞价主体按其申报电价进行由低到高排序,直至满足竞价电量总规模,最后入选项目申报电价即为本次竞价的机制电价。
如竞价主体申报规模少于竞价电量总规模:所有竞价主体申报电量均纳入机制电量,竞价主体申报最高电价即为本次竞价的机制电价。
如竞价主体申报规模多于竞价电量总规模:只有1个项目按出清价格申报时,该项目纳入机制的电量按实际剩余机制电量出清。当2个及以上项目按出清价格申报时,上述项目纳入机制的电量按申报电量占比,分配剩余机制电量(电量单位为千瓦时,保留整数;对应折算的机制电量比例四舍五入,下同)。如边际机组入选电量小于其申报机制电量50%(含)的,取消最后入选项目的入选结果,机制电价取前一个入选项目的申报价格。
四、竞价程序安排
(一)发布竞价公告。本通知发布5个工作日内,国网北京市电力公司(以下简称市电力公司)应发布竞价公告,竞价公告应包括:竞价平台(网址)、竞价时间安排、竞价组织程序、咨询电话等内容。
(二)提交竞价申报材料。符合条件的项目需在规定时间内通过竞价平台填报基本信息、提交竞价申报材料(见附件)。
(三)审核竞价资质。市电力公司组织对新能源项目竞价申报材料进行初审,审核通过的项目即获得竞价资格。未通过初审的项目集中退回,并在规定时间内修改上报、申请再次审核,再审通过可获得竞价资格。逾期未重新提交或提交仍未通过审核的取消本次竞价资格。
(四)公示审核结果。资质审核结束后,在新能源云、网上国网等平台分别公示审核结果。
(五)申报机制电量、机制电价。获得竞价资格的项目在竞价平台申报机制电量、机制电价。未按期完成的,视为放弃竞价资格。申报价格一旦提交,自动封存,不可更改。
(六)申报价格出清。竞价平台自动按照本通知明确的价格出清方式进行价格出清。
(七)公示竞价结果。价格出清结束后,市电力公司在新能源云、网上国网等平台,公示出清的项目名称、项目类型、年度机制电量规模、机制电量比例、机制电价水平、申报投产时间等信息。
(八)公布竞价结果。公示期结束后,竞价结果通过市发展改革委政务网站、新能源云、网上国网等平台公布。
(九)签订协议。竞价结果公布1个月内,入选项目与市电力公司签订《新能源可持续发展价格结算机制差价协议》,明确项目名称、项目类型、项目容量、年度机制电量规模、月度机制电量分解方式、机制电价、执行期限等内容,具体模板由市电力公司随竞价公告发布。
五、其他事项
参与竞价的项目单位应确保所提供材料真实、准确、完整,如发现弄虚作假等违规行为,将取消其竞价资格。各竞价主体应自觉维护公平公正的新能源项目竞价秩序,严格遵守电力市场规则及国家相关规定,依法合规参与新能源项目竞价工作,不得滥用市场支配地位操纵市场价格,不得实行串通报价、哄抬价格及扰乱市场秩序等行为。
本通知适用于2026年北京市增量新能源项目竞价工作,如有未尽事宜,按照国家和地方相关政策规定执行。
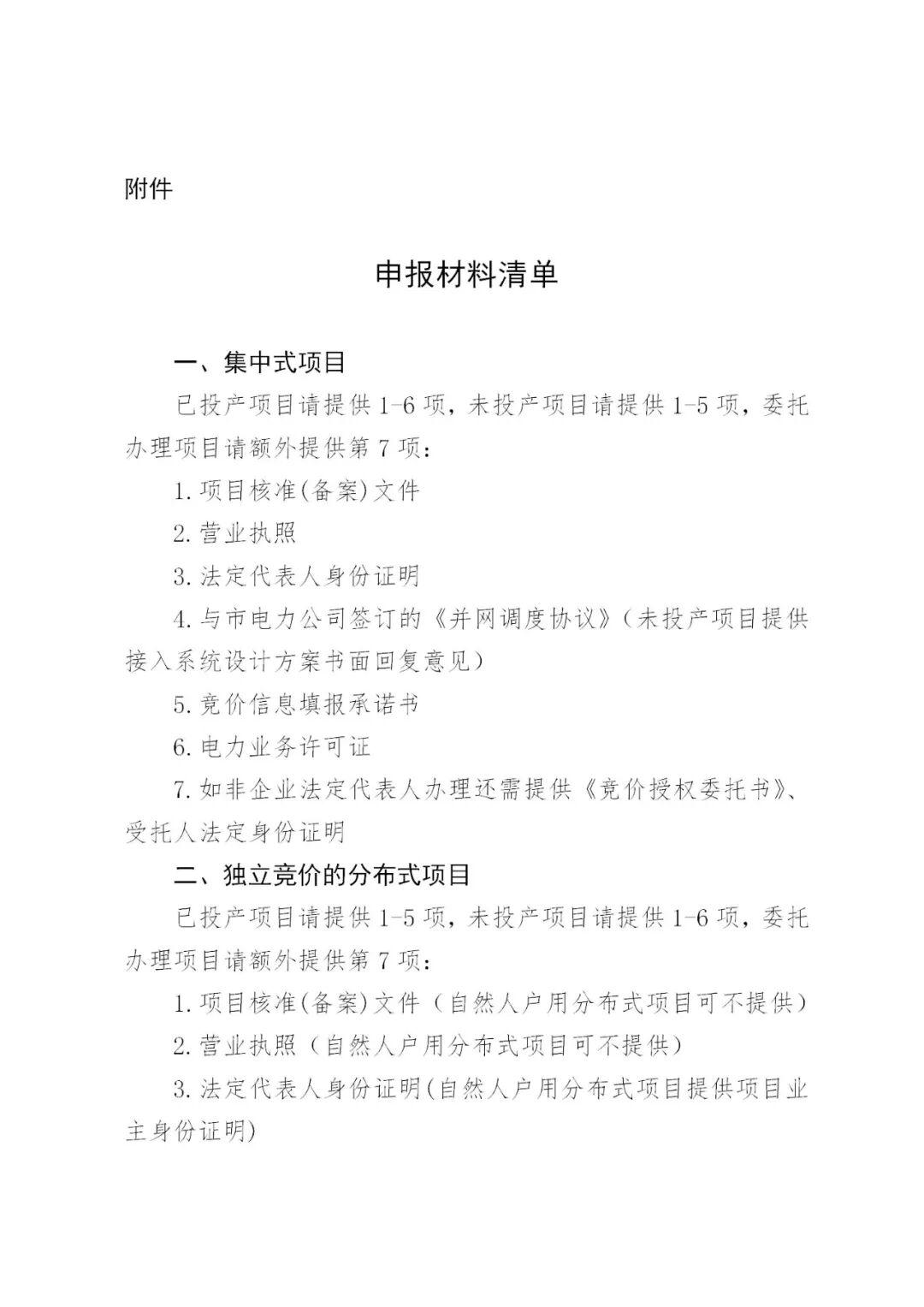
附件:申报材料清单.docx
北京市发展和改革委员会
2025年11月20日






来源:北京市发改委
切换行业





正在加载...



