10月28日,河南中孚实业股份有限公司发布关于全资二级子公司投资建设源网荷储一体化风电项目的公告。
公告显示,河南中孚实业股份有限公司全资二级子公司河南孚锦新能源有限公司(简称“孚锦新能源”)拟分别投资建设河南中孚高精铝材有限公司(简称“中孚高精铝材”)源网荷储一体化风电项目和河南中孚铝业有限公司(简称“中孚铝业”)源网荷储一体化风电项目。
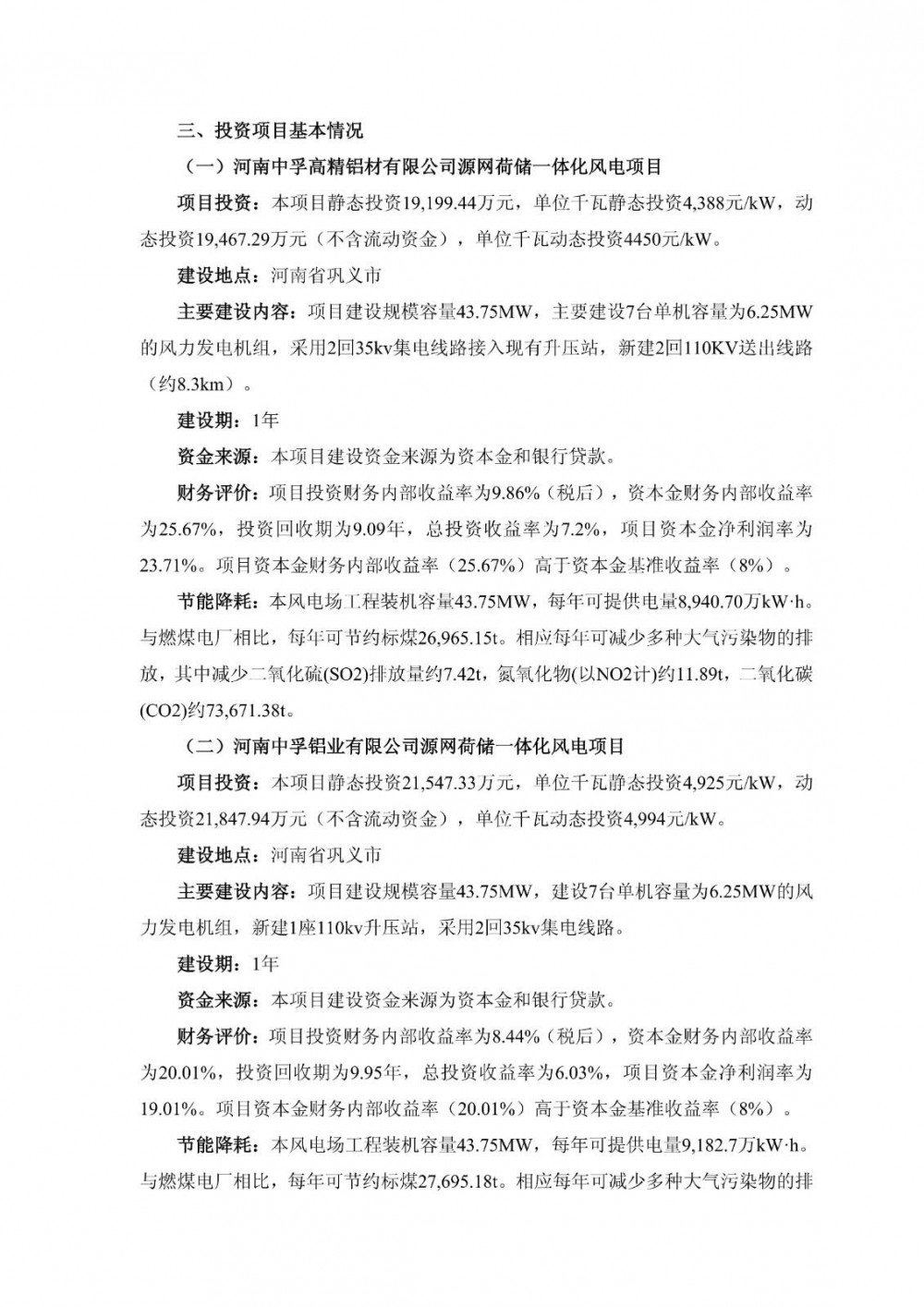
中孚高精铝材源网荷储一体化风电项目和中孚铝业源网荷储一体化风电项目投资金额分别为19,199.44万元和21,547.33万元,合计40,746.77万元。
河南中孚高精铝材有限公司源网荷储一体化风电项目建设地点位于河南省巩义市,项目建设规模容量43.75MW,主要建设7台单机容量为6.25MW的风力发电机组,采用2回35kv集电线路接入现有升压站,新建2回110KV送出线路(约8.3km),建设期1年。
河南中孚铝业有限公司源网荷储一体化风电项目建设地点位于河南省巩义市,项目建设规模容量43.75MW,建设7台单机容量为6.25MW的风力发电机组,新建1座110kv升压站,采用2回35kv集电线路,建设期1年。
公告如下:




切换行业





正在加载...



