风电头条获悉,10月10日晚,中国能建发布签署重大合同的公告。
公告显示,所属子公司中能建国际建设集团有限公司、中国能源建设集团广东火电工程有限公司、中国电力工程顾问集团西北电力设计院有限公司组建的联营体,与沙特国际电力和水务公司、沙特公共投资基金、沙特阿美电力公司成立的项目公司,签署了3份新能源总承包工程合同,合同金额合计约27.45亿美元,折合人民币约195.54亿元。
公告如下:

来源:中国能建
日期:2025-10-13 来源:风电头条
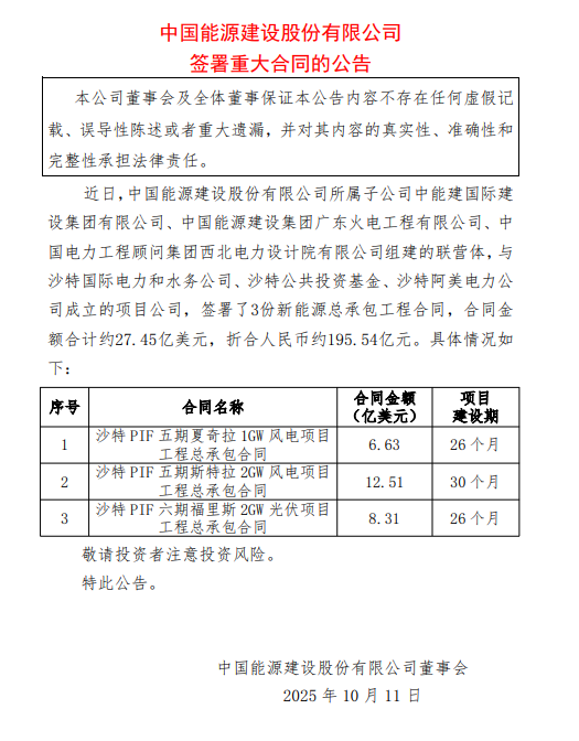
风电头条获悉,10月10日晚,中国能建发布签署重大合同的公告。
公告显示,所属子公司中能建国际建设集团有限公司、中国能源建设集团广东火电工程有限公司、中国电力工程顾问集团西北电力设计院有限公司组建的联营体,与沙特国际电力和水务公司、沙特公共投资基金、沙特阿美电力公司成立的项目公司,签署了3份新能源总承包工程合同,合同金额合计约27.45亿美元,折合人民币约195.54亿元。
公告如下:

来源:中国能建
风电资讯一手掌握,关注 风电头条 储能头条 微信公众号
看资讯 / 读政策 / 找项目 / 推品牌 / 卖产品 / 招投标 / 招代理 / 发文章
风电头条
储能头条
免责声明:本文仅代表作者本人观点,与国际风力发电网无关,文章内容仅供参考。凡本网注明"来源:国际风力发电网"的作品,均为本站原创,转载请注明“来源:国际风力发电网”!凡本网注明“来源:XXX(非国际风力发电网)”的作品,均转载自其它媒体,转载目的在于传递更多信息,并不代表本网赞同其观点和对其真实性负责。
如因作品内容、版权和其它问题需要同本网联系的,请在相关内容刊发之日起30日内进行,我们将第一时间进行删除处理 。联系方式:400-8256-198