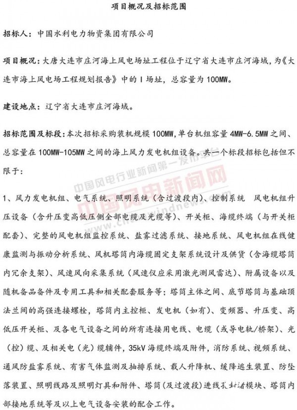
11月27日,大唐大连市庄河海上风电场址海上风电场工程风力发电机组及附属设备采购项目开标,规模共计100MW,明阳智能预中标,投标报价58900万元。
中标候选人基本情况 :
第一中标候选人:明阳智慧能源集团股份公司,投标报价:58900万元
第二中标候选人:上海电气风电集团股份有限公司,投标报价:65379万元。


日期:2020-11-30 来源:中国风电新闻网
风电资讯一手掌握,关注 风电头条 储能头条 微信公众号
看资讯 / 读政策 / 找项目 / 推品牌 / 卖产品 / 招投标 / 招代理 / 发文章
风电头条
储能头条
免责声明:本文仅代表作者本人观点,与国际风力发电网无关,文章内容仅供参考。凡本网注明"来源:国际风力发电网"的作品,均为本站原创,转载请注明“来源:国际风力发电网”!凡本网注明“来源:XXX(非国际风力发电网)”的作品,均转载自其它媒体,转载目的在于传递更多信息,并不代表本网赞同其观点和对其真实性负责。
如因作品内容、版权和其它问题需要同本网联系的,请在相关内容刊发之日起30日内进行,我们将第一时间进行删除处理 。联系方式:400-8256-198