3月22日,山东省能源局发布《关于公开征求风电项目竞争性配置办法意见的通告》。据国际能源网/风电头条(微信号:wind-2005s)获悉,这是继广东、宁夏、江苏、陕西、天津、上海、福建后再次发布风电竞争配置办法的省份。
《意见》指出,通过竞争性配置,选择综合实力强、经营业绩好、技术水平高、产业带动力大、诚信记录优、申报电价合理的企业获得山东省风电项目建设规模,引导风电产业升级和成本下降,提高国家补贴资金使用效益,促进风电健康有序发展。
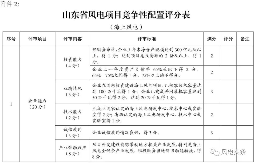
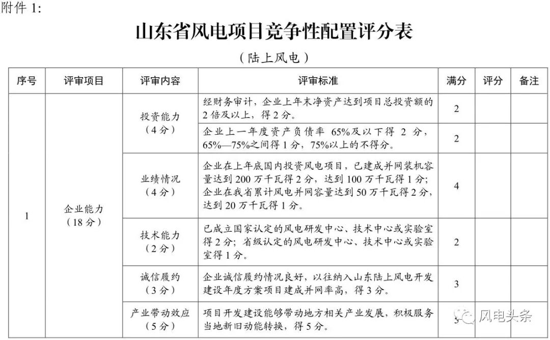
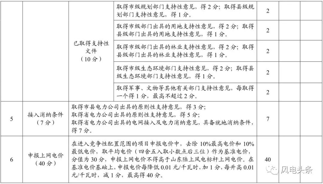
配置方式:根据山东省风电发展规划及年度新增建设规模,自2019年起新增核准的集中式陆上和海上风电项目,均采取竞争性配置方式确定投资主体、建设规模和上网电价。竞争性配置采用综合评分法方式,综合评分高的优先纳入全省开发建设规模。
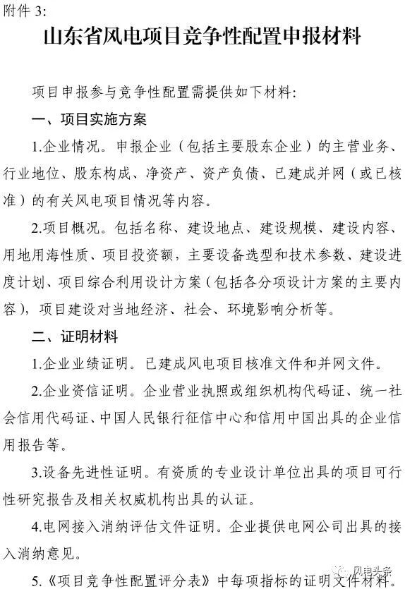
参与风电项目开发的须是在中华人民共和国境内合法注册、具有独立法人资格的企业。对于参与企业为同一法人代表或法人之间存在交叉股权关系的,及母公司出资或部分出资组建的子公司参与的,均视为同一主体。企业严重失信或提供虚假申报材料的,一经发现立即取消参评资格。
项目实施过程中若遇国家电价政策调整,将比较项目参与竞争性配置承诺的上网电价和国家调整后的上网电价,取两者中较低的作为项目上网电价。
本办法自2019年起开始实施,试行期三年。试行期间若遇国家政策调整,以国家新的政策规定为准。
原文如下:
山东省能源局关于公开征求风电项目竞争性配置办法意见的通告
各有关部门、单位:
为贯彻落实国家能源局关于风电建设管理的有关要求,促进山东省风电健康有序发展,省能源局起草了《山东省风电项目竞争性配置办法》(征求意见稿)。现公开征求意见,欢迎积极建言献策。请通过电子邮件、信函或传真等方式提出意见,并详细阐述修改理由,附联系方式以便沟通。
公开征求意见时间为2019年3月22日至3月28日。
地址:济南市市中区旅游路28666号山东省能源局新能源和可再生能源处,
邮编:250014
邮箱:snyjxnyc@shandong.cn
传真:0531—68627639
山东省能源局
2019年3月22日
来源:山东省能源局
切换行业



正在加载...



