政策1:电改配套文件
出台时间:2015年11月30日
配套附件2:《关于推进电力市场建设的实施意见》
(三)建立优先购电、优先发电制度。
保障公益性、调节性 发用电优先购电、优先发电,坚持清洁能源优先上网,加大节能 减排力度,并在保障供需平衡的前提下,逐步形成以市场为主的 电力电量平衡机制。
(八) 形成可再生能源参与市场竞争的新机制。
规划内的可再生能源优先发电,在获得政府补贴的条件下通过市场化方式实现,优先发电合同可转让。可再生能源可参与电力市场,鼓励跨省跨区消纳可再生能源。
配套附件4:《关于有序放开放用电计划的实施意见》
三、建立优先发电制度
(一)优先发电基本内容。
优先发电是指按照政府定价或同等优先原则,优先出售电力电量。优先发电容量通过充分安排发 电量计划并严格执行予以保障,拥有分布式风电、太阳能发电的 用户通过供电企业足额收购予以保障,目前不参与市场竟争。
(二)优先发电适用范围。
为便于依照规划认真落实可再生能源发电保障性收购制度,纳入规划的风能、太阳能、生物质能 等可再生能源发电优先发电;
(三)优先发电保障措施。
一是留足计划空间。各地安排年 度发电计划时,充分预留发电空间。其中,风电、太阳能发电、 生物质发电、余热余压余气发电按照资源条件全额安排发电,水电兼顾资源条件、历史均值和综合利用要求确定发电量,核电在保证安全的情况下兼顾调峰需要安排发电。
二是加强电力外送和消纳。跨省跨区送受电中原则上应明确可再生能源发电量的比例。
三是统一预测出力。调度机构统一负责调度范围内风电、太阳能发电出力预测,做好电力电量平衡工作,科学安排机组组合, 充分挖掘系统调峰潜力,合理调整旋转备用容量,在保证电网安 全运行的前提下,促进清洁能源优先上网;面临弃风弃光情况时, 及时预告有关情况,及时公开相关调度和机组运行信息。可再生能源发电企业应加强出力预测工作,并将预测结果报相应调度机构。
四是组织实施替代,同时实现优先发电可交易。修订火电运行技术规范,提高调峰灵活性,为消纳可再生能源腾出调峰空间。 鼓励开展替代发电、调峰辅助服务交易。
四、切实保障电力电量平衡
(二)安排优先发电。优先安排风能、太阳能、生物质能等 可再生能源保障性发电。
配套附件5:《关于推进售电侧改革的实施意见》
(二)售电公司
发电公司及其他社会资本均可投资成立售电公司。拥有分布式电源的用户,供水、供气、供热等公共服务行业,节能服务公司等均可从事市场化售电业务。
四、市场化交易
(四)结算方式
发电公司、电网企业、售电公司和用户应根据有关电力交易规则,按照自愿原则签订三方合同。电力交易机构负责提供结算依据,电网企业负责收费、结算,负责归集交叉补贴,代收国家基金,并按规定及时向有关发电公司和售电公司支付电费。
符合市场准入条件的电力用户,可以直接与发电企业交易,也可以自主选择与售电公司交易,或选择不参与市场交易。
政策2:关于建立可再生能源开发利用目标引导制度的指导意见
出台时间:2016年2月29日
文号:国能新能〔2016〕54号
提出了各省消费的电力中,可再生能源应该达到的比例,如下表。

政策3:《可再生能源发电全额保障性收购管理办法》
出台时间:2016年3月24日
文号:发改能源[2016]625号
可再生能源发电全额保障性收购是指电网企业(含电力调度机构)根据国家确定的上网标杆电价和保障性收购利用小时数,结合市场竞争机制,通过落实优先发电制度,在确保供电安全的前提下,全额收购规划范围内的可再生能源发电项目的上网电量。
可再生能源并网发电项目年发电量分为保障性收购电量部分和市场交易电量部分。其中,保障性收购电量部分通过优先安排年度发电计划、与电网公司签订优先发电合同(实物合同或差价合同)保障全额按标杆上网电价收购;市场交易电量部分由可再生能源发电企业通过参与市场竞争方式获得发电合同,电网企业按照优先调度原则执行发电合同。
因并网线路故障(超出设计标准的自然灾害等不可抗力造成的故障除外)、非计划检修导致的可再生能源并网发电项目限发电量由电网企业承担补偿。
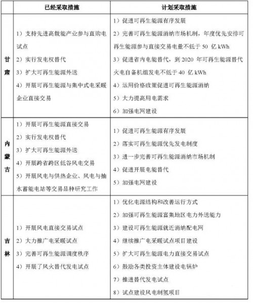
政策4:国家发展改革委办公厅《关于同意甘肃省、内蒙古自治区、吉林省开展可再生能源就近消纳试点方案的复函》
出台时间:2016年4月5日
文号:发改办运行[2016]863号

政策5:国家发展改革委、国家能源局《关于做好风电、光伏发电全额保障性收购管理工作的通知》
出台时间:2016年5月27日
文号:发改能源[2016]1150号
严格落实规划内的风电、光伏发电保障性收购电量,按照核定最低保障收购年利用小时数并安排发电计划,确保最低保障收购年利用小时数以内的电量以最高优先等级优先发电。
严禁对保障范围内的电量采取由可再生能源发电项目向煤电等其他电源支付费用的方式来获取发电权。
保障性收购电量应由电网企业按标杆上网电价和最低保障收购年利用小时数全额结算,超出最低保障收购年利用小时数的部分应通过市场交易方式消纳,由风电、光伏发电企业与售电企业或电力用户通过市场化的方式进行交易,并按新能源标杆上网电价与当地煤电标杆上网电价(含脱硫、脱硝、除尘)的差额享受可再生能源补贴。
保障性收购电量为最低保障目标,鼓励各相关省(区、市)提出并落实更高的保障目标。目前实际运行小时数低于最低保障收购年利用小时数的省(区、市)应根据实际情况,制定具体工作方案,采取有效措施尽快确保在运行的风电、光伏电站达到最低保障收购年利用小时数要求。具体工作方案应向全社会公布并抄送国家发展改革委和国家能源局。

切换行业


正在加载...



